БІРТЕКТЕС СЫЗЫҚТЫҚ ТЕҢДЕУЛЕР ЖҮЙЕСІН ШЕШУДІҢ ФУНДАМЕНТАЛДЫ ЖҮЙЕСІ



БІРТЕКТЕС СЫЗЫҚТЫҚ ТЕҢДЕУЛЕР ЖҮЙЕСІН ШЕШУДІҢ ФУНДАМЕНТАЛДЫ ЖҮЙЕСІ

Мазмұны:
Матрица рангысы
Мысал 2
Фундаментальды жүйелер шешімі
Мысал 1
Матрицаларды элементар түрлендіру:
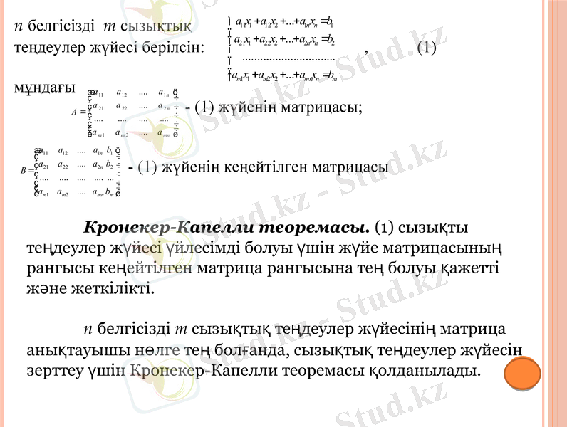
Кронекер-Капелли теоремасы
Сызықтық теңдеулер жүйесі шешу


Матрицаларды элементар түрлендіру:
жолдарды бағандармен алмастыру, ал бағандарды сәйкес жолдармен (транспонирлеу) ;
матрица жолдарының (бағандарының) орындарын алмастыру;
кез келген жолды (бағанды) нөлден өзге санға көбейту;
бір жолдың (бағанның) элементтеріне басқа жолдың (бағанның) сәйкесінше элементтерін қосу, нөлден өзгеше санға көбейту;
нөлге тең элементтері бар жолдарды (бағандарды) сызу.


Сызықтық теңдеулер жүйесі шешу барысында келесі жағдайлар кездеседі:


Біртектес сызықтық теңдеулер системасының жалпы шешуін және фундаменталды шешулер системасын табу керек.



- Іс жүргізу
- Автоматтандыру, Техника
- Алғашқы әскери дайындық
- Астрономия
- Ауыл шаруашылығы
- Банк ісі
- Бизнесті бағалау
- Биология
- Бухгалтерлік іс
- Валеология
- Ветеринария
- География
- Геология, Геофизика, Геодезия
- Дін
- Ет, сүт, шарап өнімдері
- Жалпы тарих
- Жер кадастрі, Жылжымайтын мүлік
- Журналистика
- Информатика
- Кеден ісі
- Маркетинг
- Математика, Геометрия
- Медицина
- Мемлекеттік басқару
- Менеджмент
- Мұнай, Газ
- Мұрағат ісі
- Мәдениеттану
- ОБЖ (Основы безопасности жизнедеятельности)
- Педагогика
- Полиграфия
- Психология
- Салық
- Саясаттану
- Сақтандыру
- Сертификаттау, стандарттау
- Социология, Демография
- Спорт
- Статистика
- Тілтану, Филология
- Тарихи тұлғалар
- Тау-кен ісі
- Транспорт
- Туризм
- Физика
- Философия
- Халықаралық қатынастар
- Химия
- Экология, Қоршаған ортаны қорғау
- Экономика
- Экономикалық география
- Электротехника
- Қазақстан тарихы
- Қаржы
- Құрылыс
- Құқық, Криминалистика
- Әдебиет
- Өнер, музыка
- Өнеркәсіп, Өндіріс
Қазақ тілінде жазылған рефераттар, курстық жұмыстар, дипломдық жұмыстар бойынша біздің қор #1 болып табылады.

Ақпарат
Қосымша
Email: info@stud.kz