Виет теоремасы туралы ақпарат



Виет теоремасы
Алгебра 8 сынып
Математика пәнінің мұғалімі: Ахметова Ж. К.
Шымкент қаласының №79 орта мектебі

Сабақ мақсаты: 1. Виет теоремасын тұжырымдау және дәлелдеу. Квадрат теңдеулерді түбірлердің қасиеттерін қолдану арқылы шешуді үйрету; 2. Оқушыларға Виет теоремасын қолдану тәсілдерімен таныстыру және квадрат теңдеулерді шешуді үйрету; 3. Виет теоремасын қолдана отырып есептер шығаруға оқушыларды баулу және дағдыландыру.

Қайталау сұрақтары:
түріндегі теңдеу қалай аталады?
формуласымен есептелетін сан қалай аталады?
3. Егер D>0 болса, онда квадраттық теңдеудің неше түбірі болады?
4. Егер D=0 болса, онда квадраттық теңдеудің неше түбірі болады?
5. Егер D<0 болса, онда квадраттық теңдеудің неше түбірі болады?
6. Қандай жағдайда квадраттық теңдеу келтірілген квадраттық теңдеу деп атайды?
7. теңдеуінің коэффициенттерін атап шығыңдар.
8. Егер квадраттық теңдеуінде коэффициенттердің бірі - b не с немесе b мен с-ның екеуі де 0-ге тең болса, мұндай теңдеулерді қалай атайды?

Түбірлері бар бірнеше келтірілген квадраттық теңдеудің түбірлерін, түбірлерінің қосындысы мен көбейтіндісінің мәндерін табыңдар және жауаптарын кестеге толтырыңдар.
Теңдеулер
Түбірлер
х1 және х2
х1+ х2
х1 · х2
х2 - 2х - 3 = 0
Х2 + 5х - 6 = 0
х2- х - 12 = 0
х2+ 7х + 12 = 0
х2- 8х + 15 = 0

Бұл мысалдардан, келтірілген квадраттық теңдеу түбірлерінің қосындысы қарсы таңбасымен алынған екінші коэффициентке, ал көбейтіндісі бос мүшеге тең екенін байқадық.
Енді бұл қасиетті теорема ретінде тұжырымдап шығайық.
Теорема : Келтірілген квадраттық теңдеу түбірлерінің қосындысы қарсы таңбасымен алынған екінші коэффициентке, ал көбейтіндісі бос мүшеге тең болады:

(келтірілген квадрат теңдеу)
- екінші коэффициент
- бос мүше
Теңдеудің дискриминанті:
Егер D>0, онда теңдеудің екі түбірі бар: және
Түбірлердің қосындысы:
Түбірлердің көбейтіндісі:
. Сонымен,

Бұл теореманы бірінші дәлелдеген француз математигі Француа Виет (1540-1603) болғандықтан, соның атымен аталады.
Кейбір есептерді шешкенде Виет теоремасына кері теореманы қолданады.
Теорема (кері теорема) . Егер сандары үшін шарттары орындалса, онда сандары теңдеуінің түбірлері болады.

Виет теоремасы және оған кері теорема теңдеуді шешпей-ақ, түбірлерінің қосындысы мен көбейтіндісін табуға және түбірлері белгілі болғанда, теңдеуді құруға мүмкіндік береді.
Мысал қарастырайық:
Түбірлері және
болған квадраттық теңдеуді құрайық:

Теңдеулер
Түбірлерінің қосындысы
Түбірлерінің көбейтіндісі
№257

Теңдеулер
Түбірлерінің қосындысы
Түбірлерінің көбейтіндісі
№258

№261. Түбірлері болатын теңдеулерді жазыңдар:
Түбірлері
Қосындысы
Көбейтіндісі
Теңдеу

х2 - 12х + с = 0 теңдеуінің бір түбірі х1=5.
х1+ х2=12 және х1 · х2=с. с-ны табыңдар.
х2 +рх + 15 = 0 теңдеуінің бір түбірі х1=3.
х1+ х2= -р және х1 · х2=15. р-ны табыңдар.
3. Теңдеулерді шешіп Виет теоремасы және кері теорема арқылы тексеріңдер:
а) х2 - 9х + 8 = 0,
б) х2 + 12х + 20 = 0,
в) х2 - 4х - 21 = 0.

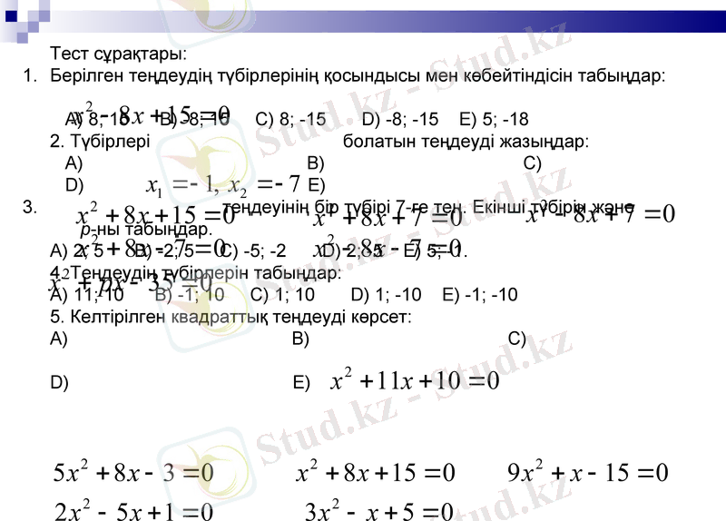
Тест сұрақтары:
Берілген теңдеудің түбірлерінің қосындысы мен көбейтіндісін табыңдар:
А) 8; 15 В) -8; 15 С) 8; -15 D) -8; -15 Е) 5; -18
2. Түбірлері болатын теңдеуді жазыңдар:
А) В) С)
D) Е)
теңдеуінің бір түбірі 7-ге тең. Екінші түбірін және
р-ны табыңдар.
А) 2; 5 В) -2; 5 С) -5; -2 D) 2; -5 Е) 5; -1.
4. Теңдеудің түбірлерін табыңдар:
А) 11; 10 В) -1; 10 С) 1; 10 D) 1; -10 Е) -1; -10
5. Келтірілген квадраттық теңдеуді көрсет:
А) В) С)
D) Е)


Теңдеулердің түбірлерінің қосындысы мен көбейтіндісін табыңдар:

Үйге тапсырма: §3.
№259, №260 79 бет
- Іс жүргізу
- Автоматтандыру, Техника
- Алғашқы әскери дайындық
- Астрономия
- Ауыл шаруашылығы
- Банк ісі
- Бизнесті бағалау
- Биология
- Бухгалтерлік іс
- Валеология
- Ветеринария
- География
- Геология, Геофизика, Геодезия
- Дін
- Ет, сүт, шарап өнімдері
- Жалпы тарих
- Жер кадастрі, Жылжымайтын мүлік
- Журналистика
- Информатика
- Кеден ісі
- Маркетинг
- Математика, Геометрия
- Медицина
- Мемлекеттік басқару
- Менеджмент
- Мұнай, Газ
- Мұрағат ісі
- Мәдениеттану
- ОБЖ (Основы безопасности жизнедеятельности)
- Педагогика
- Полиграфия
- Психология
- Салық
- Саясаттану
- Сақтандыру
- Сертификаттау, стандарттау
- Социология, Демография
- Спорт
- Статистика
- Тілтану, Филология
- Тарихи тұлғалар
- Тау-кен ісі
- Транспорт
- Туризм
- Физика
- Философия
- Халықаралық қатынастар
- Химия
- Экология, Қоршаған ортаны қорғау
- Экономика
- Экономикалық география
- Электротехника
- Қазақстан тарихы
- Қаржы
- Құрылыс
- Құқық, Криминалистика
- Әдебиет
- Өнер, музыка
- Өнеркәсіп, Өндіріс
Қазақ тілінде жазылған рефераттар, курстық жұмыстар, дипломдық жұмыстар бойынша біздің қор #1 болып табылады.

Ақпарат
Қосымша
Email: info@stud.kz