АЙНЫМАЛЫ ЖҰЛДЫЗДАР ҮШІН ИНФОРМАЦИЯ МЕН ЭНТРОПИЯ ҚАТЫНАСЫН АНЫҚТАУ



Дипломдық жұмыс
Тақырыбы:«АЙНЫМАЛЫ ЖҰЛДЫЗДАР ҮШІН ИНФОРМАЦИЯ МЕН ЭНТРОПИЯ ҚАТЫНАСЫН АНЫҚТАУ»

Қазіргі кезде физика ғылымында астрофизикалық зерттеулерге көп көңіл бөлінуде. Астрофизикалық объектілерге әртүрлі ықпал етуші факторлардың әсер етуі салдарынан бейсызық физиканың жаңа әдістерімен астрофизикалық объектілерді, оның ішіндегі айнымалы жұлдыздарды зерттеу үлкен қызығушылық туғызуда.
Жұлдыздардың жарқырау қисықтарындағы ақпаратты қолдану эффективтілік деңгейі мен талдау жасау әдістеріне тәуелді. Жұлдыздардың жарқырау қисықтарынан алынатын сигналдарда алмасу мен хаос болғандықтан, олардың физикалық табиғаты жөніндегі жаңа, қызық ақпаратты олардың зерттеуіне қолданылатын бейсызық физика әдістерінен алуға болады. Сонымен қоса, типі дұрыс анықталмаған айнымалы жұлдыздар да кездесіп жатады. Осындай типтері нақты анықталмаған жұлдыздарды зерттеуде бейсызық физика әдісі қолданылады.

Жұмыста екі өлшемді объектілердің дәрежесі бойынша информация мен энтропия қатынасын есептеудің жаңа әдісі қарастырылады. Бейсызық физиканың жаңа әдістері мен компьютерлік модельдеудің көмегімен эруптивті айнымалы жұлдыздар үшін информация мен энтропия қатынасы мен эволюциялық реттілік параметрі арасындағы тәуелділігін зерттеу осы жұмыстың негізгі мақсаты болып табылады.
Жалпы, осы жұмыста эруптивті айнымалы жұлдыздардың RS, UG, BY, UV, FU Ori типіне жататын жұлдыздары үшін жарқырау қисықтары, фазалық суреттері, информация мен энтропия қатынасы, сонымен қатар эволюциялық реттілік параметрі зерттелді.

Эруптивті айнымалылар класына өзінің жарқырауы тұрақсыз немесе бақылау кезінде жарқырауын бір рет өзгертетін жұлдыздар жатады. Эруптивті жұлдыздардың жарқырауының өзгерісін олардың бетінде, жанында болатын және өздерінің жарылыстарымен байланыстырады. Айнымалы жұлдыздардың бұл класын екі құрама класқа бөледі: диффуздық тұмандықтармен байланысқан дұрыс емес айнымалылар, жылдам дұрыс емес жұлдыздар және жаңа, жаңаға ұқсас жұлдыздар.

Зерттеу нәтижелері:
Айнымалы жұлдыздарды энтропиялық талдау
Зерттелген эруптивті жұлдыздардың жұлдыздық шамасы (m) мен уақыт (JD) мәндерін алып, MatLab бағдарламасында өңдеп, олардың жарқырау қисықтары алынды.
Жұмыс барысында зерттелген эруптивті айнымалы жұлдыздардың жарқырау қисықтары Шеннон энтропиясы формуласы арқылы есептелді:
, (1)
мұндағы: i - ұяшықтар саны, Pi - ұяшыққа түсу ықтималдылығы

Сурет 1. UV Кит (UV Cet) эруптивті айнымалы жұлдызының жарқырау қисығы

Сурет 2. UG - U Егіздер эруптивті айнымалы жұлдызының жарқырау қисығы

Сурет 3. RS Қуғын Иттер эруптивті айнымалы жұлдызының жарқырау қисығы

Сурет 4. FU Ori эруптивті айнымалы жұлдызының жарқырау қисығы

Сурет 5. BY айдаһар (BY Dra) эруптивті айнымалы жұлдызының жарқырау қисығы

Сурет 6. Жүйенің жалпылама метрикалық сипаттамаларының өзгерісі кезіндегі энтропияның өзгерісі
Процесстер: I - шуыл тәріздес, II - өзұқсас, III - өзаффинді, IV - біртексіз, V - өзқауымдық
I
II
III
IV
V
S
↑
i*
→
i
0, 806
0, 618
0, 567

Сурет 7. Герцшпрунг-Рассел диаграммасында жұлдыздардың орналасуы

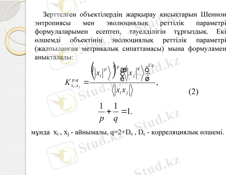
Зерттелген объектілердің жарқырау қисықтарын Шеннон энтропиясы мен эволюциялық реттілік параметрі формулаларымен есептеп, тәуелділігін тұрғыздық. Екі өлшемді объектінің эволюциялық реттілік параметрі (жалпыланған метрикалық сипаттамасы) мына формуламен анықталады:
(2)
мұнда xi, xj - айнымалы, q=2+Dc, Dc - корреляциялық өлшемі.

о - UV, * - UG, + - RS, x - FU Ori, ∆- BY in Gemini, ∆- BY Dra;
Сурет 8. Шартты бірөлшемді энтропияның (Шеннон) эволюциялық реттілік параметріне тәуелділігі
0, 806
0, 618
0, 567

Осы 8-суретте көрініп тұрғандай, FU Ori обьекті, RS Қуғын Иттер типінің эруптивті айнымалылары, UG - U Егіздер типіндегі айнымалылар және UV Кит (UV Cet) типінің эруптивті айнымалылары диаграмманың IV-біртексіз аумағында орналасқан. Ал BY айдаһар (BY Dra) типінің айнымалылары энтропиялық-метрикалық диаграмманың өзаффинді және біртексіз аумақтарында орналасқан.
Бұл жағдайда біртексіз аумаққа энтропия мәні төмен және эволюцияның ерте кезеңдеріндегі эруптивті айнымалылар орналасқан, әдетте олар артық массаны шығаратын әлсіз жұлдыздар болып табылады.

Сигналдың информация-энтропия қатынасын анықтау
Фазалық кеңістік - физикалық жүйенің барлық мүмкін күйлерінің жиынтығын білдіретін геометриялық бейне. Жүйенің қандай да бір уақыт мезетіндегі күйі осы кеңістіктегі нүкте түрінде кескінделеді. Фазалық кеңістік - көп бөлшектерден тұратын жүйенің бөліну функциясын зерттейді.
Біз, зерттеген эруптивті жұлдыздардың фазалық суреттерін алғанда х деп m-жұлдыздық шамасы мен v деп жұлдыздық шаманың уақыт бойынша туындысы (dm/dt) тәуелділігін келтірдік:

Сурет 9. UV Кит (UV Cet) эруптивті айнымалы жұлдызының фазалық кеңістігі

Сурет 10. UG - U Егіздер эруптивті айнымалы жұлдызының фазалық кеңістігі

Сурет 11. RS Қуғын Иттер эруптивті айнымалы жұлдызының фазалық кеңістігі

Сурет 12. FU Ori эруптивті айнымалы жұлдызының фазалық кеңістігі

Сурет 13. BY айдаһар (BY Dra) эруптивті айнымалы жұлдызының фазалық кеңістігі

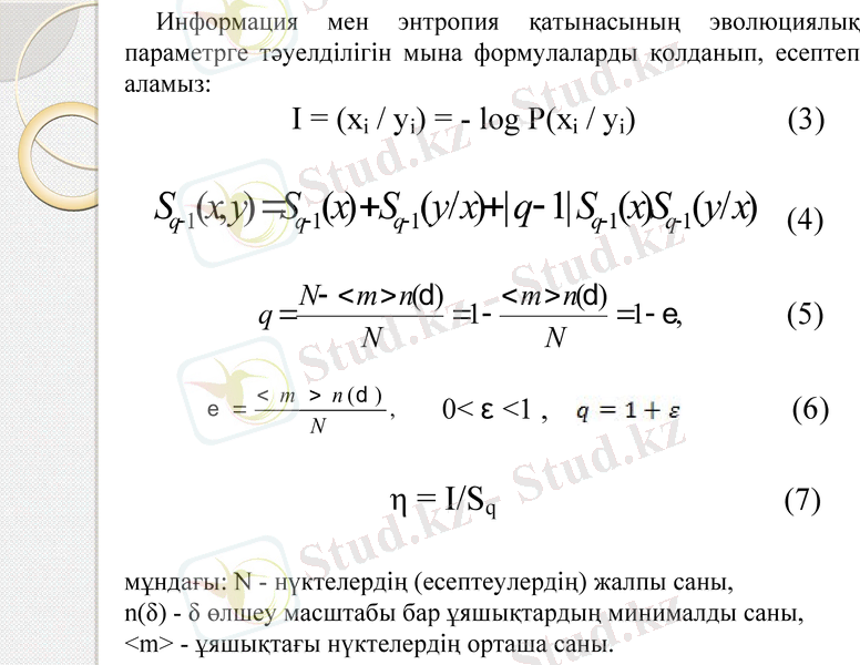
Информация мен энтропия қатынасының эволюциялық параметрге тәуелділігін мына формулаларды қолданып, есептеп аламыз:
I = (xi / yi) = - log P(xi / yi) (3)
(4)
(5)
0< ε <1, (6)
η = I/Sq (7)
мұндағы: N - нүктелердің (есептеулердің) жалпы саны,
n(δ) - δ өлшеу масштабы бар ұяшықтардың минималды саны,

о - UV, * - UG, + - RS, x - FU Ori, ∆∆- BY;
I - шуыл тәріздес, II - өзұқсас, III - өзаффинді, IV - біртексіз, V - өзқауымдық.
Сурет 14. Информация мен энтропия қатынасының эволюциялық параметрге тәуелділігі
0, 806
0, 618
0, 567

14-суретте көрініп тұрғандай, UV - UV Кит (UV Cet) типінің эруптивті айнымалылары диаграмманың I-шуыл тәріздес, II-өзұқсас және кейбірі IV-біртексіз аумағында жатады. Олар KVe-MVe спектралдық кластарының жұлдыздары, кейде айтарлықтай үлкен ультракүлгін спектр аумағында амплитудасы 6mV-ға дейін жететін жарқылдар шығарады.
RS - RS Қуғын Иттер типінің эруптивті айнымалылары энтропиялық-метрикалық диаграммадағы I-шуыл тәріздес, II-өзұқсас және кейбірі IV-біртексіз аумақтарда орналасқан. Бұл типте 0. 2mV-ге жететін айнымалы амплитудаға ие компоненттері бар тығыз қос жүйені жатқызамыз. Рентген сәуле шығаруының көзі болып табылады. Айналмалы айнымалылар болып келеді.
BY - BY айдаһар (BY Dra) типінің айнымалылары энтропиялық-метрикалық диаграмманың IV-біртексіз аумағында, ал BY in Gemini I-шуыл тәріздес, II-өзұқсас, III-өзаффинді, IV-біртексіз аумақтарында орналасқан. Эмиссионды жұлдыздар тәулік бөлігінен 120d-ға дейінгі периодымен, бірнеше жүзден 0. 5mV дейінгі амплитудамен жарқырауының квазипериодты өзгеруін көрсететін dKe-dMe спектрлік класының карликтері.

UG - U Егіздер типіндегі айнымалылар, кейде оларды ақ ергежейлі жаңалар деп те атайды, энтропиялық-метрикалық диаграмманың I-шуыл тәріздес және II-өзұқсас аумақтарында орналасқан. Ергежейлі жұлдыздан, К-М спектралды кластағы субалыптан тұратын тығыз екілік жүйе. Орбитальді периодтары 0, 05-0, 5d аралығында болады.
FU Ori нысаны -диаграммада I-шуыл тәріздес аумақта орналасқан. Осы нысан амплитудасы 2, 5m-нан көп, осцилляциясы айқын берілген, кезеңдері шамамен 80-нен 1000 тәулікке дейінгі шекте құрылған, кейінгі спектрлік кластарға тән эмиссиялық спектрлері бар (Me, Ce, Se) ұзақ кезеңдік айнымалы алып жұлдыз болып табылады. Жарқырау максимумындағы спектралдық кластары Aea-Gpea аумақтарында шоғырланған. Жарқылдан кейін спектрде эмиссияның бәсең дамуы байқалады. Қазіргі кезде белгілі барлық FU Ori типті айнымалылар кометатәрізді тұмандықтармен байланысты.

Жалпы, бұл жұмыста мына объектілер зерттелді: RS, UG, BY, UV, FU Ori эруптивті айнымалы жұлдыздар; бақыланған уақыт аралығы 1997-2012 жылдар аралығы. Осы зерттелген объектілердің жарқырау қисықтары, фазалық суреттері, эволюциялық реттілік параметрі алынды. Шартты бірөлшемді энтропияның (Шеннон) эволюциялық реттілік параметріне тәуелділігі (6-суретте) және информация мен энтропия қатынасының эволюциялық параметрге тәуелділігінің (12-сурет) графиктері алынды. Екеуін салыстырсақ, 6-сурет бойынша эруптивті жұлдыздар энтропиялық-метрикалық диаграмманың өзаффинді және біртексіз аумақтарында орналасса, 12-суретте шыққан нәтиже бойынша диаграммада зерттелген эруптивті жұлдыздардың барлығы I-шуыл тәріздес пен II-өзұқсас аумақтарда көбірек және біршамасы III-өзаффинді, IV-біртексіз аумақтарда орналасқан. Демек, I-шуыл тәріздес аумақта біз алған эруптивті жұлдыздардың барлығы кездесетін болғандықтан, зерттелген эруптивті жұлдыздарда шуыл көп болады деген қорытындыға келеміз. Г-Р диаграммасында қарасақ, зерттелген жұлдыздардың көбісі ақ ергежейлілерге жатады.

Эруптивті айнымалы жұлдыздар үшін біз ұсынып отырған энтропиялық-метрикалық диаграмма белгілі Герцшпрунг-Рассел диаграммасынан мына ерекшеліктерімен өзгеше:
- жұлдыздың жарқырауының (абсолют жұлдыздық шамасы) спектралды класынан (температурасы) тәуелділігінің орнына информация мен энтропия қатынасының эволюциялық реттілік параметрінен тәуелділігі құрылады;
- екі шаманың анықтауы бойынша деректердің орнына жұлдыз шамасының фазалық кеңістігі ғана қолданылады (абсолюттік жұлдыз шамасы, температура) ;
- біздің диаграмма эруптивті айнымалы жұлдыздарды шуыл тәріздес, өзұқсас, өзаффинді, біртексіз және өзқауымдық сандық критерийлері бойынша жіктейді;

Қорытынды
Бұл жұмыста біз жаңа әдіс бойынша энтропияны біртектілік дәрежесінің есебімен анықтадық. Айнымалы жұлдыздар үшін информация мен энтропия қатынасын анықтау арқылы сапалық өзгерісін көрсететін энтропиялық-метрикалық диаграммада зерттелген эруптивті жұлдыздар типтерін сандық түрде топтастырдық. Энтропия мен информацияның арасында заңдылық орнатылды.
Информация-энтропиялық диаграмма мен динамикалық жүйедегі эволюциялық реттілік параметрі арасында байланыс орнатылды. Бұл әдісті әртүрлі күрделі көріністерді талдау үшін қолдануға болады.
- Іс жүргізу
- Автоматтандыру, Техника
- Алғашқы әскери дайындық
- Астрономия
- Ауыл шаруашылығы
- Банк ісі
- Бизнесті бағалау
- Биология
- Бухгалтерлік іс
- Валеология
- Ветеринария
- География
- Геология, Геофизика, Геодезия
- Дін
- Ет, сүт, шарап өнімдері
- Жалпы тарих
- Жер кадастрі, Жылжымайтын мүлік
- Журналистика
- Информатика
- Кеден ісі
- Маркетинг
- Математика, Геометрия
- Медицина
- Мемлекеттік басқару
- Менеджмент
- Мұнай, Газ
- Мұрағат ісі
- Мәдениеттану
- ОБЖ (Основы безопасности жизнедеятельности)
- Педагогика
- Полиграфия
- Психология
- Салық
- Саясаттану
- Сақтандыру
- Сертификаттау, стандарттау
- Социология, Демография
- Спорт
- Статистика
- Тілтану, Филология
- Тарихи тұлғалар
- Тау-кен ісі
- Транспорт
- Туризм
- Физика
- Философия
- Халықаралық қатынастар
- Химия
- Экология, Қоршаған ортаны қорғау
- Экономика
- Экономикалық география
- Электротехника
- Қазақстан тарихы
- Қаржы
- Құрылыс
- Құқық, Криминалистика
- Әдебиет
- Өнер, музыка
- Өнеркәсіп, Өндіріс
Қазақ тілінде жазылған рефераттар, курстық жұмыстар, дипломдық жұмыстар бойынша біздің қор #1 болып табылады.

Ақпарат
Қосымша
Email: info@stud.kz