Векторлардың векторлық көбейтіндісі



Екі векторды векторлық көбейту
Сабақ тақырыбы:
№79 орта мектептің математика пәнінің мұғалімі Мажитова Н. М.
Қолданбалы курс “Сызықтық алгебра және аналитикалық геометрия”

Сабақ мақсаты:
Оқушыларға екі вектордың векторлық көбейтіндісі туралы түсінік беру, олардың геометриялық және алгебралық қасиеттерімен таныстыру.
Оқушыларға екі вектордың векторлық көбейтіндісі көмегімен кейбір геометриялық есептерді шығаруды үйрету.
Оқушыларды өз білімдерін жүйелеуге және векторларға берілген есептерді шығаруға бейімдеу.

Қайталау сұрақтары:
Вектор деген не? Векторды қалай белгілейді?
Вектордың абсолют шамасы деген не?
Нөлдік вектор деген не?
Қандай векторлар тең деп аталады?
Векторларды қосудың «үшбұрыш ережесін» тұжырымдап беріңдер.
Векторларды қосудың «параллелограмм ережесін» тұжырымдап беріңдер.
Қандай векторлар коллинеар векторлар деп аталады? Қоллинеар векторлардың қасиеті.
Векторлар арасындағы бұрыш қалай анықталады?
Векторлардың скаляр көбейтіндісі дегенге анықтама беріңдер.
Бірлік векторлар. Векторды үш оське жіктеу.


φ

Егер және векторларының
кемінде біреуі нөлдік вектор
болса, онда олардың векторлық
көбейтіндісі нөлдік векторға тең
деп алынады.

Екі вектордың векторлық көбейтіндісі туралы түсінік механикадан алынған.
Егер векторы қандай болса да бір М нүктесіне түсірілген күшті бейнелесе, ал векторы болып О нүктесіне түсірілсе, онда векторы О нүктесіне қатысты күшінің моментіне тең болады.

II. Векторлық көбейтіндінің геометриялық қасиеттері.
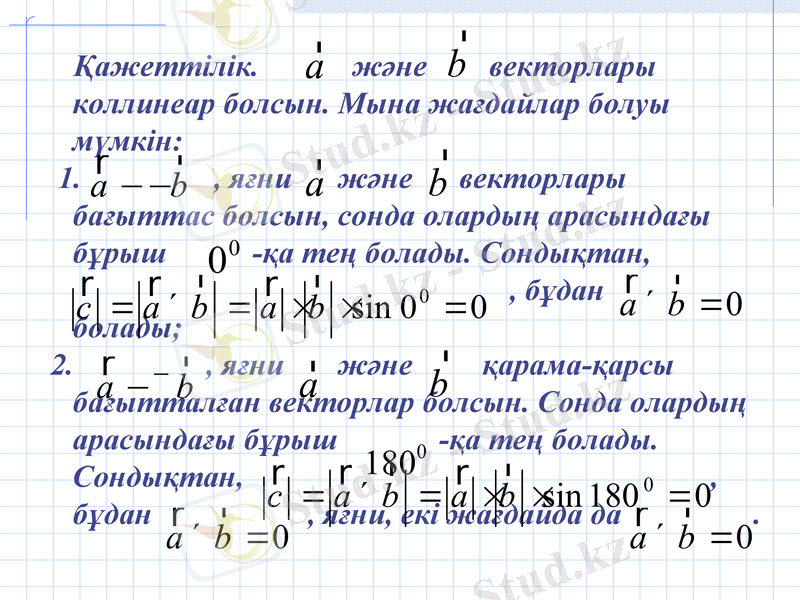
1 - Теорема. Нөлдік емес екі және векторлары коллинеар болуы үшін, олардың векторлық көбейтіндісінің нөлге тең болуы қажетті және жеткілікті:
,
║

Қажеттілік. және векторлары коллинеар болсын. Мына жағдайлар болуы мүмкін:
1. , яғни және векторлары бағыттас болсын, сонда олардың арасындағы бұрыш -қа тең болады. Сондықтан,
, бұдан болады;
2. , яғни және қарама-қарсы бағытталған векторлар болсын. Сонда олардың арасындағы бұрыш -қа тең болады. Сондықтан, , бұдан, яғни, екі жағдайда да .

Жеткіліктілік. болсын.
Сонда .
болғандықтан, бұдан
теңдігі шығады, яғни немесе .
Ал бұл және векторларының коллинеар
векторлар екенін көрсетеді.

2-теорема. және векторларының векторлық көбейтіндісінің ұзындығы ортақ бас нүктеден шыққан және векторларына салынған параллелограмның ауданына тең.
Анықтама бойынша
φ

Параллелограмның ауданы:
Үшбұрыштың ауданы:

Бірлік векторлардың векторлық көбейтіндісі:

Екі вектордың векторлық көбейтіндісінің алгебралық қасиеттері:
1-қасиет.
қарсы ауыстырымдылық қасиет
2-қасиет.
сан көбейткішіне қатысты терімділік қасиет
3-қасиет.
үлестірімділік қасиет
4-қасиет. Кез келген векторы үшін

Декарттық тік бұрышты координаталарымен берілген векторлардың векторлық көбейтіндісінің өрнегі.

Есеп №1. Параллелограмның қабырғаларындағы векторлар берілген: Осы параллелограмның ауданын табайық.
Шешуі:
,
Параллелограмның ауданы:
Жауабы:

A(-1; 0; -1)
B(0; 2; -3)
C(4; 4; 1)
Есеп №2. Төбелері А(-1; 0; -1), В(0; 2; -3), С(4; 4; 1) нүктелерінде жатқан үшбұрыш ауданын тап.

Есеп №3. Жақшаларды ашып өрнектерді ықшамда:
1 - тапсырма:
2 - тапсырма:

Есеп №4. Диагональдары және болып табылатын, мұнда - бірлік векторлар және олардың арасындағы бұрыш, параллелограмның ауданын табыңдар.
Шешуі: бір-біріне көбейтсек

Есеп №5. және векторларына салынған параллелограмның диагональдары мен ауданын табыңдар.
Шешуі:

Жауабы:

Тест сұрақтары:
А(-1; -2; 4), В(-4; -2; 0), С(3; -2; 1) үшбұрышының төбелері болса, А төбесіндегі үшбұрыштың бұрышын табыңыз.
А) B) C) D) E)
2. векторлары өзара перпендикуляр.
болса,
скаляр көбейтіндісін
анықтаңыз.
А) B) C) D) E)
3. Төбелері А(7; 3; 4), В(1; 0; 6), С(4; 5; -2) нүктелерінде жатқан үшбұрыш ауданын тап.
А) 24 B) 23 C) 24, 5 D) 23, 5 E) 21

4. Егер
және
болса, онда табыңыз.
А) 15 B) 13 C) 16 D) 14 E) 12
5. Егер және векторлар арасындағы бұрыш,
әрі скаляр көбейтіндісі болса, онда осы
векторлар арқылы салынған параллелограмның ауданы қаншаға тең болады?
А) B) 2 C) D) 1 E)

Тест сұрақтары:
А(-1; -2; 4), В(-4; -2; 0), С(3; -2; 1) үшбұрышының төбелері болса, А төбесіндегі үшбұрыштың бұрышын табыңыз.
А) B) C) D) E)
2. векторлары өзара перпендикуляр.
болса,
скаляр көбейтіндісін
анықтаңыз.
А) B) C) D) E)
3. Төбелері А(7; 3; 4), В(1; 0; 6), С(4; 5; -2) нүктелерінде жатқан үшбұрыш ауданын тап.
А) 24 B) 23 C) 24, 5 D) 23, 5 E) 21

4. Егер
және
болса, онда табыңыз.
А) 15 B) 13 C) 16 D) 14 E) 12
5. Егер және векторлар арасындағы бұрыш,
әрі скаляр көбейтіндісі болса, онда осы
векторлар арқылы салынған параллелограмның ауданы қаншаға тең болады?
А) B) 2 C) D) 1 E)

А
В
Б а с ы
Ұ ш ы

- Іс жүргізу
- Автоматтандыру, Техника
- Алғашқы әскери дайындық
- Астрономия
- Ауыл шаруашылығы
- Банк ісі
- Бизнесті бағалау
- Биология
- Бухгалтерлік іс
- Валеология
- Ветеринария
- География
- Геология, Геофизика, Геодезия
- Дін
- Ет, сүт, шарап өнімдері
- Жалпы тарих
- Жер кадастрі, Жылжымайтын мүлік
- Журналистика
- Информатика
- Кеден ісі
- Маркетинг
- Математика, Геометрия
- Медицина
- Мемлекеттік басқару
- Менеджмент
- Мұнай, Газ
- Мұрағат ісі
- Мәдениеттану
- ОБЖ (Основы безопасности жизнедеятельности)
- Педагогика
- Полиграфия
- Психология
- Салық
- Саясаттану
- Сақтандыру
- Сертификаттау, стандарттау
- Социология, Демография
- Спорт
- Статистика
- Тілтану, Филология
- Тарихи тұлғалар
- Тау-кен ісі
- Транспорт
- Туризм
- Физика
- Философия
- Халықаралық қатынастар
- Химия
- Экология, Қоршаған ортаны қорғау
- Экономика
- Экономикалық география
- Электротехника
- Қазақстан тарихы
- Қаржы
- Құрылыс
- Құқық, Криминалистика
- Әдебиет
- Өнер, музыка
- Өнеркәсіп, Өндіріс
Қазақ тілінде жазылған рефераттар, курстық жұмыстар, дипломдық жұмыстар бойынша біздің қор #1 болып табылады.

Ақпарат
Қосымша
Email: info@stud.kz