Нанотехнологияға кіріспе. Наноматериалдар және оларды алу технологиялары



Нанотехнологияға кіріспе
2 лекция
Наноматериалдар және оларды алу технологиялары

Наноматериалдар және оларды алу технологиялар
Наноматериалдардың кластарға бөлінуі
Материалдың құрылысында, пішінде мен мөлшерінде ерекшеліктері құрылым деп аталады.
Наноқұрылымды материалдар (наноматериалдар) дегеніміз - бұл нанометрлік өлшемді құрылымына ие материалдар.
Заттың макроөлшемдерінен наноөлшемдеріне ауысқанда олардың қасиеттері секірмелі өзгереді.
Оның себептері:
беттіктің үлесін өсуі;
кванттық эффектілері әсерінен электрондық құрымынының өзгеруі.

Беттікке жақын аймақта орналасқан атомдардың қасиетерінде материал көлеміндегі атомдарынан өзгешілігі бар.
Сондықтан, материалдың беттігін заттың ерекше күйі ретінде қарастыруға болады.
Неғұрлым беттікте орналасқан атомдарының саны көп болса, соғұрлым беттікке байланысты эффектілер күштірек болады.
Объектілерінің өлшемдері төмендегенде, олардың кванттық қасиеттері күшейеді

Наноматериалдар
нанобөлшектер,
фуллерендер,
нанотүтікшелер және наноталшықтар,
нанокеуекті құрылымдар,
нанодисперсиялар,
наноқұрылымдырылған беттіктер мен ұлпалар,
нанокристалдық материалдар.

Көміртегілік нанотүтікшелері бар темірдің кластері
Жеке темір кластері
Темір кластерлерінің шоғыры
2. 1. 1. Нанобөлшектер
Нанобөлшектер деп 100 нм-ден кем өлшемді бөлшектер аталады.
Нанобөлшектер кемінде 106 атомнан құрылады және олардың қасиеттері дәл сондай атомдардан құрылған көлемді материалдарының қасиеттерінен ерекшеленеді.

Металдық кластерлер
Өлшемдері 10 нм-ден төмен нанобөлшектер нанокластерлер деп аталады.
Нанокластер шамамен 1000 атомнан құрылады.
Макроскопиялық физикадағы орындалатын физикалық заңдар нанобөлшектері үшін орынды болмайды.
Мысалы,
өткізгіштерді параллель және тізбектеп қосқанда қолданылатын кедергілер формулалары орындалмайды;
тастағы нанокеуектердегі судың қату температурасы -20 . . . -30C температураға дейн төмендейді;
алтын нанобөлшектерінің балқу температурасы массивті үлгілерге қарағанда әлдеқайда төмен.

Бөлшектердің өлшемдері төмендегенде беттік атомдарының үлесі арттады.
Нанобөлшектер үшін барлық атомдарды беттік деп есептеуге болады, сондықтан олардың химиялық белсенділігі өте жоғары. Сол себептен, металдардың нанобөлшектері бірігеді.
Ал өсімдіктер, бактериялар мен микроскопиялық саңырауқұлақтарда металдар атомдардың шағын жиынтығынан құрылған кластерлер түрінде кездеседі.

i атомдардан құрылған сфералы кластерді қарастырайық. Мұндай кластердің көлемі:
Сонда
мұнда R - нанокластердің радиусы, v - бір бөлшектің көлемі.
Бір бөлшекке келетін көлемді осылайша есептеуге болады:
мұнда a - бір бөлшектің орташа көлемі.
Нанокластерлердің көбісінде a0, 1 нм.
1000 бөлшектен тұратын кластердің өлшемдігі шамамен 1 нм құрайды.
(1)
(2)
(3)

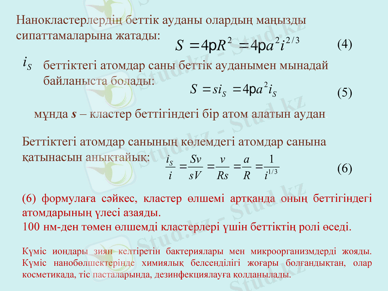
мұнда s - кластер беттігіндегі бір атом алатын аудан.
Нанокластерлердің беттік ауданы олардың маңызды сипаттамаларына жатады:
Беттіктегі атомдар санының көлемдегі атомдар санына қатынасын анықтайық:
беттіктегі атомдар саны беттік ауданымен мынадай байланыста болады:
(6) формулаға сәйкес, кластер өлшемі артқанда оның беттігіндегі атомдарының үлесі азаяды.
100 нм-ден төмен өлшемді кластерлері үшін беттіктің ролі өседі.
Күміс иондары зиян келтіретін бактериялары мен микроорганизмдерді жояды. Күміс нанобөлшектерінде химиялық белсенділігі жоғары болғандықтан, олар косметикада, тіс пасталарында, дезинфекциялауға қолданылады.
(4)
(5)
(6)

Фуллерендер. Нанотүтікшелер мен наноталшықтар
Нанотүтікшелер мен фуллерендердің ашылуына байланысты нанохимияда көміртектің атқаратын ролі өте жоғары болды.
Фуллерендер дегеніміз бұл саны 40-тан асатын атомдардан құрылған сфераға ұқсас каркастық құрылымдарына ие кластерлер.
Фуллереннің пішіні футбол добына ұқсайды. Кластердің мұндай аталуы Фуллерен сәулетшісіне байланысты. Бұл ғалым ұқсас құрылымдарды сәулет саласында қолдануын ойлап тапқан.

1985 ж. Крото қызметкерлерімен бірге ашқан C60 фуллерені ең тұрақты болады.
Қазіргі таңда ашылған фулерендердегі көміртек атомдардың саны 36÷540 аралықта болады.
1991 ж. жапон ғалымы Сумио Ииджима нанотүтікшелер деп аталатын ұзын көміртекті құрылымдарды ашқан.
Фуллерендер мен нанотүтікшелер - ғажайып қасиеттерге ие және ғылым мен техникада кеңінен қолданылатын нанотехнологиялардың ең зерттелінген объектілері.

Нанокеуекті заттар
Поралық (кеуекті) заттар (грек. porus - канал) табиғатта кездеседі. Кеуекті материалдарда ішкі көлемі бос болады.
Кеуекті заттардың сандық сипаттамасы ретінде кеуектілігі:
мұнда
- кеуектердің көлемі;
Кейбір кеуектік материалдардың кеуектілігі 80-90%-ға дейн барады.
Кеуектік материалдарда бос көлемі су, басқа сұйық немесе газбен толтырылу мүмкін. Сондықтан кеуекті материалдарды сүзгі, сүзгіш, сорбент ретінде қолданылады. Сорбенттер дегеніміз бұл әртүрлі химиялық элементтерді жұтуға арналған заттар. Сорбенттің мысалы ретінде активтелінген көмірді алуға болады.
- материалдың көлемі.

Нанокеуекті заттар - бұл наноөлшемді кеуектері бар кеуекті заттар.
Нанокеуектердің өлшемдері 1÷100 нм аралығында болады. Микро-, мезо-, макрокеуектік заттарда кеуектердің өлшемдері микрометрлік диапазонда жатады (2. 1 кесте) .
Кеуектердің өлшемдері азайғанда нанокеуектік материалдарда әртүрлі химиялық элементтердің сүзу және жұту жаңа қабілеттілігі пайда болады.
Электронды микроскопта алынған пеноәйнек құрылымының кескіні
Кеуек түрі
Кеуектің диаметрі (d), мкм
Микрокеуектер
d<2
Мезокеуектер
- Іс жүргізу
- Автоматтандыру, Техника
- Алғашқы әскери дайындық
- Астрономия
- Ауыл шаруашылығы
- Банк ісі
- Бизнесті бағалау
- Биология
- Бухгалтерлік іс
- Валеология
- Ветеринария
- География
- Геология, Геофизика, Геодезия
- Дін
- Ет, сүт, шарап өнімдері
- Жалпы тарих
- Жер кадастрі, Жылжымайтын мүлік
- Журналистика
- Информатика
- Кеден ісі
- Маркетинг
- Математика, Геометрия
- Медицина
- Мемлекеттік басқару
- Менеджмент
- Мұнай, Газ
- Мұрағат ісі
- Мәдениеттану
- ОБЖ (Основы безопасности жизнедеятельности)
- Педагогика
- Полиграфия
- Психология
- Салық
- Саясаттану
- Сақтандыру
- Сертификаттау, стандарттау
- Социология, Демография
- Спорт
- Статистика
- Тілтану, Филология
- Тарихи тұлғалар
- Тау-кен ісі
- Транспорт
- Туризм
- Физика
- Философия
- Халықаралық қатынастар
- Химия
- Экология, Қоршаған ортаны қорғау
- Экономика
- Экономикалық география
- Электротехника
- Қазақстан тарихы
- Қаржы
- Құрылыс
- Құқық, Криминалистика
- Әдебиет
- Өнер, музыка
- Өнеркәсіп, Өндіріс
Қазақ тілінде жазылған рефераттар, курстық жұмыстар, дипломдық жұмыстар бойынша біздің қор #1 болып табылады.

Ақпарат
Қосымша
Email: info@stud.kz