Кинематикалық жұптардағы реакция күштерін анықтау



Презентация
Кинематикалық жұптардағы реакция күштерін анықтау
Оңтүстік Қазақстан мемлекеттік фармацевтикалық академиясы
Орындаған: Төрегелді Ж. Б.
Тобы: 202 ТФП
Қабылдаған: Қайранбеков Ғ. Д.
Шымкент 2017

Кинематикалық жұп
Кинематикалық жұп- өзара жанасатын және салыстырмалы қозғалыста болатын екі буынның қосылысы.
Шарлы шарнир
Цилиндрлі шарнир

Кинематикалық талдауда механизм звеноларының қозғалысылн зерттеуіне әсер ететін күштерді ескермейді. Осыған байланысты кинематикалық зерттеуді келесідей есептеулер жүзеге асырылады:
а) Механизм орнының және нүктелерінің траекториясын анықтау.
б) Механизм нүктелерінің және звеноларының жылдамдығын, бұрыштық жылдамдығын анықтау
в) Механизм нүктелерінің және звеноларының үдеуін, бұрыштық үдеуін анықтау.

Звенолардың қозғалысы жетекші звеноның қозғалысына тәуелді, сондықтан кинематикалық талдауды алдын ала берілуі керек:
Өлшемдерді көрсетіле отырып механизмнің құрылымдық сұлбасы (кинематикалық сұлба)
Бастапқы звеноның қозғалыс заңы
Кинематикалық талдаудың негізгі әдістері:
жобаларды құру әдісі
кинематикалық диаграмма әдісі
аналитикалық әдіс

Механизмдерді Ассур топтарына жіктей отырып кинематикалық зерттеуді барлық механизм үшін емес, оның жекелеген бөліктеріне жүргізуге болады. Бұл кинематикалық зерттеуді жеңілдетеді.
Машиналар және механизмдер теориясында механизмдерді зерттеу графикалық әдіс арқылы жүзеге асырылады. Графикалық әдіс көптеген механизмдерді зерттеу үшін жарамды, қарапайым және кейбір механизмдерді зерттеу үшін қолданылатын бірде-бір әдіс.

Механизмнің звеноларының өлшемдерін және нүктелерінің жылдамдықтарын, үдеулерін графикалық түрде салғанда масштабтық коэффициенттерді қолданады.
Масштабтық коэффициент деп қандай да бір физикалық шаманың нақты мәнінің осы шаманы сызбада миллиметрмен кесінді ұзындығы арқылы көрсететін мәнге қатынасын атайды. Масштабтық коэффициенті әріпімен белгіленеді және индекс арқылы қай шамаға байланысты алынғанын көрсетеді.

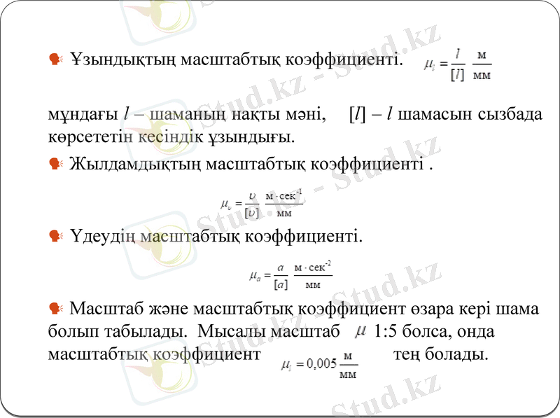
Ұзындықтың масштабтық коэффициенті.
мұндағы l - шаманың нақты мәні, [l] - l шамасын сызбада көрсететін кесіндік ұзындығы.
Жылдамдықтың масштабтық коэффициенті .
Үдеудің масштабтық коэффициенті.
Масштаб және масштабтық коэффициент өзара кері шама болып табылады. Мысалы масштаб 1:5 болса, онда масштабтық коэффициент тең болады.

Механизмдердің жылдамдықтар және үдеулер жобасы деп механизм звеноларының әртүрлі нүктелерінің қарастырып отырған жағдайдағы жылдамдықтары мен үдеулерінің бағыты мен шамасын векторлық кесінді ретінде көрсетілетін сызбасын айтады.
Жылдамдықтар және үдеулер жобасын салғанда алдын ала берілуі керек:
а) звенолардың өлшемдері
б) механизмнің орналасу жобасы
в) жетекші звеноның бұрыштық жылдамдығы
Кинематикалық зерттеуде графикалық әдістерді қолдану үшін жылдамдықтар және үдеулер векторларының бағыты жеткілікті болу қажет. Сонымен қатар әртүрлі жағдайларды қарастырғанда жылдамдықтар және үдеулер үшін векторлық теңдеулерді құра білу керек.
- Іс жүргізу
- Автоматтандыру, Техника
- Алғашқы әскери дайындық
- Астрономия
- Ауыл шаруашылығы
- Банк ісі
- Бизнесті бағалау
- Биология
- Бухгалтерлік іс
- Валеология
- Ветеринария
- География
- Геология, Геофизика, Геодезия
- Дін
- Ет, сүт, шарап өнімдері
- Жалпы тарих
- Жер кадастрі, Жылжымайтын мүлік
- Журналистика
- Информатика
- Кеден ісі
- Маркетинг
- Математика, Геометрия
- Медицина
- Мемлекеттік басқару
- Менеджмент
- Мұнай, Газ
- Мұрағат ісі
- Мәдениеттану
- ОБЖ (Основы безопасности жизнедеятельности)
- Педагогика
- Полиграфия
- Психология
- Салық
- Саясаттану
- Сақтандыру
- Сертификаттау, стандарттау
- Социология, Демография
- Спорт
- Статистика
- Тілтану, Филология
- Тарихи тұлғалар
- Тау-кен ісі
- Транспорт
- Туризм
- Физика
- Философия
- Халықаралық қатынастар
- Химия
- Экология, Қоршаған ортаны қорғау
- Экономика
- Экономикалық география
- Электротехника
- Қазақстан тарихы
- Қаржы
- Құрылыс
- Құқық, Криминалистика
- Әдебиет
- Өнер, музыка
- Өнеркәсіп, Өндіріс
Қазақ тілінде жазылған рефераттар, курстық жұмыстар, дипломдық жұмыстар бойынша біздің қор #1 болып табылады.

Ақпарат
Қосымша
Email: info@stud.kz