Гравитациялық өріс. Өріс теориясының элементтері



Гравитациялық өріс. Өріс теориясының элементтері
Кеплер заңдары. Бүкіләлемдік тартылыс заңы
Ауырлық күші және салмақ. Салмақсыздық
Тартылыс өрісі мен оның кернеулігі
Тартылыс өрісіндегі жұмыс. Тартылыс өрісіндегі потенциал
Космостық жылдамдықтар
Инерциалды емес санақ жүйесі. Инерция күштері

Кеплер заңдары. Бүкіләлемдік тартылыс заңы
Әрбір планета, бір фокусында Күн орналасқан эллипс бойымен қозғалады.
Планетаның радиус-векторы бірдей уақыт аралықтарында бірдей аудандарды сызады.
Планеталардың Күнді айналу периодтарының квадраттарының қатынасы олардың орбиталарының үлкен жарты осьтерінің кубтарының қатысына тең.
Бүкіләлемдік тартылыс заңы : Кез-келген екі материалдық нүктелердің арасында олардың массаларының көбейтіндісіне тура пропорционал, ал арақашықтықтарының квадраттарына кері пропорционал өзара тартылыс күші әсер етеді:

G-ның мәні кестелерде 6, 6720·10-11 Н·м2/кг2, яғни массалары 1кг екі бірдей дене 1м қашықтықта біріне-бірі 6, 6720·10-11 Н күшпен әсерлесетінін көрсетеді. G-ның өте аз мәні гравитациялық әсердің денелердің массалары өте үлкен болғанда ғана көбірек болатынын көрсетеді.
Ауырлық күші және салмақ. Салмақсыздық
Жермен байланысқан санақ жүйесінде кез-келген массасы m денеге ауырлық күші әсер етеді.

Еркін түсу үдеуі экваторда 9, 780 м/с2, ал полюстерде 9, 832 м/с2 болады. Бұл бір жағынан Жердің өз осінен айналуынан және екіншіден Жердің сығылуынан (Жердің экваторлық радиусы 6378 км, ал полярлық радиусы 6357 км) . Еркін түсу үдеуінің мәнінің айырмашылығы аз болғандықтан есепті шешу кезінде оның мәнін 9, 81 м/с2 деп алады.
Дененің салмағы деп Жерге тартылыс әсерінен дененің, оны еркін құламас үшін ұстап тұратын, тіреуге (немесе аспаға) түсіретін күшін айтады.

Дененің салмағы дене g-дан өзге үдеумен қозғалғанда ғана, яғни денеге ауырлық күшінен басқа күштер әсер еткенде байқалады.
Дененің тек ауырлық күші әсерінен қозғалысы кезіндегі күйін салмақсыздық деп аталады.
Ауырлық күші барлық уақытта әсер етеді, ал салмақ денеге ауырлық күшінен басқа күш әсер еткенде, дене g-дан басқа а үдеумен қозғалғанда ғана өзін көрсетеді.
Егер дене тыныштықта немесе түзу сызықты бірқалыпты қозғалса, онда
Егер дене ауырлық өрісінде кез келген траектория бойымен және кез келген бағытта еркін қозғалса, онда

Тартылыс өрісі мен оның кернеулігі
Гравитациялық өрісті денелер туғызады да, материяның өмір сүру формасы болып табылады.
Өріске енгізілген кез келген денеге
тартылыс күшінің әсер етуі тартылыс өрісінің негізі қасиеті болып табылады.
Тартылыс өрісі кернеулігі бірлік массаға әсер ететін күшпен, ал бағыты сол күштің бағытымен анықталады. Кернеулік тартылыс өрісінің күштік сипаттамасы.
Егер өрістің барлық нүктелердегі кернеуліктері бірдей болса, онда тартылыс өрісі біртекті, және егер өрістің барлық нүктелеріндегі кернеулік векторлары қандай да бір инерциалды санақ жүйесіне қатысты қозғалмайтын А нүктесінде қиылысатын, түзулер бойымен бағытталса, онда өріс орталық деп аталады.

Тартылыс өрісіндегі жұмыс. Тартылыс өрісінің потенциалы
Денені Жер бетінен dR қашықтыққа орын ауыстыру үшін жасалатын жұмыс:
- тартылыс өрісінің потенциал - өрістің энергетикалық сипаттамасы

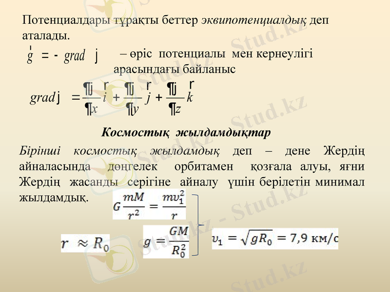
Потенциалдары тұрақты беттер эквипотенциалдық деп аталады.
- өріс потенциалы мен кернеулігі арасындағы байланыс
Космостық жылдамдықтар
Бірінші космостық жылдамдық деп - дене Жердің айналасында дөңгелек орбитамен қозғала алуы, яғни Жердің жасанды серігіне айналу үшін берілетін минимал жылдамдық.

Екінші космостық жылдамдық деп дене жердің тартылысын жеңіп, Күннің серігіне айналуы, яғни оның Жердің тартылыс өрісіндегі орбитасы параболалық болуы үшін қажетті ең кіші жылдамдықты айтады.
Үшінші космостық жылдамдық деп Күннің тартылысын жеңіп, Күн жүйесін тастап кетуі үшін денеге берілетін жылдамдық.
- Іс жүргізу
- Автоматтандыру, Техника
- Алғашқы әскери дайындық
- Астрономия
- Ауыл шаруашылығы
- Банк ісі
- Бизнесті бағалау
- Биология
- Бухгалтерлік іс
- Валеология
- Ветеринария
- География
- Геология, Геофизика, Геодезия
- Дін
- Ет, сүт, шарап өнімдері
- Жалпы тарих
- Жер кадастрі, Жылжымайтын мүлік
- Журналистика
- Информатика
- Кеден ісі
- Маркетинг
- Математика, Геометрия
- Медицина
- Мемлекеттік басқару
- Менеджмент
- Мұнай, Газ
- Мұрағат ісі
- Мәдениеттану
- ОБЖ (Основы безопасности жизнедеятельности)
- Педагогика
- Полиграфия
- Психология
- Салық
- Саясаттану
- Сақтандыру
- Сертификаттау, стандарттау
- Социология, Демография
- Спорт
- Статистика
- Тілтану, Филология
- Тарихи тұлғалар
- Тау-кен ісі
- Транспорт
- Туризм
- Физика
- Философия
- Халықаралық қатынастар
- Химия
- Экология, Қоршаған ортаны қорғау
- Экономика
- Экономикалық география
- Электротехника
- Қазақстан тарихы
- Қаржы
- Құрылыс
- Құқық, Криминалистика
- Әдебиет
- Өнер, музыка
- Өнеркәсіп, Өндіріс
Қазақ тілінде жазылған рефераттар, курстық жұмыстар, дипломдық жұмыстар бойынша біздің қор #1 болып табылады.

Ақпарат
Қосымша
Email: info@stud.kz