Таңдап шақыру жүйесі



Лекция № 3
ТЕХНОЛОГИЯЛЫҚ БАЙЛАНЫС ЖҮЙЕЛЕРІН ҚҰРУ НЕГІЗДЕРІ

Жоспар:
Таңдап шақыру жүйесі
Тональды шақыру жиіліктерін орналастыруылы
Шақыру комбинациялары
Тональді шақыруы бар таңдау байланысын ұйымдастырудың структуралық сұлбасы
Екі позициялы СК2/5 кодасы
Циркулярлы шақырудың СК2/7 кодасы
Сигналды код СК2/12

Ұсынылатын әдебиеттер:
1. Кусамбаева Н. Ш., Сатаева А. А. «Технологиялық байланыс», - ҚазККА, Алматы, 2006 ж., 93 бет.
2. Ю. В. Юркин, А. К. Лебединский, В. А. Прокофьев, И. Д. Блиндер: «Оперативная-технологическая связь на железнодорожном транспорте». Темір жол саласы бойынша жоғары оқу орындарына арналған оқулық. - М, 2007, 264 бет.

Таңдап шақыру жүйесі
Таңдап шақырушы телефон байланысы жүйелерінің топтық арналарына келесі эксплуатациялы-техникалық ерекшеліктер бекітілген:
- жеке, топтық немесе циркулярлы шақырулар мүмкіндігі;
- шақыру сигналын қабылдауда шақыру сигналын таңдауды қамтамасыз ететін арнайы құрылғылар орнататылады, өйткені топтық арнаға қосылған әрбір аппаратқа өзінің шақыру сигналы бекітіледі;
- шақыруды қабылдау кезінде желіге оның қабылданғанын бақылайтын сигнал келіп түседі, осы арқылы шақыру пунктінің операторы жіберілген шақырудың қабылданғанына көзі жетеді;
- шақыру желіге кнопканы басу арқылы қарапайым манипуляциямен жіберіледі, бұл кезде терілген номер сақталмайды, ол шақыруды жалғау уақытының біраз төмендеуіне әкеліп соғады.

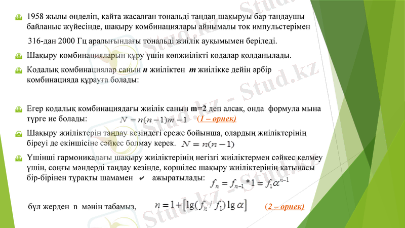
1958 жылы өңделіп, қайта жасалған тональді таңдап шақыруы бар таңдаушы байланыс жүйесінде, шақыру комбинациялары айнымалы ток импульстерімен
316-дан 2000 Гц аралығындағы тональді жиілік ауқымымен беріледі.
Шақыру комбинацияларын құру үшін көпжиілікті кодалар қолданылады.
Кодалық комбинациялар санын n жиіліктен m жиілікке дейін әрбір комбинацияда құрауға болады:
Егер кодалық комбинациядағы жиілік санын m=2 деп алсақ, онда формула мына түрге ие болады: (1 - өрнек)
Шақыру жиіліктерін таңдау кезіндегі ереже бойынша, олардың жиіліктерінің біреуі де екіншісіне сәйкес болмау керек.
Үшінші гармоникадағы шақыру жиіліктерінің негізгі жиіліктермен сәйкес келмеу үшін, соңғы мәндерді таңдау кезінде, көршілес шақыру жиіліктерінің қатынасы бір-бірінен тұрақты шамамен ажыратылады:
бұл жерден n мәнін табамыз, (2 - өрнек)

Тональды шақыру жиіліктерін орналастыруылы
300-2000 Гц жиілік ауқымымен берілген (2 - өрнек) өрнегінен n және мәндерін табуға болады.
Мысалы n = 7, = 1, 36 немесе n = 8, = 1, 277 және т. б. мәні аз болған сайын, аралық пунктерде орнатылған қабылдағыштардағы дешифраторлардың қабылдау талғамдылығына қойылатын талаптар да жоғары болады.
Жүргізілген анализ бен статистикалық мәліметтерді есептей отырып, тональды шақыру жүйесінде n =7, ал =1, 36 тең болады.
Осы шарттарды орындау кезінде, берілген жиілік ауқымында 7 тональды шақыру жиіліктерін орналастыруға болады:
Рет нөмірі . . . 1 2 3 4 5 6 7
Шақыру жиілігі . . . 316 430 585 795 1080 1470 2000

Әрбір шақыру комбинациясы басқа жиіліктерден бір немесе екі кодаланған сигналмен, немесе олардың орналасу ретімен ажыратылады.
Кодалық комбинациялардың жалпы саны (1-өрнек) формуласына сәйкес
N = 7· 6 = 42.
Тональды шақыру сигналы 2, 4 с уақыт ұзақтығынан және әртүрлі жиіліктегі бірінің артынан бірі үздіксіз жүретін екі импульс тоғынан тұрады.
Бірінші импульс ұзақтығы 0, 8 с, ал екіншісінікі - 1, 6 с.
Осындай көпжиілікті, екі позициялы, тізбектелген кода біркелкі болады.

Шақыру комбинациялары
Топ номері
Шақыру комбинациялары
1
21
31
41
51
61
71
2
12
32
42
52
62
72
3
13
23
43
53
63
73
4
14
24
34
54
64
74
5
15
25
35
45
65
75
6
16
26
36
46
56
76
7
17
27
37
47
57
67
Барлық шақыру комбинациялары 7 топқа бөлінеді, әр топта алты комбинациядан тұрады.
Кестеде әрбір шақыру комбинациясы екі санмен белгіленеді, олар бірінші және екінші шақыру жиіліктерінің нөмірімен сәйкес болады.

Мысалы, 25 санын алар болсақ, кодалы комбинация алдымен тізбектей берілген импульсте 430 Гц, содан кейін 1080 Гц, екінші импульс жиілікте беріледі. 11, 22 . . . 77 сандары шақыру комбинациялары ретінде қолданылмайды.
21, 12, 34, 45, 56, 67 комбинациялары аралық пунктердегі топтық шақыруларда қолданылады.
Топтың белгісін білдіретін комбинациядағы екінші сан, яғни бір санмен аяқталатын барлық комбинациялар бір топқа жатады.
24 комбинациясы екі көршілес диспетчерлер айналымын қашықтан қосып немесе ажыратып отыруға арналған.
Сонымен, жүйедегі жеке комбинациялардың жалпы саны 34 болады.
Циркулярлы шақыру тізбектелген сегіз жиілік импульстерінің 2-1-2-3-4-5-6-7 үздіксіз жіберілуімен іске асырылады.
Бұл серияда көршілес импульстердің әрбір жұбы бір топтық комбинацияны құрайды, және ары қарай барлық жеті топтың пунктері, біріншісінен бастап тізбектей шақырылады.

Тональді шақыруы бар таңдау байланысын ұйымдастырудың структуралық сұлбасы

Басқарушы станция (РС) аппараттарының құрамына: сөйлесу құрылғылары (ПУ), кнопкалы пульт (Кн) пен тональды таңдап шақыру датчигі (ДТВ) кіреді.
Шақыру кнопкалы пульттегі Кн кнопкасын басу арқылы жүзеге асырылады.
ДТВ генераторы мен Р7 релесі іске қосыла бастайды, содан соң арнаға шақыру сигналы келіп түседі.
Аралық пунктегі аппаратура (ПП) телефон аппаратынан (ТА), тарату (У1), қабылдау (У2) күшейткіштерінен және тональды таңдап шақыру қабылдағышынан тұрады ПТИВ.
Басқарушы станциядан келген РС шақыру сигналы У2 күшейткішімен күшейтіліп, ПТИВ-те қабылданып, әрі дешифрацияланады. ПТИВ-тің шығысында қоңырауды іске қосатын Р релесі жұмысқа қосылады.
Қоңыраудың жұмысын бақылайтын импульстер Т трансформатор арқылы желіге беріледі.
Қоңыраудың жұмыс істеу ұзақтығы, екінші импульс уақыты (1, 6 с) мен релені Р баяулатып жіберу уақытының (1с) қосындысына тең.

300-ден 2000 Гц аралығындағы кең ауқымда, НЧ арналары арқылы сызықты емес амплитудалы-жиіліктік сипаттамамен шақыру жиіліктерін тарату, қабылдау кезінде амплитудалы-жиіліктік бұрмалануларды түзетуге әкеліп соғады.
Не болмаса, қабылдағыштар бір-бірінен номерлері максималды ерекшеленетін (мысалы 17, 71 және т. б) жиіліктерде күйге келтіріледі, және байланыс қашықтығын шектейтін бірінші және екінші импульстер әртүрлі сезімталдыққа ие болады.
Сонымен қатар, кабельді желілі НЧ арналары мен ТЧ арналары арқылы тарату үшін қолайсыз жағдай болып, канал фильтрлерінің кесу жолақтарына жақын мән - 316 Гц жиілігі табылады, ал әуе жолдарындағы тарату жиілігі - 2000 Гц.
Сондықтан да, жолды-басқару байланысын ұйымдастыру кезінде, ТЧ арнасымен 316 және 2000 Гц жиіліктері қолданылмайды.

Екі позициялы СК2/5 кодасы
Алыстатылған абоненттерді шақыру үшін, екі позициялы СК2/5 кодасы қолданылады (бес жиіліктің ішінен екеуі), оның кодалық комбинациялары желіге тізбектей берілетін жиіліктердің 430, 585, 795, 1080 және 1470 екеуінен тұрады, яғни кодалардың параметрлері алдын ала қарастырылған, бірақ жеті жиіліктің орнына бесеуі қолданылады, ол шақыру комбинацияларының санын 20 дейін азайтады.
Жергілікті абоненттерді шақыру үшін 585, 795, 1080, 1470 және 2000 Гц жиіліктері қолданылады, олардың әрқайсысының сигналы 25, 40, 60 және 90 Гц жиіліктерінің біреуінің сигналымен модуляцияланады.
Осылайша, 20 кодалық комбинация құрылуы мүмкін.

Циркулярлы шақырудың СК2/7 кодасы
- Іс жүргізу
- Автоматтандыру, Техника
- Алғашқы әскери дайындық
- Астрономия
- Ауыл шаруашылығы
- Банк ісі
- Бизнесті бағалау
- Биология
- Бухгалтерлік іс
- Валеология
- Ветеринария
- География
- Геология, Геофизика, Геодезия
- Дін
- Ет, сүт, шарап өнімдері
- Жалпы тарих
- Жер кадастрі, Жылжымайтын мүлік
- Журналистика
- Информатика
- Кеден ісі
- Маркетинг
- Математика, Геометрия
- Медицина
- Мемлекеттік басқару
- Менеджмент
- Мұнай, Газ
- Мұрағат ісі
- Мәдениеттану
- ОБЖ (Основы безопасности жизнедеятельности)
- Педагогика
- Полиграфия
- Психология
- Салық
- Саясаттану
- Сақтандыру
- Сертификаттау, стандарттау
- Социология, Демография
- Спорт
- Статистика
- Тілтану, Филология
- Тарихи тұлғалар
- Тау-кен ісі
- Транспорт
- Туризм
- Физика
- Философия
- Халықаралық қатынастар
- Химия
- Экология, Қоршаған ортаны қорғау
- Экономика
- Экономикалық география
- Электротехника
- Қазақстан тарихы
- Қаржы
- Құрылыс
- Құқық, Криминалистика
- Әдебиет
- Өнер, музыка
- Өнеркәсіп, Өндіріс
Қазақ тілінде жазылған рефераттар, курстық жұмыстар, дипломдық жұмыстар бойынша біздің қор #1 болып табылады.

Ақпарат
Қосымша
Email: info@stud.kz