Комплекс сандардың геометрияда қолдануы



Комплекс сандардың геометрияда қолдануы

Кіріспе
Комплекс сан ұғымы тұңғыш рет ХVІ ғасырда итальяндықтар Дж. Кардано және Р. Бомбелли қарастырған дискриминантты теріс квадрат теңдеулердің, әсіресе кубтық теңдеулердің, шешімдеріне байланысты шыққан ұғым. 1572 жылы шыққан «Алгебра» атты кітабында Р. Бомбелли комплекс сандарға арифметикалық операциялар қолданған.
Комплекс сандардың жан-жақты қолданылуы тек ХVІІІ ғасырда басталды. Міне осы кезде комплекс сандардың интегралдық есептеуде механикада және геометрияда қолданулары комплекс аргументті функцияларды қарауға әкеп соқты. Осы мәселелер жайындағы зерттеулерде туған жері Швейцария болса да, отыз жылдан аса Петербург академиясында жұмыс істеп, өзін «орыс ғалымымын» деп атап өткен Леонард Эйлер (1707-1783) мен француз математигі және философы Даламбердің (1717-1783) үлесі көп.
Комплекс сандарға жазықтықтағы нүкте не вектор деп геометриялық түсінікті 1797 жылы даниялық жер өлшеуші К. Вессель (1745-1818) берген, бірақ тек атақты неміс математигі Карл Фридрих Гаусстың (1777-1855) комплекс сандарды арифметикаға, алгебраға, геометрия және математикалық анализге қолданған еңбектерінен кейін ғана көпшілік комплекс сандардың геометриялық мағынасын қолданып, оны толық пайдалана бастайды.

КОМПЛЕКС САНДАР МЕН ОЛАРҒА ҚОЛДАНЫЛАТЫН АМАЛДАР




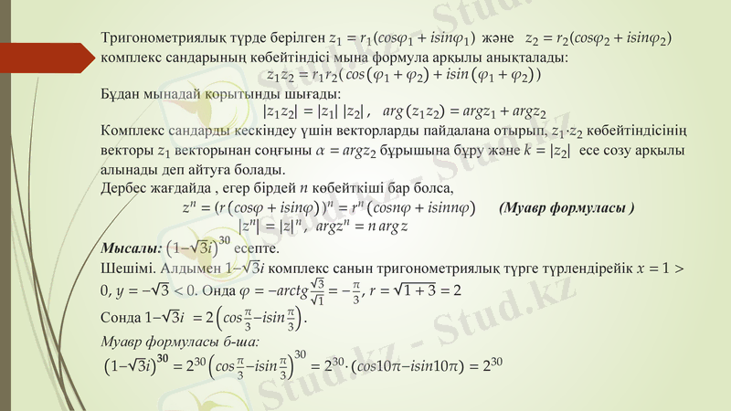
2. КОМПЛЕКС САНДАРДЫҢ ГЕОМЕТРИЯДА ҚОЛДАНЫЛУЫ



Қорытынды
Курстық жұмысты жазу барысында геометрияның тарихына шолу жасадық. Оның ішіндегі комплекс сандар деген тақырыпқа тереңірек тоқталдық. Комплекс сандардың тарихымен, алгебрада және геометрияда қолданылуымен таныстық. Комплекс сандардың интегралдық есептеуде, механикада және геометрияда қолдануларын қарастырдық. Комплекс сандардың көптеген сұрақтарда, жазықтықта вектормен көрсетілетін шамалары бар, керекті екендігі белгілі болды: су ағынын зерттеу кезінде, серпімділік теориясы тапсырмаларында, теориялық электротехникада.
Курстық жұмысты жазу барысында С. А. Бадаев, А. Т. Мусин және тағы басқа ғалымдардың еңбектерін қолдандық. С. А. Бадаевтың “Аналитикалық геометрия және сызықтық алгебра курсы” оқу құралында комплекс сандарға қолданылатын амалдар және қасиеттері нақты және түсінікті жазылған. А. Т. Мусиннің “Аналитикалық геометрия және сызықтық алгебра курсы” оқу құралында комплекс санның тригонометриялық нұсқасы және кескінделуі жайлы қысқаша айтылған. Бірнеше мысалдар да келтірілген.

НАЗАРЛАРЫҢЫЗҒА РАХМЕТ!
- Іс жүргізу
- Автоматтандыру, Техника
- Алғашқы әскери дайындық
- Астрономия
- Ауыл шаруашылығы
- Банк ісі
- Бизнесті бағалау
- Биология
- Бухгалтерлік іс
- Валеология
- Ветеринария
- География
- Геология, Геофизика, Геодезия
- Дін
- Ет, сүт, шарап өнімдері
- Жалпы тарих
- Жер кадастрі, Жылжымайтын мүлік
- Журналистика
- Информатика
- Кеден ісі
- Маркетинг
- Математика, Геометрия
- Медицина
- Мемлекеттік басқару
- Менеджмент
- Мұнай, Газ
- Мұрағат ісі
- Мәдениеттану
- ОБЖ (Основы безопасности жизнедеятельности)
- Педагогика
- Полиграфия
- Психология
- Салық
- Саясаттану
- Сақтандыру
- Сертификаттау, стандарттау
- Социология, Демография
- Спорт
- Статистика
- Тілтану, Филология
- Тарихи тұлғалар
- Тау-кен ісі
- Транспорт
- Туризм
- Физика
- Философия
- Халықаралық қатынастар
- Химия
- Экология, Қоршаған ортаны қорғау
- Экономика
- Экономикалық география
- Электротехника
- Қазақстан тарихы
- Қаржы
- Құрылыс
- Құқық, Криминалистика
- Әдебиет
- Өнер, музыка
- Өнеркәсіп, Өндіріс
Қазақ тілінде жазылған рефераттар, курстық жұмыстар, дипломдық жұмыстар бойынша біздің қор #1 болып табылады.

Ақпарат
Қосымша
Email: info@stud.kz