Мұнай және газ кенорындарын игеру



Газ ұңғыларын зерттеу. Газ және конденсат ұңғыларын зерттеудің әдістері мен мақсаты. Қалыптасқан және қалыптаспаған режимде ұңғыларды зерттеу.
М И Н И С Т Е Р С Т В О О Б Р А З О В А Н И Я И Н А У К И Р Е С П У Б Л И К И К А З А Х С Т А Н
Мұнай және газ кенорындарын игеру «Газ және газконденсатты кенорындарын игеру» (пән)

Дәріс №5 Газ ұңғыларын зерттеу. Газ және конденсат ұңғыларын зерттеудің әдістері мен мақсаты. Қалыптасқан және қалыптаспаған режимде ұңғыларды зерттеу.

Тау жыныстарының геолого-физикалық параметрлері туралы мәлімет алу үшін, қабатты қанықтырып тұратын сұйықтардың және газдардың физикалық қаситтерін, ұңғы түп маңындағы жағдайды, ұңғының өзін, лақтырма желілерін, кәсіптік жабдықтар және газ ұңғылары әртүрлі зерттеулерге ұшырайды.
Тура мәліметтер - бұрғылау кезінде таужыныс үлгілерін, яғни керн алуда, ұңғы зерттеулері кезінде сұйықтар мен газдарды сынау процесі барысында және оларды зертханалық жағдайларда анализ жасау арқылы алады.
Қосымша мәліметтер. Қабаттардың геолого - физикалық параметрлерін, ұңғы маңындағы тау жыныстарын, қабатты қанықтырып тұратын сұйықтар мен газдардың, ұңғы түп маңындағы және ұңғының өзі туралы жағдайды, геофизикалық, гидродинамикалық және термодинамикалық зерттеулер арқылы алады.
Ұңғыны зерттеудің барлығы алғашқы, белгілі уақыттағы және арнайы деп бөлінеді.
Алғашқы зерттеулер. Кеніштің геометриялық өлшемін анықтау, қабаттың фильтрациялық және геолого-физикалық сыйымдылық параметрлерін, қабаттың мықтылық сипаттамасын, қабаттық сұйықтардың және газдардың физикалық қасиеттерін және құрамын, ұңғы оқпаны жұмысының гидродинамикалық және термодинамикалық шарттарын білу мақсатында, кен орынды барлау барысында, барлау ұңғыларында жүргізіледі.
Бұл мәліметтердің барлығы мұнайды және ұңғы түбіндегі газды алу шарттарын анықтау, ұңғының пайдалану режимінің технологиясын, сынақтық - кәсіпшілік, пайдалану жобасын құрастыруға, өндірістік игеру мен пайдаланудың жүйесін жобалауға пайдаланылады.

Белгілі уақыттағы зерттеулер. Қайталану мерзімі анықталған барлық өнім өндіретін ұңғыларында жүргізіледі. Бұл кезде қабат жағдайын, түп маңы аймағының, ұңғы түбінің және оқпаны туралы мәліметтер алынады. Бұл мәліметтер пайдаланудың режимін бекітуіне немесе өзгеруіне байланысты пайдаланылады. Сонымен қатар ұңғының шығымының ұлғаюын анықтау шаралары үшін және изобар карталарын (бірдей қысым сызығын) тұрғызу үшін, кеніштің игеруін бақылап және реттеу жүйелері үшін пайдаланылады.
Қабат қасиеттерін және ұңғы өнімділігін зерттеу үшін гидродина-микалық зерттеулердің түрлері қолданылады. Оларды екі топқа бөлуге болады.
Бірінші топқа- өнім алынудың қалыптасқан әдістері жатады . Екінші топқа - тұрақты мұнай (газ) шығыны бар, тоқтатылғын ұңғыдағы түп қысымның көбейіп өзгеруін бақылайтын және қабатты гидротыңдау әдістері жатады.
Арнайы зерттеулер кен орынның өзіне тән пайдалану шарттарына байланысты өндіруші және бақылаушы ұңғыларда жүргізіледі.
Ұңғыны немесе қабатты арнайы зерттеудің мәліметтері игеру жүйесін бақылап реттеуге, кәсіпшілік жабдықтардың технико - экономикалық жұмыс көрсеткіштерін жақсартуға және жаңа техника мен технологияларды енгізуге пайдаланылады.
Ұңғыны зерттеу кезінде сұйықтардың шығымын өлшеу, әртүрлі шығын өлшегіш (расходомер) және өнім өлшегіш (дебитамер) көмектері арқылы жүргізіледі.
Газ шығымын, газ есептегіш-шығын өлшегіштермен, яғни расходомермен анықтайды.
Қабаттық және түптік қысымдарды терең түсірілетін монометрлермен өлшейді.
Ұңғы жабдығын ұңғы түбіне фонтанды арматурада орналасқан арқанның 7 көмегімен лубрикатор 4 арқылы түсіреді (7сурет) .

Ұңғыға монометерлерді және басқа жабдықтарды түсіру үшін жоғары өтімділік қабілеті бар шынжыр табанды тракторлар мен қалқымалы шынжыр табанды транспортерларға бекітілген механизацияланған лебедкалар арқылы жүргізіліп жүзеге асады. Осындай механизацияланған лебедкалар арқылы ұңғыға жабдықтарды 600 м тереңдікке дейін түсіруге болады

Сурет 13 Ұңғыға жабдықтар түсіру сұлбасы:
1 - ұңғы жабдығы; 2 - ұңғы; 3 - монометрлер; 4 - лубрикатор; 5- лубрикатор басы; 6, 8 - шығыршықтар(ролики) ; 7 - арқан; 9 - лебедка

Егерде өнімді ұңғымысында шығым (дебит) мен түп қысымы уақытқа байланысты өзгермесе, онда игеру режимі қалыптасқан болып есептеледі.
Қалыптасқан түп қысымы мен шығымын (дебиттін) тіркелуінен кейін ұңғыманы басқа игеру режиміне ауыстырып, жаңа режимде оның жаңа параметрлерін анықтайды. Зерттеуді 3 - 4 жұмыс режимінде жүргізеді және әдетте зерттеліп отырған ұңғы аймағындағы қабаттық қысымның өзгерісін (динамикасын) тіркелуімен аяқтайды. Ол түп қысымы толық қалыптасқан ретінде, тоқтатылған ұңғымада анықталады және жұмыс істеп тұрған ұңғылардың арасындағы ағымдағы қабаттық қысымға сәйкес болады.
Ұңғыманы зерттеудің нәтижесінде қалыптасқан іріктеу әдісімен ұңғы шығымының (дебитінің) қысым айырмашылығына (депрессия) тәулділігін көрсететін индикаторлық диаграммамен сипатталады.
. Q=f(Pпл-Pз) (сурет 7)
Газ ұңғылары үшін индикаторлық диаграмманы көлемдік Q немесе массалық G координаттарымен көрсетіледі. Газ шығымы (дебиті) - қабаттық (контурлық) және түп қысымдарының квадраттарының айырмасына ( ) тәуелді.
Айдау ұңғылары үшін мұндай диаграмма ұңғының қабылдау қабілеттілігінің Q өзара түп қысымы мен қабат қысымдарының төмендеуіне қатысты тәуелділігін көрсетеді.
( )
1-ші диаграмма түзу түрінде, ол инерциялық күштер (аз) елеусіз және біртекті сұйықтардың ағыны кезінде, арындық режимде қабатты пайдаланатын ұңғылар үшін сай.

Қабатта депрессияның ұлғаюымен және сұйықтар мен газдардың сүзілу (фильтрациялық) жылдамдықтарының өсуімен инерциялық күштер елеулі жоғарылайды, қозғалыстың сызықтық заңы бұзылады және индикаторлық диаграмма 4 дебит өсіне қарай қисаяды.
2-ші диаграмма қабатарды еріген газ режимінде пайдаланатын мұнай ұңғыларына немесе мұнайға қаныққан жарықшақтық колекторға тән. Осы жағдайда индикаторлық сызықтардың қисаюы, түп қысымның төмендеуіне және сүзілу (фильтрациялық) жылдамдықтың өсуіне, сонымен қатар инерциялық күштердің пайда болуына байланысты жарықшалардың тұйықталуынан пайда болады.
3-ші диаграмма, түп қысымы және дебит мұнай ұңғымаларының жұмысы қалыптаспаған режимде өлшенсе, яғни зерттеу барысының ақауларына байланысты. Кейде мұндай диаграммалар біртексіз қабаттар шартына сай, анықтап айта келсек депрессияның өсуінен бұрын - соңды болмаған әлсіз фильтрацияға байланысты сұйықтардың әлсіз ағыны келіп тұратын қабатшалардың игеруге кірістірілуімен түсіндіріледі.
Индикаторлық диаграммалар тұрғызылып болғаннан кейін олардың матеметикалық моделі таңдалады.
Индикаторлық диаграммалар мына теңдеулермен сипатталады:
мұнай ұңғысы үшін: Q=k(Pпл - Pз) (4. 1)
газ ұңғысы үшін: q=k(Pпл2 -Pз2) (4. 2)

мұндағы, Q және q - мұнай және газ ұңғыларының дебиті; k - индикаторлық түзулердің бұрыштық коэффициенті, яғни ұңғы өнімділігінің коэффициенті; Pпл және Pз - қабаттық және түптік қысымдар.
Қисық сызықты диаграмма 2 (сурет 2) қара, арындық режим жағдайында индикаторлық түзу мынадай түрде жазылады:
мұнай ұңғысы үшін: Рпл - Рз = АQ + ВQ2 (4. 3)
газ ұңғысы үшін: Рпл2 - Рз2 = аq + bq2 (4. 4)
мұнда А, а және В, b - мұнай немесе газ ұңғылары үшін тұрақты коэффициенттер, оларды тағы фильтрациялық кедергілердің коэффициенттері деп атайды.
Ұңғының максималды өнімділігі Рз=0 болған кезде ғана мүмкін; мұндай өнімділікті потенциалды шығым (дебит) деп атайды.
Qпот=kPпл
Сұйықтың ұңғыдан потенциалдық дебитке тең алынуы көп жағдайда мүмкін емес, өйткені пайдаланудың қандай да болмасын түрінде ұңғыда оның түбіне қысым түсіретін қандай да бір сұйықтың бағанасы сақталады.
Қалыптаспаған режимде ұңғыларды зерттеудің мәні болып олардың режимін өзгертіп және түптік қысымның уақыт өте келе өсуін бақылау болып табылады.

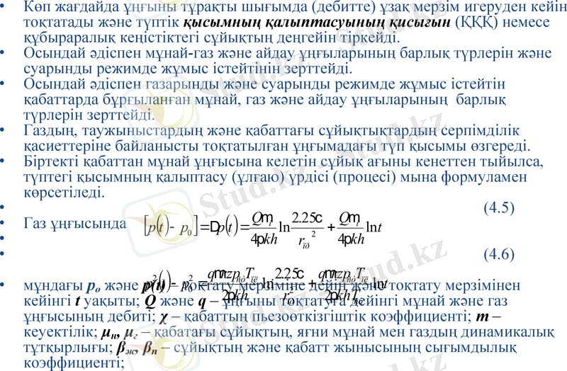
Көп жағдайда ұңғыны тұрақты шығымда (дебитте) ұзақ мерзім игеруден кейін тоқтатады және түптік қысымның қалыптасуының қисығын (ҚҚҚ) немесе құбыраралық кеңістіктегі сұйықтың деңгейін тіркейді.
Осындай әдіспен мұнай-газ және айдау ұңғыларының барлық түрлерін және суарынды режимде жұмыс істейтінін зерттейді.
Осындай әдіспен газарынды және суарынды режимде жұмыс істейтін қабаттарда бұрғыланған мұнай, газ және айдау ұңғыларының барлық түрлерін зерттейді.
- Іс жүргізу
- Автоматтандыру, Техника
- Алғашқы әскери дайындық
- Астрономия
- Ауыл шаруашылығы
- Банк ісі
- Бизнесті бағалау
- Биология
- Бухгалтерлік іс
- Валеология
- Ветеринария
- География
- Геология, Геофизика, Геодезия
- Дін
- Ет, сүт, шарап өнімдері
- Жалпы тарих
- Жер кадастрі, Жылжымайтын мүлік
- Журналистика
- Информатика
- Кеден ісі
- Маркетинг
- Математика, Геометрия
- Медицина
- Мемлекеттік басқару
- Менеджмент
- Мұнай, Газ
- Мұрағат ісі
- Мәдениеттану
- ОБЖ (Основы безопасности жизнедеятельности)
- Педагогика
- Полиграфия
- Психология
- Салық
- Саясаттану
- Сақтандыру
- Сертификаттау, стандарттау
- Социология, Демография
- Спорт
- Статистика
- Тілтану, Филология
- Тарихи тұлғалар
- Тау-кен ісі
- Транспорт
- Туризм
- Физика
- Философия
- Халықаралық қатынастар
- Химия
- Экология, Қоршаған ортаны қорғау
- Экономика
- Экономикалық география
- Электротехника
- Қазақстан тарихы
- Қаржы
- Құрылыс
- Құқық, Криминалистика
- Әдебиет
- Өнер, музыка
- Өнеркәсіп, Өндіріс
Қазақ тілінде жазылған рефераттар, курстық жұмыстар, дипломдық жұмыстар бойынша біздің қор #1 болып табылады.

Ақпарат
Қосымша
Email: info@stud.kz