Анықталған интеграл және оның қолданылулары



Анықталған интеграл және оның қолданылулары

Кіріспе
Менің курстық жұмысымның тақырыбы «Анықталған интеграл және оның қолданылулары».
Интеграл (лат. іnteger - бүтін) - 1. математиканың маңызды ұғымдарының бірі. Интеграл ұғымы бір жағынан - туындысы бойынша функцияны іздеу (мысалы, қозғалған нүктенің жүріп өткен жолын өрнектейтін функцияны сол нүктенің жылдамдығы бойынша табу), екінші жағынан - аудан, көлем және доға ұзындығын өлшеу, күштің белгілі бір уақыт ішінде атқарған жұмысын табу, т. б. қажеттіліктерден пайда болды. Осыған қатысты интеграл анықталмаған интеграл және анықталған интеграл болып ажыратылады. Міне, осыларды есептеу интегралдық есептеудің міндеті болып саналады. «Интеграл» сөзін алғаш рет (1690) швейцариялық ғалым Якоб Бернулли қолданған; 2. өзінің шексіз аз бөліктерінің қосындысы түрінде қарастырылатын бүтін шама.
Зерттеудің мақсаты: анықталған интеграл және олардың қолданылу жолдарын талдау.
Зерттеудің міндеті: анықталған интегралды интегралдаудағы теориялық бөлімін қарастыру. Анықталған интегралды интегралдауды есептер мен мысалдарда қарастыру.
Зерттеу әдістері: талдау нәтижесінде алынған мәліметтерді бақылап, тақырып бойынша әдебиеттерді зерттеу.
Құрылымы: курстық жұмыс кіріспеден, негізгі бөлімнен, практикалық бөлім, қорытынды және қолданылған әдебиеттер тізімінен тұрады.

Анықталмаған интеграл

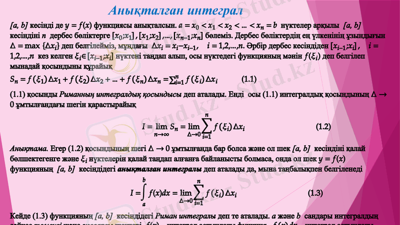
Анықталған интеграл

Анықталған интегралдарды есептеу әдістері Айнымалыны ауыстыру

Бөліктеп интегралдау

Анықталған интегралдың қолданылуы Жазық фигура ауданы


Жазықтықтағы доғаның ұзындығы





Айналу дененің көлемі


Қорытынды
Менің бұл курстық жұмыста қамтыған мәселелерім: анықталмаған интеграл, анықталған интеграл, анықталған интегралды есептеу әдістері және оның қолданылулары.
Есеп мағынасын білу үшін, әрине, оның шығару жолын түсініп алуымыз міндетті. Сондықтан да анықталған интегралдың физикалық анықтауларда маңызды орын алатынын ескере отырып, оларға да қысқаша тоқталдым. Интегралдар квадратталатын фигуралардан оңтайлы жолмен мән табудың тамаша тәсілі. Анықталған интегралдың қасиеттерін О. А. Жаутіков, Е. Ә. Қасымов, Тоқбергенов Ж. Б. т. б кітаптарынан талдай отырып жаздым. Ізденістер барысында анықталған интегралдың физикалық мағынасы жақсы ашылған кітаптар - Қ. Үсенбаева (Жоғары математика курсы) екендігін байқадым.
Мен бұл курстық жұмысты жаза отырып анықталған интегралдарды есептеуді және оны шығару тәсілдерін зерттедім, іздендім және білімімді одан әрі шыңдадым. Теориялық материалды жақсы біліп қана қоймай, оны есептер шығаруда тиімді пайдалана білу қажет. Анықталған интегралдарды есептеудің бірнеше түрлерімен және көптеген шығару тәсілдерімен таныстым. Әрбір оқулықтағы кез келген есепті шығаруға болады. Ең бастысы оны есептеудің бір әдісін табу керек. Енгізген формулалардың әрқайсысына тоқталып кеттім. Бұл тақырып өте қызықты және өзіме түсінікті болды.
Қорыта келе интегралдардың біздің өмірімізде маңызы зор екендігін байқадым. Және де оны үйрену барысында математиканың физикаға қажеттілігін тереңінен ұғындым.

Назарларыңызға рахмет!
- Іс жүргізу
- Автоматтандыру, Техника
- Алғашқы әскери дайындық
- Астрономия
- Ауыл шаруашылығы
- Банк ісі
- Бизнесті бағалау
- Биология
- Бухгалтерлік іс
- Валеология
- Ветеринария
- География
- Геология, Геофизика, Геодезия
- Дін
- Ет, сүт, шарап өнімдері
- Жалпы тарих
- Жер кадастрі, Жылжымайтын мүлік
- Журналистика
- Информатика
- Кеден ісі
- Маркетинг
- Математика, Геометрия
- Медицина
- Мемлекеттік басқару
- Менеджмент
- Мұнай, Газ
- Мұрағат ісі
- Мәдениеттану
- ОБЖ (Основы безопасности жизнедеятельности)
- Педагогика
- Полиграфия
- Психология
- Салық
- Саясаттану
- Сақтандыру
- Сертификаттау, стандарттау
- Социология, Демография
- Спорт
- Статистика
- Тілтану, Филология
- Тарихи тұлғалар
- Тау-кен ісі
- Транспорт
- Туризм
- Физика
- Философия
- Халықаралық қатынастар
- Химия
- Экология, Қоршаған ортаны қорғау
- Экономика
- Экономикалық география
- Электротехника
- Қазақстан тарихы
- Қаржы
- Құрылыс
- Құқық, Криминалистика
- Әдебиет
- Өнер, музыка
- Өнеркәсіп, Өндіріс
Қазақ тілінде жазылған рефераттар, курстық жұмыстар, дипломдық жұмыстар бойынша біздің қор #1 болып табылады.

Ақпарат
Қосымша
Email: info@stud.kz