Иррационал сандар



НАҚТЫ САНДАР

КІРІСПЕ
Сан ұғымы өте ерте заманда туған. Бұл ұғым ғасырлар бойы кеңейтіліп әрі жалпылана түскен. Адамзат мәдениетінің тууы және оның дамуымен тығыз байланысты ұғым - сан ұғымы. Тарихтан бұрынғы заманда сан ұғымының тууы және дамуы тіл дамуымен байланысты болды, өйткені әр санды атау үшін тіл керек. Міне осы мәселелерді материалистік тұрғыдан талдап, танып білу жаратылыстану ғылымдар философиясындағы мақсаттардың бірі болып табылады. Буржуазиялық идеалистік «теория» сан ұғымы адамға туа біткен табиғи категория деп тұжырымдайды. Неміс математигі Кронекер « 1, 2, 3, 4, 5, 6, 7, 8, 9, 10, 11, . . . натурал сандарды жасаған құдай, қалғандары -адамзаттың қолындағы іс» дейді.
Математиканың алғашқы ұғымы - сан ұғымының тууына түрткі болған адамның еңбек әрекеті. Еңбектену әрекетінде оған бұйымның мөлшерін өлшеп білу керек болды. Әрине бұл ұғым бір күннің, әйтпесе бір жылдың тіпті бір ғасырдың ішінде қалыптаса қойған жоқ. Сан ұғымының қалыптасуына мыңдаған жылдар керек болды.
Адамзат мәдениет есігін аша бастаған шақта, ең алдымен натурал сандарды қолданды. Олар мыналар: 1, 2, 4, 4, 5, 6, 7, 8, 9, 10, 11, 12, . . . жеке заттарды санаудың нәтижесінен келіп шыққан бұл сандар адамзат мәдениетінің ең негізгі табыстарының бірі болып табылады.
Кез келген нақты санды шектеусіз (периодты немесе периодсыз) ондық бөлшек түрінде көрсетуге болады. XVIII ғасырда Л. Эйлер (1707-1783) мен И. Ламберт (1728-1777) кез келген шектеусіз ондық бөлшек иррационал сан болатынын көрсетеді. Шектеусіз ондық бөлшектер негізінде нақты сандар құруды неміс математигі К. Вейерштрасс (1815-1897) жасады. Нақты сандар теориясын мазмұндаудың басқаша тәсілдерін неміс математиктері Р. Дедекинд (1831-1897) пен Г. Кантор (1845-1918) ұсынды.

1. Нақты сандар жиыны 1. 1 Натурал сандар және олардың қасиеттері
Натурал сандардың жазылуы. Заттарды санау үшін немесе қандай да бір заттың біртекті заттар арасындағы реттік номерін көрсету үшін пайдаланылатын 1, 2, 3, 4, 5 . . . сандары натурал сандар деп аталады. Ондық санау системасында кез келген натурал сан 0, 1, 2, 3, 4, 5, 6, 7, 8, 9 цифрларының көмегімен жазылады. Мысалы, 2457 жазылуы 2 - мыңдықтар цифры, 4 - жүздіктер цифры, 5 - ондықтар цифры және 7 - бірліктер цифры екенін білдіреді.
Натурал сандарға қолданылатын амалдар.
Екі натурал санды қосудың немесе көбейтудің нәтижесі әрқашан натурал сан болады: егер m, n натурал сандар болса, онда p = m +n де натурал сан, m мен n - қосылғыштар, p - қосынды; p = mn де натурал сан, m, n - көбейткіштер, p - көбейтінді. Натурал сандарды қосу мен көбейтудің келесі қасиеттері орынды:
1°. a + b = b + a (қосудың орын ауыстырымдылық қасиеті) .
2°. (a + b) + c = a + (b + c) (қосудың терімділік қасиеті) .
3°. ab = ba (көбейтудің орын ауыстырымдылық қасиеті) .
4°. (ab) c = a(bc) (көбейтудің терімділік қасиеті) .
5°. a (b + c) = ab + ac (көбейтудің қосуға қатысты үлестірімділік қасиеті) .

Мысал. 36 421 санын 25 санына бөлгендегі бөлінді мен қалдықты табу керек.
Шешуі. «Бұрыштап» бөлуді орындайық:
Сонымен, бөлінді 1456, ал қалдық 21 болды. (1) теңдігін пайдаланып, 36421 = 25 ∙ 1456 + 21 деп жаза аламыз.

Бүтін сандар және оларға амалдар қолдану


Рационал және иррационал сандар

2. Нақты сандар және олардың қасиеттері 2. 1 Нақты сандар және оларды салыстыру, жуықтау.
Нақты сандар. Сандық түзу. Рационал сандар мен иррационал сандар бірігіп нақты сандар жиынын құрайды. Әрбір нақты санға координаталық түзуде жалғыз ғана нүкте сәйкес келеді. Координаталық түзудің әрбір нүктесі жалғыз ғана нақты санға сәйкес келеді (осы нүктеден санаудың басына дейінгі қашықтықты табу және табылған санның алдына берліген нүкте, санаудың басынан оңға қарай немесе солға қарай орналасуына байланысты «+» немесе «-» таңбасын қою жеткілікті) . Ықшамдық үшін әдетте «а санына сәйкес координаталық түзудің нүктесі» деудің орнына «а нүктесі» дейді, ал «а саны» терминін қолдана отырып, ол «а нақты саны» екенін есте сақтайды.
Нақты сандар жиыны сандық түзу деп те атайды. Сандық түзудің геометриялық моделі координаталық түзу болады.
Кейбір сандық жиындардың белгіленуі.
N - натурал сандар жиыны. Z - нақты сандар жиыны. Q - рационал сандар жиыны. R - нақты сандар жиыны. n ε N жазылуы («n - N жиынында жатады» деп оқылады) . Келесі белгілеулер де осыған ұқсас мағынаға ие болады: m ε Z (m - бүтін сан) ; r ε Q (r - рационал сан) ; х ε R (х - нақты сан) .

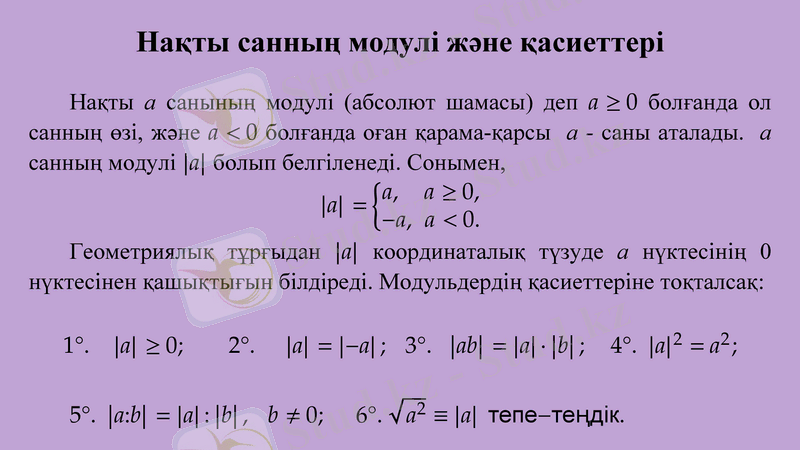
Нақты санның модулі және қасиеттері

Сандардың жуық мәндері. Абсолюттік және салыстырмалы қателіктер. Оның бөлшекті қандай да бір разрядқа дейін дөнгелектерінде осы разрядтан кейінгі цифрлары нөльдермен ауыстырады, ал егер олар үтірден кейін тұрған болса, онда оларды ескермей тастайды. Егер осы разрядтан кейінгі бірінші цифр беске тең немесе одан үлкен болса, онда қалған ақырғы цифрды 1-ге ұлғайтады. Егер де осы разрядтан кейінгі бірінші цифр 5-тен кіші болса, онда қалған ақырғы цифрды өзгертпейді.
Нақты санның кемімен және артығымен алынған ондық жуықтаулары. Иррационал 2 санын алайық. Сонда:

Нақты сандардың қасиеттері және ережелері

Нақты сандарға амалдар қолдану ережелері

Нақты сандардың қасиеттері


Теорема. (Дедекинд теоремасы) . Нақты сандар жиынындағы қандай қима болса да, мына екі жағдай ғана кездесуі мүмкін:
Х класында ең кіші сан жоқ. (Х, У) қимасы бұл жағдайда Х класының ең үлкен санын анықтайды.
У класында ең кіші сан бар да, Х класында ең үлкен сан жоқ. Бұл жағдайда (Х, У) қимасы У класының ең кіші санын анықтайды.

Қорытынды
- Іс жүргізу
- Автоматтандыру, Техника
- Алғашқы әскери дайындық
- Астрономия
- Ауыл шаруашылығы
- Банк ісі
- Бизнесті бағалау
- Биология
- Бухгалтерлік іс
- Валеология
- Ветеринария
- География
- Геология, Геофизика, Геодезия
- Дін
- Ет, сүт, шарап өнімдері
- Жалпы тарих
- Жер кадастрі, Жылжымайтын мүлік
- Журналистика
- Информатика
- Кеден ісі
- Маркетинг
- Математика, Геометрия
- Медицина
- Мемлекеттік басқару
- Менеджмент
- Мұнай, Газ
- Мұрағат ісі
- Мәдениеттану
- ОБЖ (Основы безопасности жизнедеятельности)
- Педагогика
- Полиграфия
- Психология
- Салық
- Саясаттану
- Сақтандыру
- Сертификаттау, стандарттау
- Социология, Демография
- Спорт
- Статистика
- Тілтану, Филология
- Тарихи тұлғалар
- Тау-кен ісі
- Транспорт
- Туризм
- Физика
- Философия
- Халықаралық қатынастар
- Химия
- Экология, Қоршаған ортаны қорғау
- Экономика
- Экономикалық география
- Электротехника
- Қазақстан тарихы
- Қаржы
- Құрылыс
- Құқық, Криминалистика
- Әдебиет
- Өнер, музыка
- Өнеркәсіп, Өндіріс
Қазақ тілінде жазылған рефераттар, курстық жұмыстар, дипломдық жұмыстар бойынша біздің қор #1 болып табылады.

Ақпарат
Қосымша
Email: info@stud.kz