Интегралдық есептеу термині мен интеграл таңбасы Лейбництен бастап қолданылып



Үш еселі интеграл

Кіріспе
Мен өзімнің курстық жұмысымда «үш еселі интеграл» тақырыбын қарастырамын.
Интеграл (лат. integer-бүтін) -математиканың маңызды ұғымдарының бірі. Интеграл ұғымы бір жағынан- туындысы бойынша функцияны іздеу(мысалы, қозғалған нүктенің жүріп өткен жолын өрнектейтін функцияны сол нүктенің жылдамдығы бойынша табу), екінші жағынан - аудан, көлем және доға ұзындығын өлшеу, күштің белгілі бір уақыт ішінде атқарған жұмысын табу, т. б. қажеттіліктерден пайда болды. Осыған қатысты интеграл анықталмаған интеграл және анықталған интеграл болып ажыратылады. “Интеграл” сөзін алғаш рет (1690) швейцариялық ғалым Якоб Бернулли қолданған; өзінің шексіз аз бөліктерінің қосындысы түрінде қарастырылатын бүтін шама.
Интеграл ұғымы көп айнымалысы бар функцияларға да қолданылады. Интегралдық есептеудің аудан мен көлемді табуға байланысты бірқатар есептерін ежелгі грек математиктері шешкен. 9-15 ғғ. Орта және Таяу Шығыс ғалымдары Архимед еңбектерін араб тіліне аударып, ежелгі математиканың табыстарын кейінгі ұрпақтарға жеткізді. Бірақ оларды одан әрі дамыта алмады. Интегралдық есептеудің негізгі ұғымдары мен идеялық жүйесін бір-біріне тәуелсіз түрде Исаак Ньютон мен Готфрид Лейбниц жасады. “Интегралдық есептеу” термині мен интеграл таңбасы Лейбництен бастап қолданылып. Жалпы үш еселі интеграл дененің көлемін есептеу және пайдалану жолдары, физикалық және механикалық қолданулары қарастырылады.
Мақсаты: Үш еселі интеграл және оның қолданбаларын, есептеулерін толық қарастыру.
Міндеті: Үш еселі интегралмен танысу, есептерін шығаруды үйрену, қолданылуларын ажырата білу

Анықталмаған интеграл

Негізгі кестесі:

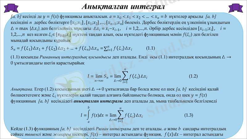
Анықталған интеграл

Анықталған интегралдың қолданылуы Қисық доғасының ұзындығы.

Жазық фигура ауданы.
Егер [а, b] кесіндісінде функция f(x) ≥0 болса, онда анықталған интеграл анықтамасы бойынша y = f(x) қисығымен, Ох-өсімен және х=а, х=b түзулерімен шенелген қисық сызықты трапеция ауданы
S=abfxdx=abydx (3)
тең.
Егер [а, b] -де f(x) ≤0 болса, онда (3) анықталған интегралда ≤0 болады, ал оның абсолют шамасы сәйкес қисық сызықты трапецияның ауданына тең.
Егер f(x) таңбасы [а, b] -де ақырлы сан рет өзгерсе, онда y = f(x), Ох, х=а, х=b қисықтарымен шенелген жазық фигура ауданы үшін [а, b] кeciндiciн f(x) таңбасы тұрақты болатындай бөліктерге бөліп, осы бөліктер бойынша алынған интегралдардың абсолют шамаларының қосындысын алуға болады немесе
S=abf(x) dx (4)
интегралын есептеу керек (29-сурет)

Айналу дененің көлемі.
Тік бұрыш х, y координаталар жуйесіне үзіліссіз оң y = f(x), a≤x≤b функциясымен сипатталған Г қисығы берілсін. Г қисығының х өсін айналуынан шыққан бетпен және х = а, х=b жазықтықтарымен шенелген
32-сурет
айналу денесінің V көлемінт есептеу керек болсын (32-сурет) . Айналу денесінің көлемі
V=πabf2dx (5)

Қос интеграл

Үш еселі интеграл

Үш еселі интегралдың қасиеттері.


Үш еселі интегралдың кейбір қолданбалары.


Үш еселі интегралды есептеу.




Үш еселі интегралдарда айнымалыны алмастыру




Қорытынды
Менің бұл курстық жұмыста қамтыған мәселелерім: анықталмаған интеграл, анықталған интеграл, қос интеграл, үш еселі интеграл және оның қолданбалары.
Есеп мағынасын білу үшін, әрине, оның шығару жолын түсініп алуымыз міндетті. Сондықтан да қос интегралдың геометриялық және физикалық анықтауларда маңызды орын алатынын ескере отырып, оның есептеу жолдарын, тәсілдерін дәлелдеулер арқылы қысқаша баяндадым.
Интегралдар квадратталатын фигуралардан оңтайлы жолмен мән табудың тамаша тәсілі. Және де үш еселі интегралдың қасиеттерін О. А. Жаутіков, Е. Ә. Қасымов, Тоқбергенов Ж. Б. т. б кітаптарынан талдай отырып жаздым.
Интегралдарды қолдана білу өте маңызды. Себебі, техника және технологияның дамуына қос интегралдың үлесі зор. Мысалы: физиканың негіздері болып табылатын масса, ауырлық центрі, инерция және статикалық моменттер үш еселі интегралдық есептеулерді қажет етеді. Интегралдардың қолдануларын зерттеу барысында мені О. А. Жаутіков, Е. Ә. Қасымов, Тоқбергенов Ж. Б кітаптары толық қанды қанағаттандырмады. Себебі, бұл кітаптарда үш еселі интегралдың физикалық және механикалық мағыналары қысқаша атап көрсетіліпті. Және де ізденістер барысында физикалық мағынасы жақсы ашылған кітаптар - А. Т. Мусин, В. С. Шипачев (Задачник по высшей математике) екендігін байқадым. Әйткенмен бұл кітаптармен тоқталып қалмай тағы да басқа кітаптардан ізденіс жүргіздім.
Қорыта келе интегралдардың біздің өмірімізде маңызы зор екендігін байқадым. Және де оны үйрену барысында математиканың физикаға қажеттілігін тереңінен ұғындым.

Назар аударғандарыңызға рахмет!
- Іс жүргізу
- Автоматтандыру, Техника
- Алғашқы әскери дайындық
- Астрономия
- Ауыл шаруашылығы
- Банк ісі
- Бизнесті бағалау
- Биология
- Бухгалтерлік іс
- Валеология
- Ветеринария
- География
- Геология, Геофизика, Геодезия
- Дін
- Ет, сүт, шарап өнімдері
- Жалпы тарих
- Жер кадастрі, Жылжымайтын мүлік
- Журналистика
- Информатика
- Кеден ісі
- Маркетинг
- Математика, Геометрия
- Медицина
- Мемлекеттік басқару
- Менеджмент
- Мұнай, Газ
- Мұрағат ісі
- Мәдениеттану
- ОБЖ (Основы безопасности жизнедеятельности)
- Педагогика
- Полиграфия
- Психология
- Салық
- Саясаттану
- Сақтандыру
- Сертификаттау, стандарттау
- Социология, Демография
- Спорт
- Статистика
- Тілтану, Филология
- Тарихи тұлғалар
- Тау-кен ісі
- Транспорт
- Туризм
- Физика
- Философия
- Халықаралық қатынастар
- Химия
- Экология, Қоршаған ортаны қорғау
- Экономика
- Экономикалық география
- Электротехника
- Қазақстан тарихы
- Қаржы
- Құрылыс
- Құқық, Криминалистика
- Әдебиет
- Өнер, музыка
- Өнеркәсіп, Өндіріс
Қазақ тілінде жазылған рефераттар, курстық жұмыстар, дипломдық жұмыстар бойынша біздің қор #1 болып табылады.

Ақпарат
Қосымша
Email: info@stud.kz