Функцияның шегі анықтама



Эквивалентті шексіз аз шамалар және оның қолданулары
Қазақстан Республикасының Білім және ғылым министрлігі
Павлодар мемлекеттік педагогикалық институты

Кіріспе
Мен өзімнің курстық жұмысымда Эквивалентті шексіз аз шама және оның қолданулары туралы қарастырамын. Математиканы негіздеудің көптеген мәселелеріне сын көзбен қайта қарау әрекетіне тоқталайық. Ол ең әуелі математиканың жаңа тарауларын қамтиды. Шексіз аз шамалар жайлы бұрынғы анық емес бұлдыр түсініктің орнына шек ұғымын дәл анықтайтын тұжырымдар пайда болды (О. Коши, Б. Больцано, К. Вейерштрасс) .
Шектердің қазіргі теориясы XIX ғ- дың басында қалыптаса бастады. Шек ұғымы алғаш рет О. Коши еңбектерінде қолданылды. Тізбек пен функция шектерінің теориясы Б. Больцано мен К. Вейерштрасстың еңбектері негізінде қалыптасты.
Мақсаты: Эквивалентті шексіз аз шамалар және оның қолданулары.
Міндеті: : Шектер теориясымен танысып, функцияның шектерін және шексіз аз шамаларды қарастырып, оларға мысалдар келтіру.

Функцияның шегі

Біржақты шектер


Тамаша шектер

Ақырсыз аз функция және оның қасиеттері

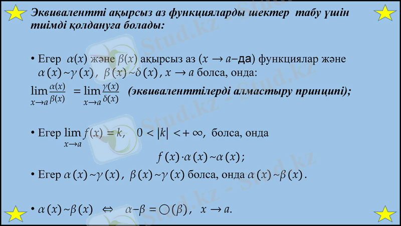
Ақырсыз аз функцияларды салыстыру



Эквивалентті шамаларды алмастыру арқылы шекті табыңыздар:

Қорытынды
Мен бұл курстық жұмыста қамтыған мəселелер: функцияның шегі, тамаша шектер, эквивалентті шексіз аз шамалар және оның қолданулары.
Шектер теориясы анализдің фундаменті болып табылатындықтан оған да тоқталып, көңіл бөлдім.
Шек - математиканың негізгі ұғымдарының бірі. Эквивалентті шексіз аз шамаларды анықтау мақсатымен қарастырылған теориялық қиын мəселелерді геометриялық сызбамен, фигуралармен eлecтeттім.
Есеп шығара білу - маңызды істердің бірі. Теориялық материалды жақсы біліп қана қоймай, оны есептер шығаруда тиімді пайдалана білу қажет. Міне осы мəселеге үлкен мəн беріп, ұсынылып отырған курстық жұмыста эквивалентті шексіз аз шамаларға байланысты біраз есептердің шығару жолын көрсеттім.
Мен бұл курстық жұмысымды жаза отырып 1 курста өткен тақырыптарымды есіме қайта түсіріп оларды жете түсіне білдім. Бұл курстық жұмысты жазу барысында бірталай әдебиеттер пайдаландым. Соның ішінде, Қабдықайыр Қ. (Жоғары математика), Отаров Х. Т. (Математикалық анализ), Тоқбергенов Ж. Б. (Жоғары математика қысқаша курсы), Махмеджанов Н. М. (Жоғары математитка есептерінің жинағы) деген секілді кітаптардан көбірек мәліметтер таптым. Әйткенмен бұл кітаптармен тоқталып қалмай тағы да басқа кітаптардан ізденіс жүргіздім.
Бұл жұмысымда эквивалентті шексіз аз шамалардың қасиеттерін, қолдануларын, есептеулерін жеткілікті аша алдым деп ойлаймын. Бұл тақырып маған өте ұнады.

Назар аударғандарыңызға рахмет!
- Іс жүргізу
- Автоматтандыру, Техника
- Алғашқы әскери дайындық
- Астрономия
- Ауыл шаруашылығы
- Банк ісі
- Бизнесті бағалау
- Биология
- Бухгалтерлік іс
- Валеология
- Ветеринария
- География
- Геология, Геофизика, Геодезия
- Дін
- Ет, сүт, шарап өнімдері
- Жалпы тарих
- Жер кадастрі, Жылжымайтын мүлік
- Журналистика
- Информатика
- Кеден ісі
- Маркетинг
- Математика, Геометрия
- Медицина
- Мемлекеттік басқару
- Менеджмент
- Мұнай, Газ
- Мұрағат ісі
- Мәдениеттану
- ОБЖ (Основы безопасности жизнедеятельности)
- Педагогика
- Полиграфия
- Психология
- Салық
- Саясаттану
- Сақтандыру
- Сертификаттау, стандарттау
- Социология, Демография
- Спорт
- Статистика
- Тілтану, Филология
- Тарихи тұлғалар
- Тау-кен ісі
- Транспорт
- Туризм
- Физика
- Философия
- Халықаралық қатынастар
- Химия
- Экология, Қоршаған ортаны қорғау
- Экономика
- Экономикалық география
- Электротехника
- Қазақстан тарихы
- Қаржы
- Құрылыс
- Құқық, Криминалистика
- Әдебиет
- Өнер, музыка
- Өнеркәсіп, Өндіріс
Қазақ тілінде жазылған рефераттар, курстық жұмыстар, дипломдық жұмыстар бойынша біздің қор #1 болып табылады.

Ақпарат
Қосымша
Email: info@stud.kz