Элементар функцияларды туындылау



Элементарлық функциялардың туындылары

Кіріспе

1 Элементар функцияларды туындылау 1. 1 Негізгі элементар функциялардың туындылары


1. 2 Элементар функциялардың туындылары туралы



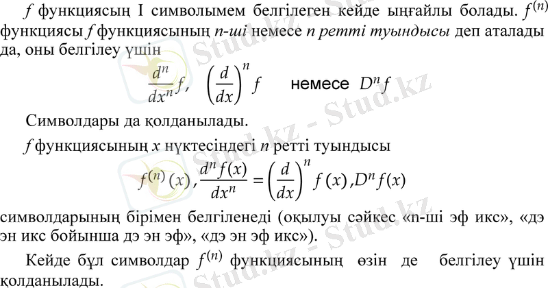
1. 3 Жоғарғы ретті туындылар


1. 4 Негізгі элементар функцияларының жоғарғы ретті туындылары

2. 2 Элементар функциялардың туындыларын есептеу
Функцияны туынды жәрдемiмен зерттеп, графигiн салу. Бұл үшiн, келесi зерттеулерді жүргiзген жөн:
1) Функцияның анықталу облысын және функция графигiнiң координат өстерiмен қиылысатын нүктелерiн табу.
2) Функцияның жұп, тақ, периодты болатындығын тексеру қажет. өйткенi, онда сәйкес оң х-тер үшiн, не ұзындығы периодқа тең аралықта зерттеу жүргiзсе болғаны.
3) Функцияны үзiлiссiздiкке зерттеп, үзiлiс нүктелерiн тауып, үзiлiс түрiн анықтау керек. Функция графигiнiң асимптоттарын табу.
4) Функцияның бiркелкi аралықтарын және экстремум нүктелерiн табу.
5) Функцияның дөңестiк (ойыстық) аралықтары және иiлу нүктелерiн табу.
6) Осы зерттеулердiң нәтижесiн пайдаланып, функция графигiн салу.
Қажет болған жағдайда, функция графигiнiң нүктелерiн, оның берiлуiн пайдалана отырып толықтыруға болады.

Қорытынды
- Іс жүргізу
- Автоматтандыру, Техника
- Алғашқы әскери дайындық
- Астрономия
- Ауыл шаруашылығы
- Банк ісі
- Бизнесті бағалау
- Биология
- Бухгалтерлік іс
- Валеология
- Ветеринария
- География
- Геология, Геофизика, Геодезия
- Дін
- Ет, сүт, шарап өнімдері
- Жалпы тарих
- Жер кадастрі, Жылжымайтын мүлік
- Журналистика
- Информатика
- Кеден ісі
- Маркетинг
- Математика, Геометрия
- Медицина
- Мемлекеттік басқару
- Менеджмент
- Мұнай, Газ
- Мұрағат ісі
- Мәдениеттану
- ОБЖ (Основы безопасности жизнедеятельности)
- Педагогика
- Полиграфия
- Психология
- Салық
- Саясаттану
- Сақтандыру
- Сертификаттау, стандарттау
- Социология, Демография
- Спорт
- Статистика
- Тілтану, Филология
- Тарихи тұлғалар
- Тау-кен ісі
- Транспорт
- Туризм
- Физика
- Философия
- Халықаралық қатынастар
- Химия
- Экология, Қоршаған ортаны қорғау
- Экономика
- Экономикалық география
- Электротехника
- Қазақстан тарихы
- Қаржы
- Құрылыс
- Құқық, Криминалистика
- Әдебиет
- Өнер, музыка
- Өнеркәсіп, Өндіріс
Қазақ тілінде жазылған рефераттар, курстық жұмыстар, дипломдық жұмыстар бойынша біздің қор #1 болып табылады.

Ақпарат
Қосымша
Email: info@stud.kz