Вариациялық қатардың түрлері



Вариациялық қатардың түрлері
Орындаған:Досмұқамет Д. Б
Тексерген: Абсатарова К. С

Жоспар:
1. Вариациялық қатар түрлері
2. Гистограмма
3. Вариациялық қатардың графигі

Вариация - бір жиынға енетін белгілердің ауытқу мөлшері, яғни ауытқыштығы. Жиындағы мүшелердің мәндерін варианттар деп атаймыз. Жиынның мәндері бойынша вариацияланған белгілер, яғни мәндер жиыны вариация қатары делінеді және олар дискретті (үздікті) немесе үздіксіз болуы мүмкін.

Бір-бірінен толық бүтін сан мәндерімен ерекшеленетін сандар қатарын дискретті вариация деп атайды.
Бір-бірінен кез келген бөлшек сандармен ерекшеленетін сандар қатарын үздіксіз вариация деп атайды.
Мысалға, дискретті вариация белгілері үшін бір отардағы қойлар және ешкілер саны, бір жанұядағы адамдар саны және т. б., ал үздіксіз вариация белгілері ретінде тәуліктегі уақыт, бір отардағы қойлардың салмақтары және т. с. с. алынады.

Вариация қатарын ұйымдастыруға мысал келтірейік. Мысалы, шошқа фермасында 65 мегежін тіркелді. Әр аналық шошқадан алынған торайлар саны мынадай болсын: 8, 9, 12, 10, 6, 7; 11, 8, 6, 8, 9, 12, 7, 6, 11, 5, 8, 8, 6, 12, 5, 9, 7, 10, 6, 8, 9, 11, 8, 710, 9, 5, 10, 8, 11, 6, 7, 9, 8, 6, 11, 7, 10, 8, 9, 7, 8, 8, 10, 9, 7, 11, 10, 8, 7, 8, 10, 7, 9, 10, 8, 5, 7, 9.
Бақылау нәтижесін тіркеу ретімен және осы жиында варианттардың қайталану санымен берілген мәліметтерді бір қатарға орналастырайық:
варианттар хі 8 9 12 10 6 7 11 5
вариант саныfi15 10 3 9 7 11 6 4
Сөйтіп, вариация қатарын алдық. Әр варианттың қанша рет берілген жиында кездесетінін көрсететін сан жиілік немесе вариант өлшемі деп аталады.

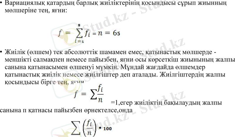
Вариациялық қатардың барлық жиіліктерінің қосындысы сұрып жиынның мөлшеріне тең, яғни:
Жиілік (өлшем) тек абсолюттік шамамен емес, қатынастық мөлшерде - меншікті салмақпен немесе пайызбен, яғни осы көрсеткіш жиынының жалпы санына қатынасымен өлшенуі мүмкін. Мұндай жағдайда өлшемдер қатынастық жиілік немесе жиілгіштер деп аталады. Жиілгіштердің жалпы қосындысы бірге тең, яғни
=1, егер жиіліктің бақылаудың жалпы санына п қатнасы пайызбен өрнектелсе, онда

Берілген мәліметтерді вариация қатарына орналастыру екі мақсат үшін жасалынады. Оның бірі - жалпы сандық сипаттамаларды, оның ішінде орташа шаманы және вариация көрсеткішін есептеуді тездету және оңайлату болса, ал екінші мақсаты - қарастырылып отырған белгінің вариация заңдылықтарын анықтауды көздейді.
Жоғарыдағы келтірілген вариациялық қатар бірінші мақсатгы қанағаттандырғанымен, екінші мақсатты қанағаттандырмайды. Берілген бөлініп таралу қатары қойылған талаптарға жауап беру үшін оны белгінің өсу ретімен қайта орналастыру керек.
Қатарды реттеу іс-әрекеті, яғни варианттарды өсу немесе кему ретімен орналастыру жұмысы қатарды рангілеу (ранжировать) бойынша орналастыру деп аталады.

Жоғарыдағы келтірілген мысалдағы мәліметтерді осы мақсатта төмендегі ретпен орналастырамыз:
варианттар х і 5 6 7 8 9 10 11 12
жиіліктер fi 4 7 11 15 10 9 6 3
Енді, алынған вариациялық қатар бірінші және екінші мақсатқа жетуді қамтамасыз етеді.

Максималды вариант (варианттардың үлестірімдігі қалыпты (нормалдық) заңға бағынса немесе оған жақын жатса) үшін мынадай формула қолданылады:
Мұндағы tn - максималды вариант хп жиынға жататынын
дәлелдейтін критерийі;
хn - максималды вариант;
хп-1 - максималды варианттың алдындағы вариант;
х2-минималды варианттан кейіигі вариант.

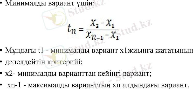
Минималды вариант үшін:
Мұндағы t1 - минималды вариант х1жиынға жататынын
дәлелдейтін критерийі;
х2- минималды варианттан кейінгі вариант;
хn-1 - максималды варианттың хп алдындағы вариант.

Вариациялық қатар мынадай түрге бөлінеді:
Аралық қадамы бірдей вариациялық аралық қатар. Әрбір аралық вариациялық катардың жоғарғы мәні келесі аралық вариациялық қатардың төменгі мәніне сәйкес келеді. Мұндай тәсіл өте ыңғайлы және математикалық статистикада жиі қолданылады;
-аралық қадамы бірдей емес аралық вариациялық қатар.
Аралық қадамы бірдей емес аралық вариациялық қатар тәжірибеде жиі қолданылмайды. Сондықтан көп жағдайда міндетті түрде аралық кадамы бірдей вариациялық аралық қатар құрылады. Мүндай тәсіл белгінің вариациялық заңдылықтарын аңғаруға, вариациялық қатардың қорытынды сипаттамаларын есептеуге және вариациялық қатарды басқа қатарлармен салыстыруға көмектеседі.

Аралық қадамы бірдей емес аралық вариациялық қатар тәжірибе-де жиі қолданылмайды. Сондықтан көп жағдайда міндетті түрде аралық кадамы бірдей вариациялық аралық қатар құрылады. Мүндай тәсіл белгінің вариациялық заңдылықтарын аңғаруға, вариациялық қатардың қорытынды сипаттамаларын есептеуге және вариациялық қатарды басқа қатарлармен салыстыруға көмектеседі.
Бірдей аралық вариациялык қатарды құру үшін бірінші кезекте аралық қадамды белгілеу маңызды. Аралық қадам немесе кейде аралық вариация қатарының ені деп атайды. Әрі қарай тексте кадам делінеді. Қадам тым үзын немесе қысқа болса, қарастырылып отырған жиынды сипаттайтын вариациялық заңдылық өзгереді де, зерттеуші дұрыс шешім қабылдамауы мүмкін. Негізінде қадамның оптималды мәнін табу үшін сұрыптық жиын, оның максималды және минималды вариантының аралығында класқа (аралыққа) к бөлінеді.

Ол үшін Стэрджесс формуласы қолданылады:
к =1 + 3, 322∙1g п.
Аралық вариация қадамы мына формуламен есептелінеді:
Мұндағы хmax және xmin - максималды және минималды
варианттар;
п - сүрыптық жиын мүшелерінің саны.


Сонымен қатар i-ші аралықтың жоғарғы мәні (i + 1) -ші ара- лықтың төменгі мәніне сәйкес болғандықтан, аралық жиілікті есептегенде оның төменгі мәніне тең немесе үлкен және жоғарғы мәнінен кіші жиын мәндері алынады.
Қадам өлшем бірлігі алғашқы белгінің өлшем бірлігінің дәлме-дәлдігіне сәйкес келгені жөн. Мысалы, (п = 80) сиыр сүтінің майлылық мөлшерінің вариациясы 3, 30-дан 4, 51% аралығында. Олай болса (1. 3) формуламен есептелген аралық кадам.
z≠1, демек аралық вариациялық қатар үздіксіз бөлініп тара-
лады.

Үздіксіз аралық қатарда негізгі параметр ретінде осы ара- лықтың орта шамасы алынады, яғни:
Нәтижесінде үздіксіз аралық қатар үздікті қатарға айналады. Мұндай түрлендірудің қажеттігі орташа дисперсияны есептеуге байланысты туады.
Гистограмма - бұл аралық үздіксіз вариациялық қатардың биіктігі әр түрлі тікбұрышты төрт бұрышпен салынған көрінісі. Абсцисса өсіне белгілердің өзгеріс аралықтары отырғызылған, ал тікбұрышты төрт бұрыштың биіктігі аралық топтардың жиілігімен сәйкестендірілген.

Вариациялық қатардың графигі
Вариациялық қатардың бейне көрінісін байқау үшін оның графигін тұрғызады. Ол үшін координаттар жүйесі тұрғызылады да, абсцисса өсіне вариация қатарының мәндерін, ал ордината өсіне оларға сәйкес жиілікті (немесе жиілгішті) отырғызады.
Дискретті вариациялық қатар болса, биіктігі жиілігіне сәйкес келетіндей етіп әр вариациялық дискретті белгіге, яғни абсцисса осіне тік бұрышты сызық жүргізіледі. Осы тікбұрышты сызықтарының төбелерін қосып, көпбұрыш алынады. Оны үлестірімділік кеңісі (полигон распределения) деп атайды да, төбелерді қосқан сызықтарды вариация қисығы немесе вариация жиілігінің үлестірімділік қисығы дейді.

Жоғарыда айтқандай, үлестірімділік кеңісі дискретгі және үздіксіз вариациялық қатарға да түргызылуы мүмкін. Кеңістің барлық ординаттарының кез келген гистограмманы кеңіске айналдыруға болады. Ол үшін барлық тікбұрышты төртбұрыштың жоғарғы қабырғаларының ортасын бір сызықпен қосамыз, нәтижесінде кеңіс алынады.
- Іс жүргізу
- Автоматтандыру, Техника
- Алғашқы әскери дайындық
- Астрономия
- Ауыл шаруашылығы
- Банк ісі
- Бизнесті бағалау
- Биология
- Бухгалтерлік іс
- Валеология
- Ветеринария
- География
- Геология, Геофизика, Геодезия
- Дін
- Ет, сүт, шарап өнімдері
- Жалпы тарих
- Жер кадастрі, Жылжымайтын мүлік
- Журналистика
- Информатика
- Кеден ісі
- Маркетинг
- Математика, Геометрия
- Медицина
- Мемлекеттік басқару
- Менеджмент
- Мұнай, Газ
- Мұрағат ісі
- Мәдениеттану
- ОБЖ (Основы безопасности жизнедеятельности)
- Педагогика
- Полиграфия
- Психология
- Салық
- Саясаттану
- Сақтандыру
- Сертификаттау, стандарттау
- Социология, Демография
- Спорт
- Статистика
- Тілтану, Филология
- Тарихи тұлғалар
- Тау-кен ісі
- Транспорт
- Туризм
- Физика
- Философия
- Халықаралық қатынастар
- Химия
- Экология, Қоршаған ортаны қорғау
- Экономика
- Экономикалық география
- Электротехника
- Қазақстан тарихы
- Қаржы
- Құрылыс
- Құқық, Криминалистика
- Әдебиет
- Өнер, музыка
- Өнеркәсіп, Өндіріс
Қазақ тілінде жазылған рефераттар, курстық жұмыстар, дипломдық жұмыстар бойынша біздің қор #1 болып табылады.

Ақпарат
Қосымша
Email: info@stud.kz