Биномдық үлестірім

 
    
 
Биномдық үлестірім
Оқу мақсаттары:
Сынақтар жүргізудің Бернулли схемасының шарттарын біледі;
Бернулли формуласын біледі;
Биномдық үлестірімнің мәнін түсінеді.
 
Мысал:
1 ғана жауабы дұрыс болатындай 5 жауабы бар 6 сұрақтан тұратын тест берілген.
Сұрақ 1. Жауап:
Сұрақ 2. Жауап:
Сұрақ 3. Жауап:
Сұрақ 4. Жауап:
Сұрақ 5. Жауап:
Сұрақ 6. Жауап:
Оқушы сұрақтардың жауабын кездейсоқ таңдайды. Дұрыс жауапты таңдаудың үлестірім заңдылығын анықтау қажет.
 
Дұрыс жауаптар саны
Ықтималдылығы
Кездейсоқ шама Х={дұрыс жауаптар саны}
Қандай да бір ықтималдықпен жеті мән қабылдайды:
Үлестірім заңдылығы
 
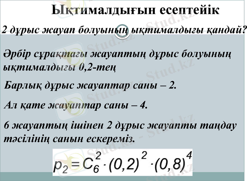
2 дұрыс жауап болуының ықтималдығы қандай?
Ықтималдығын есептейік
Әрбір сұрақтағы жауаптың дұрыс болуының
ықтималдығы 0, 2-тең
Барлық дұрыс жауаптар саны - 2.
Ал қате жауаптар саны - 4.
6 жауаптың ішінен 2 дұрыс жауапты таңдау
тәсілінің санын ескереміз.
 
 
3 дұрыс жауап болуының ықтималдығын
есептейік:
 
Үлестірім заңдылығы
Кездейсоқ шаманың үлестірім кестесін құрайық:
 
Үлестірім гистограммасы
Кездейсоқ шаманың үлестірімі
 
Сынақтар жүргізудің Бернулли
схемасының шарттары
Бернулли схемасы - төмендегі шарттардың
орындалуын қажет ететін сынақтар жүргізудің
схемасы:
Қажетті саны бойынша сынақтар жүргізіледі;
Жүргізілген сынақтардың өзара тәуелсіз болуы;
Әрбір сынақ нәтижесі сәтті не сәтсіз болуы;
Әрбір сынақ нәтижесінің ықтималдығы тұрақты
болуы.
 
Қажетті алты сынақ жүргізіледі;
Жүргізілген сынақтардың өзара тәуелсіз;
Әрбір сынақ нәтижесі сәтті не сәтсіз болады;
Әрбір сынақтың бес нәтижесі бар, олардың біреуі ғана дұрыс жауап. Әрбір сынақта дұрыс жауаптың шығу ықтималдығы 0. 2,
яғни тұрақты болады.
Біз қарастырған мысал үшін барлық шарттар сақталған, яғни:
 
Бір сынақтың «сәтті» болуының ықтималдығы
Бір сынақтың «сәтсіз» болуының ықтималдығы
Барлық сынақтар саны
п сынақтағы «сәтті» саны
п сынақтағы k сәтті болу ықтималдығы
 
Ықтималдықты есептеу
Әдіс 1. Формуланы қолдану
Биномдық үлестірімде ықтималдылық келесі формула бойынша есептелінеді:
 
Ықтималдықты есептеу
Әдіс 2.
Кестені қолдану
Биномдық үлестірім кестесінен ықтималдықты алуға болады.
Біздің мысал үшін ықтималдықтың мәнін табу суретте көрсетілген
 
Ықтималдықты есептеу
Әдіс 3. Компьютерді қолдану
EXCEL-де ықтималдықтың мәнін табу жолы көрсетілген:
 
Биномдық үлестірім
Бернулли схемасы бойынша жүргізілген
сынақтар нәтижесі биномдық үлестірім болады.
 
Биномдық үлестірімнің қасиеті
Дискретті шама болады (мәндерінің саны шектеулі)
 
Сандық сипаттамалар
Математикалық күтім
Дисперсия
Стандартты ауытқу
 
Мысал бойынша:
Математикалық күтім
Дисперсия
Стандартты ауытқу
- Іс жүргізу
- Автоматтандыру, Техника
- Алғашқы әскери дайындық
- Астрономия
- Ауыл шаруашылығы
- Банк ісі
- Бизнесті бағалау
- Биология
- Бухгалтерлік іс
- Валеология
- Ветеринария
- География
- Геология, Геофизика, Геодезия
- Дін
- Ет, сүт, шарап өнімдері
- Жалпы тарих
- Жер кадастрі, Жылжымайтын мүлік
- Журналистика
- Информатика
- Кеден ісі
- Маркетинг
- Математика, Геометрия
- Медицина
- Мемлекеттік басқару
- Менеджмент
- Мұнай, Газ
- Мұрағат ісі
- Мәдениеттану
- ОБЖ (Основы безопасности жизнедеятельности)
- Педагогика
- Полиграфия
- Психология
- Салық
- Саясаттану
- Сақтандыру
- Сертификаттау, стандарттау
- Социология, Демография
- Спорт
- Статистика
- Тілтану, Филология
- Тарихи тұлғалар
- Тау-кен ісі
- Транспорт
- Туризм
- Физика
- Философия
- Халықаралық қатынастар
- Химия
- Экология, Қоршаған ортаны қорғау
- Экономика
- Экономикалық география
- Электротехника
- Қазақстан тарихы
- Қаржы
- Құрылыс
- Құқық, Криминалистика
- Әдебиет
- Өнер, музыка
- Өнеркәсіп, Өндіріс
Қазақ тілінде жазылған рефераттар, курстық жұмыстар, дипломдық жұмыстар бойынша біздің қор #1 болып табылады.
 
            
                Ақпарат
Қосымша
Email: info@stud.kz