Электр энергия көздері



Кіріспе. Электр тізбегі. Негізгі ұғымдар. Электр тізбегінің элементтері және сұлбалары. Электр тогы, кернеуі. Электр энергия көздері. Ом және Кирхгоф заңдары. Потенциалдық диаграмма.
Электр тізбегі дегеніміз, электр тогының өтетін жолы үшін жасалған құрылғылар мен қондырғылар жиынтығы, ондағы электрмагниттік процестер электр қозғаушы күші, тогы, кернеуі ұғымдарымен түсіндіріледі. Негізгі электр элементтеріне жататындар - энергия көздері мен электр энергиясын қабылдағыштар (тұтынушылар) .
Электр тізбегінің сұлбасы деп электр тізбектің элементтерін және олардың өзара жалғану ерекшеліктерін шартты түрде графикалық жолмен бейнелеуді айтады. Электр тізбегінде процестерді зерттеуді жеңілдету үшін, ондағы құрылғыларды орнын басатын есептеу сұлбасына ауыстырады. Демек, нақты тізбекті есептеу моделі қызметін атқаратын идеалды түрдегі тізбекке ауыстыру. Электр тізбегінің орнын басу сұлбасы дегеніміз, ол белгілі шарт бойынша тізбек қасиеттерін бейнелеуші электр тізбек сұлбасы.

Электр тізбектері жүйесінде элементтерді активті және пассивті деп бөледі.
Электр тогы, кернеу және қуат. Өткізгіштік электр тогы дегеніміз, ол заттардағы бірбеткей қозғалыстағы еркін тасушы электр зарядының құбылысы. Өткізгіштік тогы - скалярлық шама, ол уақыт бойынша электр зарядтан алынған туынды, қарастырылып отырған бет арқылы өтетін тасымалдап апаратын зарядка тең.
Ток дегеніміз сан жағынан қарастырылып отырған өткізгіштің көлденең қимасы арқылы тасымалданатын зарядты бөлшектердің, электр мөлшерінің уақыт аралығы нөлге ұмтылғандағы шамасының, сол уақыт аралығына қатынасына тең шама:
Активті элементтер
пассивті элементтер
электр энергиясының көздері, кернеу көздері және ток көздері.
кедергі, индуктивтік және сыйымдылық

бұл жерде q оң және теріс зарядтар. Ток мөлшері уақыт бойынша электр зарядының өзгеріс жылдамдығына тең. Жалпы айтқанда еркін уақыт мезгіліндегі t ток мәні i (лездік ток мәні) уақыттық функция болып саналады i=i(t) . Электр тізбегін есептеу кезінде токтың оң бағыты шарт бойынша еркін қабылдап алынуы мүмкін. Егер есептеу нәтижесінде токтың қабылдап алынған бағыты мен санаса отырып анықталған ток оң таңбалы болса, онда оң зарядтардың қозғалыс бағыты қабылдап алынған ток бағытымен бағыттас болғаны. Ал егер анықталған ток теріс таңбалы болса, онда оның бағыты шарт бойынша қабылдап алынған токқа қарама-қарсы болғаны. Ток тұрақты немесе айнымалы болуы мүмкін.
Кернеу - электр өрісі кернеулігінің түзу сызықты интегралына тең. Электр өрісі кеңістігіне орналасқан әртүрлі зарядқа күш әсер ететінін білеміз. Оның мәні және бағыты электр өрісінің кернеулігі арқылы анықталады, тағы да заряд пен оның таңбасына да байланысты: мұндағы электр өрісінің кернеулігі E, u - лездік кернеу мәні . Электр тізбегінің А және Б нүктелерінің арасындағы кернеу оң зарядты А нүктесінен Б нүктесіне жеткізуге шыққан электр өрісінің энергиясы шығынының осы зарядқа шекті қатынасы арқылы анықталуы мүмкін, егер заряд нөлге ұмтылса:

мұндағы W - электр өрісінің энергиясы. Кернеу - скалярлық шама. А және Б нүктелеріндегі потенциалдар айырымы осы екі нүкте арасындағы кернеу деп аталады: . Әдетте кернеудің бағыты тізбектің үлкен потенциалды нүктесінен кіші потенциалды нүктесіне қарай бағытталады. Кернеу мен ток бағыты бірдей.
Электр тізбегінің бөлігінде оң кернеудің әсер етуімен электр заряды өтіп жатыр деп есептейік. Сонда жасалатын элементар жұмыс, яғни қабылдағышқа түсетін энергия мынаған тең болады:
Мұндағы лездік қуат, алгебралық шама, ол және бірдей таңбаларында - оң болса, қарама-қарсы таңбаларында теріс болады. Егер токтың және кернеудің оң бағыттары бір-біріне сәйкес келсе, онда энергия қабылдағышқа түседі, ал токтың және кернеудің бағыттары бір-біріне қарама-қарсы болса, онда энергия қарастырылып отырған тізбектен энергия көзіне қайтып оралады.

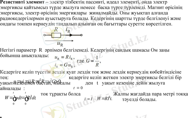
Резистивті элемент - электр тізбектің пассивті, идеал элементі, онда электр энергиясы қайтымсыз түрде жылуға немесе басқа түрге түрленеді. Магнит өрісінің энергиясы, электр өрісінің энергиялары жиналмайды. Оны жуықтап алғанда радиокедергілермен ауыстыруға болады. Кедергінің шартты түрде белгіленуі және ондағы токпен кернеудің таңдалып алынған оң бағыттары суретте көрсетілген.
Негізгі параметр R әрпімен белгіленеді. Кедергінің сандық шамасы Ом заңы
бойынша анықталады:
Кедергіге келіп түсетін лездік қуат лездік ток және лездік кернеудің көбейтіндісіне тең: кедергіге келіп жеткен электр энергиясы белгілі бір
уақыт кезеңінен бастап, мысалы ден t уақыт кезеңіне дейін жылуға айналады :
ток тұрақты болса Жалпы жағдайда пара метрі токқа тәуелді болады.

Кедергі арқылы өтетін токтың осы кедергідегі кернеуге тәуелділігін оның вольт-амперлік сипаттамасы (ВАС) деп атайды. ВАС-ы түзу сызық болатын кедергіні сызықтық деп, ал сызықтық кедергілері бар электр тізбектерін - сызықтық электр тізбектері деп атайды.
ВАС-ы түзу сызықты емес кедергіні сызықтық емес деп, ал сызықтық емес кедергілері бар электр тізбектерін - сызықтық емес электр тізбектері деп атайды.

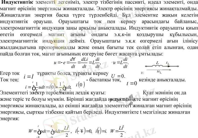
Индуктивтік элементі дегеніміз, электр тізбегінің пассивті, идеал элементі, онда магнит өрісінің энергиясы жинақталады. Электр өрісінің энергиясы жинақталмайды. Жинақталған энергия басқа түрге түрленбейді. Бұл элементке жақын келетін индуктивтік орауыш. Орауыштағы ток пен кернеу арасындағы байланыс, электромагниттік индукция заңы арқылы анықталады. Индуктивтік орауышты қиып өтетін өзгермелі магнит ағыны ондағы э. қ. к-ін қоздырушы құбылысын, электрмагниттік индукция дейміз. Орауыштағы э. қ. к өзгермелі ағын ілінісу жылдамдығына пропорионалды және оның бағыты тек солай етіп алынған, одан пайда болған ток, магнт ағынының өзгеруіне бөгет жасауға ұмтылады:
Егер ток тұрақты болса, тұрақты кернеу
Ток тең: - бастапқы ток, кезінде анықталады.
Элементтегі электр тербелісінің лездік қуаты: Қуат мәнінің оң да және теріс те болуы мүмкін. Бірінші жағдайда индуктивтікте магнит өрісінің энергиясы жинақталады, ал екінші жағдайда элементтегі жиналған магнит өрісінің энергиясы, сыртқы тізбекке қайтып беріледі. Индуктивтікте t мезгілінде жиналған энергия:

Сыйымдылық элементі дегеніміз, электр тізбегінің пассивті, идеал элементі, онда электр өрісінің энергиясы жинақталады. Жинақталған электр өрісінің энергиясы басқа түрге түрленбейді. Магнит өрісінің энергиясы жинақталмайды және басқа түрге түрленбейді. Бұл қасиетке жақын келетін электр конденсаторы. Шартты түрде бейнелеу суретте көрсетілген.
Сыйымдылық элементінің негізгі параметрі сыйымдылық, С әрпімен белгіленеді, ол элементтегі зарядтың кернеуге қатынасының сандық шамасын көрсетеді. Сыйымдылықтағы жинақталған зарядтың кернеуге тәуелділігі кулон-вольттық сипаттамасы деп аталады, жинақталған заряд кернеуге тура пропорционалды: конденсатордың электродтарының арасындағы электрлік сыйымдылық.
Сыйымдылық элементінің қысқышындағы кернеуді және элемент арқылы өтетін токтың оң бағытын үйлесімді етіп қабылдап алса, онда олардың арасындағы байланыс: Егер кернеу тұрақты болса u = U, ток нөльге тең, конденсатордан тұрақты ток өтпейді. Кернеу:

- бастапқы кернеу деп айтады, t = 0 мезгілінде анықталады.
Сыйымдылықтағы қуат: алгебралық шама, егер - электр
өрісінің энергиясы конденсаторда жинақталады, ал электр өрісінің энергиясы конденсатордан сыртқы тізбекке қайтып оралады. Сыйымдылықта жиналған электр өрісінің энергиясы кез келген уақыт мезгілінде:
Электр сұлбаларының топологиялық элементтері. Тармақ деп элементтері бір-бірімен бірізді жалғанған, бойымен бір ғана ток жүретін тізбек бөлігін айтамыз. Түйін деп кем дегенде үш тармақтың түйіскен нүктесін айтады. Контур деп бірнеше тармақ арқылы өтетін тізбектің тұйық бөлігін айтады.

Ом заңы. Кедергідең тұратын тұрақты ток тізбекгі бөлігін қарастырайық.
Ток тең: I= мұндағы 1 және 2 нүкте арасындағы потенциалдар айырымы;
- Іс жүргізу
- Автоматтандыру, Техника
- Алғашқы әскери дайындық
- Астрономия
- Ауыл шаруашылығы
- Банк ісі
- Бизнесті бағалау
- Биология
- Бухгалтерлік іс
- Валеология
- Ветеринария
- География
- Геология, Геофизика, Геодезия
- Дін
- Ет, сүт, шарап өнімдері
- Жалпы тарих
- Жер кадастрі, Жылжымайтын мүлік
- Журналистика
- Информатика
- Кеден ісі
- Маркетинг
- Математика, Геометрия
- Медицина
- Мемлекеттік басқару
- Менеджмент
- Мұнай, Газ
- Мұрағат ісі
- Мәдениеттану
- ОБЖ (Основы безопасности жизнедеятельности)
- Педагогика
- Полиграфия
- Психология
- Салық
- Саясаттану
- Сақтандыру
- Сертификаттау, стандарттау
- Социология, Демография
- Спорт
- Статистика
- Тілтану, Филология
- Тарихи тұлғалар
- Тау-кен ісі
- Транспорт
- Туризм
- Физика
- Философия
- Халықаралық қатынастар
- Химия
- Экология, Қоршаған ортаны қорғау
- Экономика
- Экономикалық география
- Электротехника
- Қазақстан тарихы
- Қаржы
- Құрылыс
- Құқық, Криминалистика
- Әдебиет
- Өнер, музыка
- Өнеркәсіп, Өндіріс
Қазақ тілінде жазылған рефераттар, курстық жұмыстар, дипломдық жұмыстар бойынша біздің қор #1 болып табылады.

Ақпарат
Қосымша
Email: info@stud.kz