Фотонның қасиеттері



Планк Формуласы
1900 жылы 14 желтоқсанда Макс Карл Эрнст Людвиг Планк Берлин физикалық қоғамының отырысында жасаған баяндамасында затпен жарық шығару үздіксіз жүрмейді, бірақ бөліктерде, кванттарда болады деген революциялық гипотезаны алға тартты.
Планк гипотезасына сәйкес сәуле шығаратын энергияның ең аз бөлігі формула бойынша анықталады (Планк формуласы) :


Фотон
Планк идеясын дамыта отырып, Эйнштейн ұсынды корпускулярную теориясына жарықтың предположив, бұл жарық емес, излучается, бірақ қолданылады поглощается жекелеген аз мөлшерде. Эйнштейн теориясы бойынша, монохроматикалық электромагниттік толқын - бұл бөлшектер-кванттар немесе фотондар ағыны.
Әр фотон әрдайым жарық жылдамдығымен қозғалады және энергия квантын өткізеді. Затпен әрекеттескен кезде фотон өз энергиясын бір немесе бірнеше электрондарға береді, содан кейін Фотон болмайды.
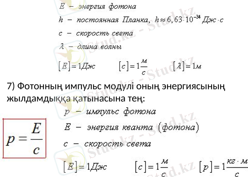
Фотон-бұл энергия, импульс бар, бірақ массасы жоқ таңғажайып бөлшек! Фотон әрдайым жарық жылдамдығымен ұшады.

Фотонның қасиеттері:
Оның демалу жағдайы жоқ.
Массасыз бөлшек (m=0) .
Электрлік бейтарап (q=0) .
Оның қозғалыс жылдамдығы барлық инерциялық сілтемелердегі жарық жылдамдығына тең.
Фотонның энергиясы тиісті электромагниттік сәулеленудің жиілігіне пропорционал (Планк формуласы) .
6) Фотонның энергиясын толқын ұзындығы арқылы білдіруге болады:

7) Фотонның импульс модулі оның энергиясының жылдамдыққа қатынасына тең:

Фотоэлектрлік эффект
Фото эффект дегеніміз-электромагниттік сәулеленудің затпен өзара әрекеттесу құбылысы, нәтижесінде сәулелену энергиясы заттың электрондарына беріледі. Егер фотоэффект электрондардың зат бетінен кетуімен бірге жүрсе, онда оны сыртқы фотоэффект немесе фотоэлектрондық эмиссия деп атайды, ал ұшатын электрондар - фотоэлектрондар. Егер Фото эффект заттың бетінен электрондардың кетуімен бірге жүрмесе, онда ол ішкі деп аталады.

Фотоэффект үшін Эйнштейн теңдеуіКванттық көріністер негізінде Эйнштейн Фото эффектіні түсіндірді. Бір фотонды сіңіргеннен кейін металл ішіндегі Электрон энергияның бір бөлігін алады және кристалл торынан тыс ұшуға тырысады, яғни қатты дененің бетінен кетеді. Бұл жағдайда алынған энергияның бір бөлігі оны заттың ішінде ұстап тұратын күштерді жеңу үшін жұмыс істеуге жұмсалады. Қалған энергия электронның кинетикалық энергиясына тең болады:


Сыртқы фотоэффект заңдары
Александр Григорьевич столетов (1839 - 1896) эксперименталды түрде сыртқы фотоэффект заңдарын орнатты.
Фотоэлектрлік эффекттің бірінші заңы: қаныққан фототүсірілім - уақыт бірлігіне заттан шығарылатын фотоэлектрондардың максималды саны - түсетін сәулеленудің қарқындылығына тура пропорционал.
Жарық қарқындылығының жоғарылауы металдың бетінен көп электронды шығаратын фотондар санының көбеюін білдіреді.

Фотоэлектрлік эффектінің екінші заңы: фотоэлектрондардың максималды кинетикалық энергиясы сәулелену қарқындылығына тәуелді емес және сәулелену жиілігі жоғарылаған сайын сызықты түрде артады.
Фототокты металл пластиналарға әртүрлі кернеулерді беру арқылы басқаруға болатындығы белгілі. Егер жүйеге электрондардың шығуын "қиындататын" кері полярлықтың аз кернеуі берілсе, онда ток азаяды, өйткені фотоэлектрондар шығу жұмысынан басқа, электр өрісінің күштеріне қарсы қосымша жұмыс істеуге мәжбүр болады. Электрондардың максималды кинетикалық энергиясы кідірту кернеуі арқылы көрінеді:

Фотоэлектрлік эффекттің үшінші заңы: әрбір зат үшін шекаралық жиілік бар, ол төмен жиіліктегі сәулелену, сәулелену қарқындылығы қандай болса да, фотоэлектрлік эффект тудырмайды. Бұл минималды сәулелену жиілігі фотоэлектрлік эффекттің қызыл шекарасы деп аталады.


Көптеген заттар үшін фотоэффект ультракүлгін сәулеленудің әсерінен ғана пайда болады. Алайда, литий, натрий және калий сияқты кейбір металдар көрінетін жарықпен сәулелендірілген кезде электрондар шығарады.
- Іс жүргізу
- Автоматтандыру, Техника
- Алғашқы әскери дайындық
- Астрономия
- Ауыл шаруашылығы
- Банк ісі
- Бизнесті бағалау
- Биология
- Бухгалтерлік іс
- Валеология
- Ветеринария
- География
- Геология, Геофизика, Геодезия
- Дін
- Ет, сүт, шарап өнімдері
- Жалпы тарих
- Жер кадастрі, Жылжымайтын мүлік
- Журналистика
- Информатика
- Кеден ісі
- Маркетинг
- Математика, Геометрия
- Медицина
- Мемлекеттік басқару
- Менеджмент
- Мұнай, Газ
- Мұрағат ісі
- Мәдениеттану
- ОБЖ (Основы безопасности жизнедеятельности)
- Педагогика
- Полиграфия
- Психология
- Салық
- Саясаттану
- Сақтандыру
- Сертификаттау, стандарттау
- Социология, Демография
- Спорт
- Статистика
- Тілтану, Филология
- Тарихи тұлғалар
- Тау-кен ісі
- Транспорт
- Туризм
- Физика
- Философия
- Халықаралық қатынастар
- Химия
- Экология, Қоршаған ортаны қорғау
- Экономика
- Экономикалық география
- Электротехника
- Қазақстан тарихы
- Қаржы
- Құрылыс
- Құқық, Криминалистика
- Әдебиет
- Өнер, музыка
- Өнеркәсіп, Өндіріс
Қазақ тілінде жазылған рефераттар, курстық жұмыстар, дипломдық жұмыстар бойынша біздің қор #1 болып табылады.

Ақпарат
Қосымша
Email: info@stud.kz