Жүрек-қан тамырлары жүйесінің физиологиясы: жүректің механикалық жұмысы, жүрек циклі, гемодинамика және жүйке-гуморальды реттелуі

Жүрек-қан тамырлар жүйесінің физиологиясы.
Жоспар:
Жүректің механикалық жұмысы. Жүрек циклы
Гемодинамиканың негізгі заңдылықтары. Қанның тамыр бойынша қозғалуының сызықтық жылдамдығы және көлемі
Жүрек жұмысының жүйке-гуморальді реттелуі
Жүректің механикалық жұмысы. Жүрек циклы
Жүректің негізгі қызметі организмдегі қанды кан тамырларына қуалау. Ол бұл жұмысты еттерінің жиырылуы мен босаңсуы арқылы аткарады.
Жүрек еттерінің жиырылуын систола, босаңсуын - диастола деп атайды.
Жүрек еттерінің бір рет жиырылып босаңсуын және тыныштық кезеңімен өтуін жүрек айналымы немесе Жүрек циклі дейді.
Жүрек циклі жүрекшелердің жиырылуынан басталады.
Жүректің механикалық жұмысы. Жүрек циклы
Адамның жүрегі 1 минутта 70-75 рет соғып, жүрек циклі 0, 9-0, 8 сек. созылады, онын 0, 1 секундында жүрекше жиырылады, 0, 3-0, 4 сек. карынша жиырылады, 0, 4-0, 5 сек. қарынша мен жүрекшенің босаңсуы мен үзіліс (пауза) болады.
Жүрек циклына арналған уақыттың жартысы жиырылуға, ал калған жартысы босаңсу мен үзіліске кетеді. Сондықтан жүрек әрбір циклде жүмыс істеп те, дем алып та үлгереді. Сол себептен жүрек өмір бойы талмай-шаршамай қызмет етеді.
Гемодинамиканың негізгі заңдылықтары. Қанның тамыр бойынша қозғалуының сызықтық жылдамдығы және көлемі
Гемодинамиканың негізгі заңдылықтары.
Гемодинамика - грек сөзі - қан - биофизиканың бір тарауы. Мұнда жүрек - тамыр жүйесінде қан қозғалысының себептерін, механизмдерін тексеруге гидродинамика заңдары қолданылады. Адам мен жануарлар организмінде қанның атқаратын қызметі өте зор. Өкпеге барған қан оттегімен өзінің құрамын толтырып алып, оны басқа органдар мен бұлшық еттерге таратады. Клеткалардан қанға кейбір алмасу заттары келіп түседі. Қан оларды бүйрек, өкпе және т. б. мүшелерге жеткізеді. Сонымен қатар, қан таза физикалық қызмет атқарады, ол денедегі жылуды бір жерден 2ші жерге тасымалдайды. Қан негізінен плазма деп аталатын сұйықтан және эритроцит, лейкоцит, тромбоцит деп аталатын клеткалардан тұрады. Түсі қызыл, өте тұтқыр сұйық. Қанда плазма 55-60%, ал қалғандары (эритроцит, лейкоцит, тромбоцит) - 40-45 % болады.
Гемодинамиканың негізгі заңдылықтары.
Организмді оттегімен қамтамасыз етуде эритроцит үлкен қызмет атқарады. Адам қанынадағы эритроциттің диаметрі шамамен 8 мкм, жылқыныкі - 5, 6; сиырдыкі - 5, 1 мкм. Адам мен жануарлар қанындығы эритроциттің саны өте көп.
Мысалы: Адамның 1 мм3 қанында шамамен 4-5, 5 млн. эритроцит болса, жылқыда 8-10 млн, сиырда 6 -7 млн болады. Егер қанға ол ұйып қалмайтын зат қосатын болсақ, онда эритроциттер ауырлық күшінің әсерінен шөгеді. Эритроциттердің осы шөгу жылдамдығын Стокс заңымен анықтауға болады.
Эритроциттердің шөгу жылдамдығының өзгеруі (оны РОЭ ден атайды) организмнің сау немесе ауру екендігі туралы мағлұмат береді. Мысалы. Адам ауырған кезде оның РОЭ-сы өседі.
Гемодинамика - биомеханиканың бір саласы, ол қан тамырлары арқылы қанның ағу заңдарын зерттейді. Гемодинамиканың негізгі көрсеткіштеріне қан ағымының жылдамдығы мен қан қысымы жатады. Қысым - қанның тамырлардың бірлік ауданына түсіретін күш:
Қан айналымының көлемдік және сызықтық жылдамдығын анықтайды.
1) Көлемдік желдамдық деп (Q) құбырдың (тамырдың) берілген ауданы бойынша бірлік уақыт ішінде ағатын сұйықтың көлеміне тең шаманы айтады.
2) Сызықтық жылдамдық деп қан бөлшектерінің бірлік уақыт ішінде жүріп өткен жолын айтады
Сызықтық және көлемдік жылдамдықтар өзара мынандай байланыста болады. Q=VS
Сұйық сығылмайтын болғандықтан ( =const) онда құбырдың кез келген көлденең қимасынан бірлік уақыт ішінде бірдей көлемдегі сұйық ағып өтеді. Q=VS=const.
Бұл ағынның үздіксіздік теңдеуі. Бұл теңдеу сығылмайтын сүйық үшін массаның сақталу заңын өрнектейді. Нақты сұйықтардың құбыр арқылы қозғалысы (ағыны) кезінде потенциалдық энергия ішкі үйкелісті жеңуге кететін жұмысқа жұмсалатын болғандықтан, сұйық ағынының қысымы құбыр бойымен төмендейді.
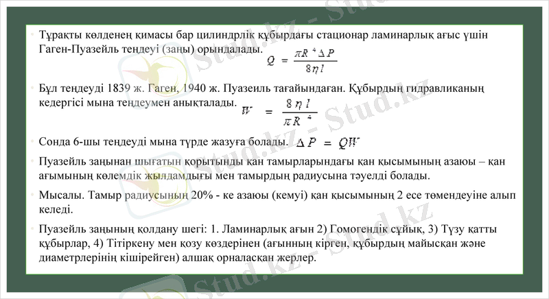
Тұрақты көлденең қимасы бар цилиндрлік құбырдағы стационар ламинарлық ағыс үшін Гаген-Пуазейль теңдеуі (заңы) орындалады.
Бұл теңдеуді 1839 ж. Гаген, 1940 ж. Пуазеиль тағайындаған. Құбырдың гидравликаның кедергісі мына теңдеумен анықталады.
Сонда 6-шы теңдеуді мына түрде жазуға болады.
Пуазейль заңынан шығатын қорытынды қан тамырларындағы қан қысымының азаюы - қан ағымының көлемдік жылдамдығы мен тамырдың радиусына тәуелді болады.
Мысалы. Тамыр радиусының 20% - ке азаюы (кемуі) қан қысымының 2 есе төмендеуіне алып келеді.
Пуазейль заңының қолдану шегі: 1. Ламинарлық ағын 2) Гомогендік сұйық, 3) Түзу қатты құбырлар, 4) Тітіркену мен қозу көздерінен (ағынның кірген, құбырдың майысқан және диаметрлерінің кішірейген) алшақ орналасқан жерлер.
Жүрек жұмысының жүйке-гуморальді реттелуі
Гормондар, иондар, медиаторлар және т. б. химиялық заттар қаннан миоциттерге өтіп, жүрек қызметіне тікелей әсер етеді.
- Іс жүргізу
- Автоматтандыру, Техника
- Алғашқы әскери дайындық
- Астрономия
- Ауыл шаруашылығы
- Банк ісі
- Бизнесті бағалау
- Биология
- Бухгалтерлік іс
- Валеология
- Ветеринария
- География
- Геология, Геофизика, Геодезия
- Дін
- Ет, сүт, шарап өнімдері
- Жалпы тарих
- Жер кадастрі, Жылжымайтын мүлік
- Журналистика
- Информатика
- Кеден ісі
- Маркетинг
- Математика, Геометрия
- Медицина
- Мемлекеттік басқару
- Менеджмент
- Мұнай, Газ
- Мұрағат ісі
- Мәдениеттану
- ОБЖ (Основы безопасности жизнедеятельности)
- Педагогика
- Полиграфия
- Психология
- Салық
- Саясаттану
- Сақтандыру
- Сертификаттау, стандарттау
- Социология, Демография
- Спорт
- Статистика
- Тілтану, Филология
- Тарихи тұлғалар
- Тау-кен ісі
- Транспорт
- Туризм
- Физика
- Философия
- Халықаралық қатынастар
- Химия
- Экология, Қоршаған ортаны қорғау
- Экономика
- Экономикалық география
- Электротехника
- Қазақстан тарихы
- Қаржы
- Құрылыс
- Құқық, Криминалистика
- Әдебиет
- Өнер, музыка
- Өнеркәсіп, Өндіріс
Қазақ тілінде жазылған рефераттар, курстық жұмыстар, дипломдық жұмыстар бойынша біздің қор #1 болып табылады.
Ақпарат
Қосымша
Email: info@stud.kz