Каноникалық теңдеулер



15 апта: Каноникалық теңдеулер.
Гамильтон теңдеуі.
2. Гамильтон-Якоби теңдеуі
3. Адиабаталық инварианттар

Гамильтон теңдеуі.

Қарастырылып отырған жүйеге тек қана жалпыланған потенциалды (немесе потенциалды) күш әсер етеді деп есептеп, мынандай алмастырулар жасасақ,
(1) -теңдік мынандай түрге келеді,
(2)
(1)

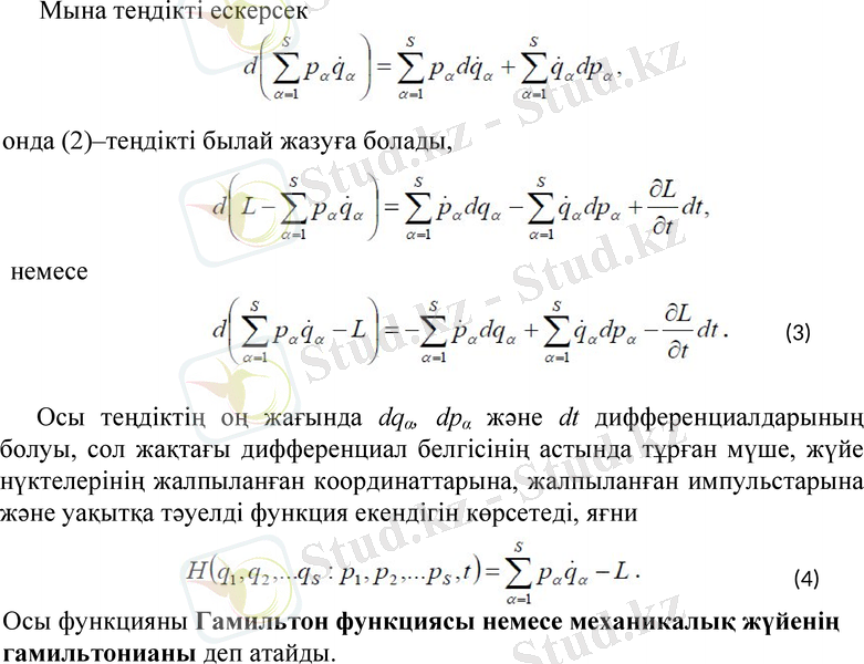
Мына теңдікті ескерсек
онда (2) -теңдікті былай жазуға болады,
немесе
(3)
Осы теңдіктің оң жағында dqα, dрα және dt дифференциалдарының болуы, сол жақтағы дифференциал белгісінің астында тұрған мүше, жүйе нүктелерінің жалпыланған координаттарына, жалпыланған импульстарына және уақытқа тәуелді функция екендігін көрсетеді, яғни
(4)
Осы функцияны Гамильтон функциясы немесе механикалық жүйенің гамильтонианы деп атайды.

Егер жүйенің лагранжианы уақытқа тікелей тәуелді болмаса, Гамильтон функциясын жүйенің толық энергиясы деп атауға болады, бұл Гамильтон функциясының физикалық мағынасы, Н = Е=тұр.
Гамильтон функциясының толық дифференциалын табайық,
Осы шыққан өрнекті (3) -өрнекпен салыстырсақ, онда мынандай теңдеудер аламыз;
(5)
және
(6)
(5) -теңдеулер Гамильтон теңдеулері немесе қозғалыстың конондық теңдеулері деп аталады. Гамильтон теңдеулері арқылы механикалық жүйелердің қозғалысын qα жалпыланған координаттармен рα жалпыланған импульстардың өзгерісіне байланысты анықтауға болады. Гамильтон теңдеулері 2s белгісіз функциялар qα(t) және рα(t) табу үшін арналған бірінші ретті 2s дифференциалдық теңдеулер жүйесі болып табылады.

(6) -теңдеу, механикалық жүйенің гамильтонианымен лагранжианының уақытқа тәуелді болуы немесе тәуелді болмауы бір мезетте болатындығын көрсетеді.
Жүйе гамильтонианының уақытқа тікелей тәуелсіздігінен жүйенің толық энергиясының сақталатындығын дәлелдейік. Ол үшін Гамильтон функциясынан уақыт бойынша толық туынды алайық,
(7)
(8)
(9)

2. Пуассон жақшалары.
Еркіндік дәрежесі s механикалық жүйенің қозғалысы 2s Гамильтон теңдеулерімен анықталады:
Осы (10) -теңдеулер жүйесін интегралдау деп, t уақытқа және 2s тұрақты шамаларға тәуелді pα жалпыланған импульстармен qα жалпыланған координаттарды табуды айтады. Осы табылған,
р1, р2, …, рs; q1, q2, …qs
функциялар жүйесі қанағаттандыратын мынандай
φ(q1, q2, … qs; р1, р2, … рs, t) = С
қатысты (10) -дифференциалдық теңдеулер жүйесінің бірінші интегралы деп атайды. Бірінші интегралдың сол жағында тұрған, pα жалпыланған импульстан, qα жалпыланған координаттардан және t уақыттан тәуелді функция, жүйе қозғалысы кезінде (алғы шарттарға байланыссыз) тұрақты болып қалады.
(10)
(11)

Енді (11) -қатыс Гамильтон теңдеулерінің бірінші интегралы болуы үшін қандай шарттарды орындау керектігін табайық. Бірінші интегралдың анықтамасы бойынша,
функциясы, мұндағы рα және qα айнымалылардың орынына, Гамильтон теңдеулерін шешкенде табылатын рα және qα айнымалылардың мәндерін қойғанда тұрақты болып қалуы керек. Сондытан, (12) -функциядан уақыт бойынша алынған толық туынды нольге тең болуы керек, яғни
(12)
(13)
немесе
(14)
(15)

мұндағы
(16)
Пуассон жақшасы деп аталады.
Сонымен, кез келген f(qα, рα, t) функциясы қозғалыстың конондық теңдеулерінің бірінші интегралы болуының қажетті және жеткілікті шарты
(17)
(19)

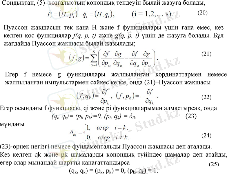
Сондықтан, (5) -қозғалыстың конондық тендеуін былай жазуға болады,
(20)
Пуассон жақшасын тек қана Н және f функциялары үшін ғана емес, кез келген қос функциялар f(q, p, t) және g(q, p, t) үшін де жазуға болады. Бұл жағдайда Пуассон жақшасы былай жазылады;
(21)
Егер f немесе g функциялары жалпыланған кординаттармен немесе жалпыланған импульстармен сәйкес келсе, онда (21) -Пуассон жақшасы
(22)
Егер осындағы f функциясы, qi және pi функцияларымен алмастырсақ, онда
(qi, qk) = (pi, pk) =0, (pi, qk) = δik, (23)
мұндағы
(23) -өрнек негізгі немесе фундаментальды Пуассон жақшасы деп аталады.
Кез келген qk және pk шамаларды конондық түйіндес шамалар деп атайды, егер олар мынандай шартты қанағаттандырса
(qk, qk) = (pk, pk) = 0, (pk, qk) = 1.
(24)
(25)

3. Гамильтон-Якоби теңдеуі
(28)

(29)
(30)
(31)

(32)
(33)
(34)
(35)

(36)
(37)
- Іс жүргізу
- Автоматтандыру, Техника
- Алғашқы әскери дайындық
- Астрономия
- Ауыл шаруашылығы
- Банк ісі
- Бизнесті бағалау
- Биология
- Бухгалтерлік іс
- Валеология
- Ветеринария
- География
- Геология, Геофизика, Геодезия
- Дін
- Ет, сүт, шарап өнімдері
- Жалпы тарих
- Жер кадастрі, Жылжымайтын мүлік
- Журналистика
- Информатика
- Кеден ісі
- Маркетинг
- Математика, Геометрия
- Медицина
- Мемлекеттік басқару
- Менеджмент
- Мұнай, Газ
- Мұрағат ісі
- Мәдениеттану
- ОБЖ (Основы безопасности жизнедеятельности)
- Педагогика
- Полиграфия
- Психология
- Салық
- Саясаттану
- Сақтандыру
- Сертификаттау, стандарттау
- Социология, Демография
- Спорт
- Статистика
- Тілтану, Филология
- Тарихи тұлғалар
- Тау-кен ісі
- Транспорт
- Туризм
- Физика
- Философия
- Халықаралық қатынастар
- Химия
- Экология, Қоршаған ортаны қорғау
- Экономика
- Экономикалық география
- Электротехника
- Қазақстан тарихы
- Қаржы
- Құрылыс
- Құқық, Криминалистика
- Әдебиет
- Өнер, музыка
- Өнеркәсіп, Өндіріс
Қазақ тілінде жазылған рефераттар, курстық жұмыстар, дипломдық жұмыстар бойынша біздің қор #1 болып табылады.

Ақпарат
Қосымша
Email: info@stud.kz