Жарық толқындарының интерференциясы



‹#›
Дәріс тақырыбы:
Толқындық оптика.
Жарық толқындарының интерференциясы. Уақыттық және кеңістіктік когеренттілік. Жұқа пленкалардағы жарық интерференциясы. Ньютон сақиналары. Интерферометрлер.

Жарықтың толқындық қасиеттерінің бірі - интерференция
Интерференциялық көрініс
Жарық толқынының интерференциясы деп жұқа пленка беттерінен шағылған жарық толқындары бірімен-бірі қосылысқанда олардың бірін-бірі күшейтуін немесе әлсіретуін айтамыз.

‹#›

Бұл жағдайда жарық интенсивтілігі
болса, онда берілген нүктедегі жарық толқыны күшейеді
болса, онда берілген нүктедегі жарық толқыны кемиді
Интерференция құбылысы байқалуы үшін қабаттасатын жарық тербелістерінің фазаларынын айырмасы тұрақты болу қажет. Мұндай жарық толқындарын когерентті толқындар деп атайды
‹#›

Когерентті толқындар деп жиіліктері (толқын ұзындықтары) бірдей, фазалар айырымы уақыт бойынша тұрақты (өзгермейтін) толқындарды айтады:
Когерентті жарық толқындарын алу жолдары:
Юнг әдісі, Френель айналары, Френель бипризмасы, жұқа пленкада пайда болатын интерференция, Ньютон сақиналарын алуда пайда болатын интерференция.
‹#›

Когерентті жарық толқындарын алу жолдары
Юнг әдісі - бұрыштық өлшемі кішірек нүктелік S жарық көзінен жарықталған өлшемі өте аз саңылаулар екінші ретті S1 және S2 когерентті жорамал жарық көздерін береді. Интерференциялық бейне осы екі нүктелік көзден таралған жарық шоқтарының қабаттасу аймағында байқалады (суретте Э экрандағы ВС аумағы) .
‹#›

Френель әдістері:
Френель айналары - нүктелік S көзден таралған жарық шоқтары бір-біріне қатысты 1800-қа жақын орналасқан (φ бұрышы аз) А1О және А2О жазық айналарға түседі. Интерференциялық бейне шағылған сәулелердің өзара қабаттасу аймағында бақыланады (Суретте Э-экран, З-экранға тікелей жарық түспеу үшін қойылған жазық қалқан зат) .
‹#›

Френель бипризмасы - нүктелік S көзден тараған жарық шоқтары сындыру бұрыштары өте аз, табандары түйіскен екі призмадан өткен кезде сынған толқындардың қабаттасу нәтижесінде интерференциялық бейне қалыптасады.
‹#›

S
P
S1
n1
n2
S2
Екі когерентті толқын S нүктеден шығады, және Р нүктеде интерференция пайда болады
Интерференцияны әдетте интерференциялық суреттi бiр жарық көзiнен шыққан толқындарды екiге жiктеп, қайтадан қабаттастыра отырып алады.

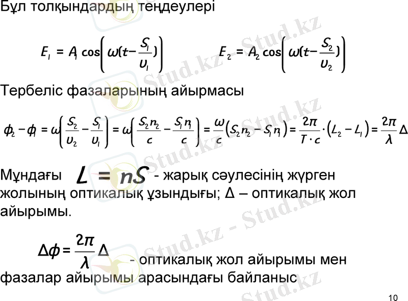
Бұл толқындардың теңдеулері
Тербеліс фазаларының айырмасы
Мұндағы - жарық сәулесінің жүрген жолының оптикалық ұзындығы; Δ - оптикалық жол айырымы.
- оптикалық жол айырымы мен фазалар айырымы арасындағы байланыс
‹#›

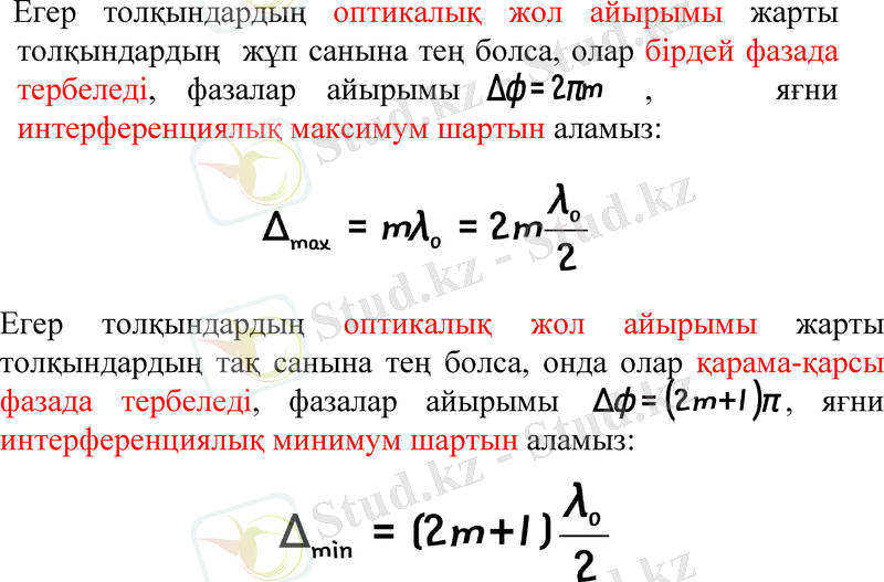
Егер толқындардың оптикалық жол айырымы жарты толқындардың жұп санына тең болса, олар бірдей фазада тербеледі, фазалар айырымы, яғни интерференциялық максимум шартын аламыз:
Егер толқындардың оптикалық жол айырымы жарты толқындардың тақ санына тең болса, онда олар қарама-қарсы фазада тербеледі, фазалар айырымы, яғни интерференциялық минимум шартын аламыз:

‹#›
‹#›
Интерференциялық бейне шамаларын есептеу әдісі
Бір жазықтықта d қашықтықта жақын орналасқан ( ) екі нүктелік S1 және S2 когерентті жарық көзінен таралған монохромат толқындардың кез келген А нүктедегі интерференциясы үшін оптикалық жол айырымы (Δ) :

‹#›

минимумы байқалады:
Интерференциялық жолақтың ені - көршілес екі максимумдар (немесе минимумдар) ара қашықтығы
Максимумы:

интерференциялық жолақтың ені
интерференциялық жолақтың ені - корші лес екі минимумдар (немесе максимумдар) ара қашықтығы:

‹#›
Интерференциялық максимум мен минимумның болуын толқындық теория тұрғысынан суреттегі модельмен келтіруге болады:

Жазық параллель пластинадағы интерференция.
‹#›

‹#›

Қосылғыш - екі ортаның шекарасынан жарық
шағылғанда жарты толқынның жоғалуы.
Егер болса, жарты толқын О нүктесінде жоғалады ( ) .
Егер болса, жарты толқын С нүктесінде жоғалады ( ) .
‹#›

шағылған жарық үшін р нүктесінде интерференциялық максимум:
шағылған жарық үшін р нүктесінде интерференциялық минимум:
‹#›

Шағылған жарық үшін р нүктесіндегі интерференциялық максимум өткен жарық үшін р' нүктесіндегі интерференциялық минимумге сәйкес келеді және керісінше.
‹#›

Интерференция бейнесі шағылған жарықта бақылаған кезде жарықтың күшею шарты (Интерф. максимум) :
Жарықтың әлсіреу шарты (Интерф. минимум) :
Интерференция бейнесі өткен жарықта бақыланған кездегі жарықтың күшею шарты (Интерф. максимум) :
Жарықтың әлсіреу шарты (Интерф. минимум) :
‹#›

Жұқа пленкадағы жарықтың интерференциясы кезінде келесі екі интерференциялық құбылыс байқалады:
Бірдей көлбеулік жолақтары - Жазық параллель пленкаға шашыраған немесе тоғысатын сәулелер түскенде интерференциялық көрініс бірдей бұрышпен түскен сәулелердің қабаттасуынан болады
- Іс жүргізу
- Автоматтандыру, Техника
- Алғашқы әскери дайындық
- Астрономия
- Ауыл шаруашылығы
- Банк ісі
- Бизнесті бағалау
- Биология
- Бухгалтерлік іс
- Валеология
- Ветеринария
- География
- Геология, Геофизика, Геодезия
- Дін
- Ет, сүт, шарап өнімдері
- Жалпы тарих
- Жер кадастрі, Жылжымайтын мүлік
- Журналистика
- Информатика
- Кеден ісі
- Маркетинг
- Математика, Геометрия
- Медицина
- Мемлекеттік басқару
- Менеджмент
- Мұнай, Газ
- Мұрағат ісі
- Мәдениеттану
- ОБЖ (Основы безопасности жизнедеятельности)
- Педагогика
- Полиграфия
- Психология
- Салық
- Саясаттану
- Сақтандыру
- Сертификаттау, стандарттау
- Социология, Демография
- Спорт
- Статистика
- Тілтану, Филология
- Тарихи тұлғалар
- Тау-кен ісі
- Транспорт
- Туризм
- Физика
- Философия
- Халықаралық қатынастар
- Химия
- Экология, Қоршаған ортаны қорғау
- Экономика
- Экономикалық география
- Электротехника
- Қазақстан тарихы
- Қаржы
- Құрылыс
- Құқық, Криминалистика
- Әдебиет
- Өнер, музыка
- Өнеркәсіп, Өндіріс
Қазақ тілінде жазылған рефераттар, курстық жұмыстар, дипломдық жұмыстар бойынша біздің қор #1 болып табылады.

Ақпарат
Қосымша
Email: info@stud.kz