Еркін өшетін тербелістердің дифференциалдық теңдеуі және оның шешімі



Өшетін және еріксіз (механикалық және электромагниттік) тербелістер
Еркін өшетін тербелістердің дифференциалдық теңдеуі және оның шешімі
Еріксіз (механикалық және электромагниттік) тербелістердің дифференциалдық теңдеулері
Еріксіз (механикалық және электромагниттік) тербелістердің амплитудасы мен фазасы. Резонанс
Айнымалы ток
Айнымалы ток тізбегінде бөлінетін қуат

Еркін өшетін тербелістердің дифференциалдық теңдеуі және оның шешімі
Уақыт өтуімен нақты тербелмелі жүйенің энергия шығындалуы себепті амплитудалары кемитін тербелістерді өшетін еркін тербелістер деп аталады.
- өшетін тербелістердің амплитудасы
- релаксация уақыты
- өшу декременті
-логарифмдік өшу декременті
- тербелмелі жүйенің төзімділігі

1. Серіппелі маятниктің өшетін еркін тербелістері.
- серіппелі маятниктің төзімділігі

2. Электрлік тербелмелі контурдағы еркін өшетін тербелістер
Контурдағы зарядтың еркін өшетін тербелістерінің дифференциалдық теңдеуі:
- өшу коэффициенті
- тербеліс жиілігі
Тербелмелі контурдың төзімділігі:
Сыртқы тұрақты энергия көзінің есебінен диссипативтік жүйеде қолдау табатын өшпейтін тербелістерді автотербелістер деп атайды.

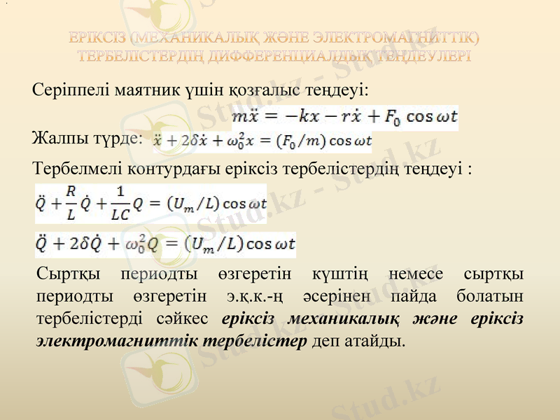
Еріксіз (механикалық және электромагниттік) тербелістердің дифференциалдық теңдеулері
Серіппелі маятник үшін қозғалыс теңдеуі:
Жалпы түрде:
:
Тербелмелі контурдағы еріксіз тербелістердің теңдеуі :
Сыртқы периодты өзгеретін күштің немесе сыртқы периодты өзгеретін э. қ. к. -ң әсерінен пайда болатын тербелістерді сәйкес еріксіз механикалық және еріксіз электромагниттік тербелістер деп атайды.

Дифференциалдық теңдеулер теориясы бойынша теңдеудің шешімі :
Электромагниттік тербелістер үшін :

Еріксіз (механикалық және электромагниттік) тербелістердің амплитудасы мен фазасы. Резонанс.
Мәжбүрлеуші күштің жиілігі тербелмелі жүйенің меншікті жиілігіне тең немесе жуық болғандаңы еріксіз тербеліс амплитудасының кенеттен артуын резонанс құбылысы деп атайды.

Айнымалы ток
Тізбек бойымен ток жеткілікті баяу, ал электромагниттік әсерлер жарық жылдамдығымен тарайтындықтан тізбектің барлық қималарында ток күшінің лездік мәндері бірдей болатынды, яғни айнымалы токты квазистационар ток деп есептеуге болады. Квазистационар токтардың лездік мәндері үшін Ом заңы мен Кирхгоф ережелері орындалады.
1. Кедергісі R (L→0, C→0) резистор арқылы өтетін айнымалы ток
Ток күші мен кернеу арасындағы фазалар ығысуы нольге тең.

2. Индуктивтілігі
катушка арқылы өтетін айнымалы ток.
- реактивтік индуктивтілік кедергі
Кернеу фазасы бойынша токтан π/2 -ге озады.

Конденсатордағы кернеудің түсуі:
Конденcатордағы кернеу фазасы бойынша токтан π/2 -ге қалады.
3. Сиымдылығы С (R→0, L→0) конденсатор арқылы өтетін айнымалы ток.
- реактивтік сиымдылық кедергі

4. Резистор, индуктивтілік катушка және конденсатордан тұратын айнымалы ток тізбегі.
Тізбектің толық кедергісі:

Айнымалы ток тізбегінде бөлінетін қуат
Айнымалы ток тізбегінің лездік мәні:
- ток пен кернеудің әсерлік мәндері
- орташа қуат
- қуаттың коэффициенті
- Іс жүргізу
- Автоматтандыру, Техника
- Алғашқы әскери дайындық
- Астрономия
- Ауыл шаруашылығы
- Банк ісі
- Бизнесті бағалау
- Биология
- Бухгалтерлік іс
- Валеология
- Ветеринария
- География
- Геология, Геофизика, Геодезия
- Дін
- Ет, сүт, шарап өнімдері
- Жалпы тарих
- Жер кадастрі, Жылжымайтын мүлік
- Журналистика
- Информатика
- Кеден ісі
- Маркетинг
- Математика, Геометрия
- Медицина
- Мемлекеттік басқару
- Менеджмент
- Мұнай, Газ
- Мұрағат ісі
- Мәдениеттану
- ОБЖ (Основы безопасности жизнедеятельности)
- Педагогика
- Полиграфия
- Психология
- Салық
- Саясаттану
- Сақтандыру
- Сертификаттау, стандарттау
- Социология, Демография
- Спорт
- Статистика
- Тілтану, Филология
- Тарихи тұлғалар
- Тау-кен ісі
- Транспорт
- Туризм
- Физика
- Философия
- Халықаралық қатынастар
- Химия
- Экология, Қоршаған ортаны қорғау
- Экономика
- Экономикалық география
- Электротехника
- Қазақстан тарихы
- Қаржы
- Құрылыс
- Құқық, Криминалистика
- Әдебиет
- Өнер, музыка
- Өнеркәсіп, Өндіріс
Қазақ тілінде жазылған рефераттар, курстық жұмыстар, дипломдық жұмыстар бойынша біздің қор #1 болып табылады.

Ақпарат
Қосымша
Email: info@stud.kz