Оптикалық сәулелену



Электромагниттік толқындар шкаласы
Радиотолқындар: λ ~ 104 - 5 . 10-5 м.
Оптикалық сәулелену: 10 нм - 1 мм.
Рентгендік сәулелену: 10 нм - 100 нм.
Гамма сәулелену: < 0, 1 нм.

Оптикалық сәулелену
Оптикалық сәулелену немесе жарық деп 10 нм-ден 1 мм-ге дейінгі диапазонда орналасқан электромагниттік толқындар аталады (шектері шартты) . Оптикалық сәулелену: инфрақызыл (ИК), көрінетін және ультракүлгін (УФ) .
Инфрақызыл сәулелену - вакуумда толқын ұзындығы 1 мм- ден 770 нм-ге дейінгі шектерде жатқан қыздырылған денелер шығаратын электромагниттік сәулелену.
Көрінетін жарық - 770 нм-ден 380 нм-ге дейінгі вакуумдегі толқын ұзындығы бар электромагниттік сәулелену, ол адам көзінде көру сезімін тудыруы мүмкін.
Ультракүлгін сәулелену - 380-ден 10 нм дейінгі вакуумдағы толқын ұзындығы бар электромагниттік сәуле.

О п т и к а - жарық табиғатын, оның шығу заңдылықтарын, таралуын және затпен өзара әрекеттесуін зерттейтің физика бөлімі.
Жарық туралы ғылым үш бөлікке бөлініп қарастырылады:
- геометриялық ( сәулелік) оптика;
- толқындық оптика;
- кванттық оптика.

Магниттік емес ортадағы жарық жылдамдығы:
мұнда n - ортаның сыну көрсеткіші.
Монохроматты деп бірдей жиіліктегі жарық аталады.
Жарық толқынының ұзындығы:
λ = λo / n
λo - толқынның вакуумдегі ұзындығы;
λ - n сыну көрсеткіші бар ортадағы толқын ұзындығы.

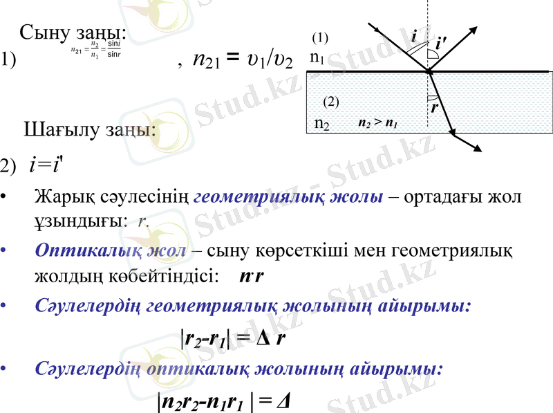
1) , n21 = υ1/υ2
2) i=i'
Жарық сәулесінің геометриялық жолы - ортадағы жол ұзындығы: r.
Оптикалық жол - сыну көрсеткіші мен геометриялық жолдың көбейтіндісі: n. r
Сәулелердің геометриялық жолының айырымы:
r2-r1 = Δ r
Сәулелердің оптикалық жолының айырымы:
n2r2-n1r1 = Δ
Сыну заңы:
Шағылу заңы:

Жарық интерференциясы
Интерференция - когерентті толқындардың қосылу құбылысы.
Когерентті деп аталатын толқындардың жиіліктері тең болады, ал фазаларының айырымы тұрақты немесе нөлге тең.
Когерентті толқындардың қосылуы толқын энергиясының кеңістікте қайта бөлінуімен қатар жүреді: толқындар бір нүктелерде бір - бірін өзара күшейтеді, екіншісінде-өзара әлсіретеді.

Интерференция (жалғасы 1)
Кеңістіктің кейбір нүктесіне екі когерентті көздерден сәулелер келеді :
Е1 = Е01соs(ωt kr1) = Е01соsφ1
Е2 = Е02соs(ωt kr2) = Е02соsφ2
Е02= Е012 + Е022 +2Е01Е02соsΔφ
Δφ = φ2 - φ1 = k r2 - r1 = 2π Δr / λ
Δφ - фазалар айырымы, Δr - сәулелер жолының айырымы.
М
S2
r1
r2
S1 ☼
☼
Э
Δr

Интерференция (жалғасы 2)
1) Егер: Δφ = 0, 2π, 4π, …. ., 2mπ, немесе
Δr = 2m(λ / 2) = mλ, мұнда m = 0, 1, 2, 3, …
онда: Е02= Е012 + Е022 +2Е01Е02
J = J1+J2+2√J1J2 > (J1 + J2)
интерференция кезіндегі
жарық интенсивтілігінің
максимум шарты
2) Егер: Δφ = π, 3π, 5π, …. ., (2m+1) π, немесе
Δr = (2m+1) λ / 2, мұнда m = 0, 1, 2, 3, …
онда: Е02= Е012 + Е022 - 2Е01Е02
J = J1 + J2 + 2√J1J2 < (J1 + J2)
жарық интерференциясындағы
минимум шарты
Е02= Е012 + Е022 +2Е01Е02соsΔφ,

Когерентті толқындарды алу
мұнда υ1 = c/n1, υ2 = с/n2
Максимум шарты:
= ± m0
.
М нүктесіндегі толқын фазаларының айырымы:

Екі когерентті көзден шыққан интерференция (Юнг саңылаулары)
(S2 - S1) . (S2 + S1) = 2xd, l>>d, сондықтан S2 + S1 2 l,
= xd/l
= S2 - S1.

Жазық-параллель пластинкадағы интерференция
Максимум шарты:
Минимум шарты:
немесе
(m = 0, 1, 2, 3, … - максимум немесе минимум реті)
немесе
(шағылған жарық)

Ньютон сақиналары
m-ші жарық сақинаның
радиусы rm =
m = 1, 2, 3, …
m-ші қара-қоңыр сақинаның
радиусы
rm =
;
m = 0, 1, 2, 3, …
(шағылған жарықтағы)
- Іс жүргізу
- Автоматтандыру, Техника
- Алғашқы әскери дайындық
- Астрономия
- Ауыл шаруашылығы
- Банк ісі
- Бизнесті бағалау
- Биология
- Бухгалтерлік іс
- Валеология
- Ветеринария
- География
- Геология, Геофизика, Геодезия
- Дін
- Ет, сүт, шарап өнімдері
- Жалпы тарих
- Жер кадастрі, Жылжымайтын мүлік
- Журналистика
- Информатика
- Кеден ісі
- Маркетинг
- Математика, Геометрия
- Медицина
- Мемлекеттік басқару
- Менеджмент
- Мұнай, Газ
- Мұрағат ісі
- Мәдениеттану
- ОБЖ (Основы безопасности жизнедеятельности)
- Педагогика
- Полиграфия
- Психология
- Салық
- Саясаттану
- Сақтандыру
- Сертификаттау, стандарттау
- Социология, Демография
- Спорт
- Статистика
- Тілтану, Филология
- Тарихи тұлғалар
- Тау-кен ісі
- Транспорт
- Туризм
- Физика
- Философия
- Халықаралық қатынастар
- Химия
- Экология, Қоршаған ортаны қорғау
- Экономика
- Экономикалық география
- Электротехника
- Қазақстан тарихы
- Қаржы
- Құрылыс
- Құқық, Криминалистика
- Әдебиет
- Өнер, музыка
- Өнеркәсіп, Өндіріс
Қазақ тілінде жазылған рефераттар, курстық жұмыстар, дипломдық жұмыстар бойынша біздің қор #1 болып табылады.

Ақпарат
Қосымша
Email: info@stud.kz