Радиотехникалық жүйелер


1) Ақпаратты беруге арналған радиотехникалық жүйелерге не кіретінін және радиотолқынның таралу реті қандай рөл атқаратынын сипаттаңыз
Радиотехникалық жүйелер радиотолқындар көмегімен ақпаратты шығаратын, тарататын немесе жойатын басқару және басқару инженерлік жүйелер класына жатады. Радио жүйенің айрықша ерекшеліктері: • радиосигналдың болуы (бір немесе бірнеше) ; • радиотолқындар таралатын орта; • антеннасына жететін радио толқындарын тиісті түрде өңдеу арқылы ақпаратты шығаратын қабылдағыш. Осы немесе басқа ақпаратты тасымалдайтын радиотолқындар радиосигнал деп аталады. Сонымен, радиожүйенің сипаттамалық белгісі - ақпарат тасымалдаушысы ретінде радиосигналды қолдану.
Кездесу бойынша RTS ақпараты. Ақпарат таратқыштан қабылдағышқа беріледі, ақпарат таратқышта пайда болады. RTS ақпаратты шығару. Бұған радиолокациялық қондырғы, қондырғының радионавигациясы кіреді, ақпарат радио таратқыш құрылғыда емес, радиотолқынның таралу процесінде пайда болады. Қолданылатын сигналдардың түрі бойынша үздіксіз беріліс болған кезде үздіксіз; радиолокациялық станциялардағы сияқты импульсті; цифрлық Қолданылатын сигналдардың түріне сәйкес. Осы негізде үздіксіз, импульстік және сандық радио жүйелер ажыратылады. Үздіксіз жүйелерде ақпарат үздіксіз, әдетте гармоникалық сигналдың параметрлерін (амплитудасы, жиілігі, фазасы) өзгерту арқылы көрсетіледі. Импульстік жүйелерде сигнал дегеніміз - бұл импульстардың (амплитудасы, жиілігі, фазасы, ұзақтығы) параметрлерін де, бүкіл тізбекті де (тізбектегі импульстардың саны, олардың арасындағы интервал) параметрлерін өзгерту арқылы ақпаратты тасымалдауға болатын радио импульстарының бірізділігі. Сандық жүйелерде берілген сигнал уақыт бойынша алдын-ала іріктеліп алынып, деңгейлік квантталады. Әр деңгей импульстардың кодтық тобына сәйкес келеді, олар тасымалдаушы толқын модуляциялайды. Сандық жүйелер ақпаратты өңдейтін және сақтайтын компьютерлермен оңай араласады, содан кейін дисплей құрылғысы шығарады
Хабарлама көзі кез келген нәрсе болуы мүмкін, мысалы, адамның сөйлеуі, сандық сақтау құралы. Хабарламаны электр сигналына түрлендірудің орнына кез-келген түрлендіргіш болуы мүмкін, мысалы, түрлендіргіш цифрлық сигналға, модулятор түсінетін сигналға. Модулятор модуляция операциясын орындайды. Модуляция - бұл басқа модуляциялық сигналдың әсерінен сигнал параметрлерінің өзгеруі. Әңгіме радиотолқындар туралы болғандықтан, біз үш параметрдің бірін (амплитудасы, жиілігі және фазасы) өлшейміз. Модуляция - бұл төмен жиілікті сигналды жоғары жиілікке түрлендіру процесі . . . Төмен жиілікті сигналды модуляцияны қолдана отырып жоғары жиілікке ауыстырған кезде, бізде шағын өлшемді антенналар жасауға мүмкіндік бар. Біз сигналды күшейткіштің көмегімен күшейтеміз. Содан кейін біз оны ауаға шығарамыз. Радио сигнал ғарышта таралады, онда оған әр түрлі шу мен бөгеттер әсер етеді. Қабылдағыш сигнал алды. Біз сигналды сүзіп, басқа бекеттерден қажет емес, бөгеуілдер мен сигналдарды алып тастауымыз керек. Сигналды одан әрі күшейтіңіз, өйткені ол әлсіреді. Осыдан кейін сигнал кері модуляция функциясы орындалатын демодуляторға түседі. Біз жоғары жиілікті гармоникалық сигналдың бір немесе бірнеше параметрлерін қарастырамыз, мысалы, амплитуда, осы параметрден ақпаратты шығарып алушыға жібереміз.
2) Ақпарат берудің радиотехникалық жүйелеріндегі жиілікті, толқын ұзындығын, тарату қашықтығын ескере отырып, радиотолқындарды сипаттаңыз.
Радиостанция антеннасы шығаратын электромагниттік тербелістерді радиотолқындар деп те атайды. Радиотолқындар дегеніміз - электромагниттік спектрдегі толқын ұзындығы инфрақызыл сәулеге қарағанда ұзағырақ болатын электромагниттік сәулелену. Радиотолқындардың сәйкесінше 1 миллиметрден 100 километрге дейінгі толқын ұзындығы және 3 кГц-тен 300 ГГц-ке дейінгі радиожиіліктің еселігі бар. Барлық басқа электромагниттік толқындар сияқты, радиотолқындар да жарық жылдамдығымен тарайды. Радиотолқынның ұзындығы деп радиостанцияның антеннасындағы токтың тербеліс кезеңінде электромагниттік өрістің энергиясы таралатын қашықтықты айтады. Токтың бір кезеңінде кеңістікте бір радио толқын пайда болады. Антеннадағы ток жиілігі неғұрлым жоғары болса, соғұрлым әр секунд ішінде бір-бірінен кейінгі радиотолқындар шығады. Радиостанцияның толқын ұзындығын білу үшін радиотолқындардың таралу жылдамдығы метрмен көрсетілген, оны антеннасындағы ток жиілігіне бөлу керек. Ал керісінше, радиостанцияның антеннасындағы токтың жиілігін білу үшін радио толқындарының таралу жылдамдығын осы радиостанцияның толқын ұзындығына бөлу керек. Электромагниттік толқынның ұзындығы оның вакуумдағы таралу жылдамдығымен тербеліс жиілігімен байланысты (жарық жылдамдығы) : f = c / λ мұндағы: f - жиілік, λ - толқын ұзындығы, s - жарық жылдамдығы, 3 км / сек-қа тең.
Қысқа толқындық радиотолқындар Жерге қатты сіңеді және оның беткі жағында нашар иіледі. Сондықтан ондай радиостанциялардан бірнеше ондаған шақырым қашықтықта олардың беткі толқындары әлсірейді. Бірақ ғарыштық толқындарды қабылдағыштар олардан бірнеше мың шақырым қашықтықта және тіпті Жердің қарама-қарсы нүктесінде анықтай алады.
Миллиметрлік толқындар Ұзындығы 1 мм-ден 1 см-ге дейінгі толқындарды миллиметрлік толқындар деп атайды. Олардың жиілігі 30-дан 300 ГГц-ге дейінгі диапазонда және өте жоғары деп аталады (EHF) . Мұндай толқындар радиолокацияда, ғарыштық байланыста, радиоастрономияда қолданылады. Тарату үшін қолданылатын радио толқындарының спектрі әдетте ультра қысқа, қысқа, орташа, ұзын және өте ұзын толқындарға бөлінеді. Ультра қысқа толқындар Ультра қысқа толқындарға сантиметр, дециметр және метрлік толқындар жатады. Ұзындығы 1 см-ден 10 см-ге дейінгі және жиілігі 3-тен 30 ГГц-ке дейінгі толқындар (ультра жоғары жиіліктегі ЖЖ) сантиметрлік толқындар деп аталады. Бұл диапазон спутниктік байланыс арналарында, Wi-Fi сымсыз компьютерлік желілерінде, радиолокациялық және радиобайланыс кезінде деректерді беру үшін қолданылады. Толқын ұзындығы 10 см-ден 1 м-ге дейінгі, 300-3000 МГц жиілігі бар толқындарды дециметр деп атайды, ал олардың жиілігі ультра жоғары жиіліктегі (UHF) . Олар радиобайланыс, теледидар, рация, ұялы телефон, микротолқынды пештерде қолданылады. Ұзындығы 1 м-ден 10 м-ге дейінгі толқындарды метрлік толқындар деп атайды. Көбінесе олар радиобайланыс, теледидар және радиобағдарламалар үшін қысқа қашықтыққа қолданылады. Қысқа толқындар Қысқа толқындар - 10-нан 100 м-ге дейінгі диапазондағы толқындар. Оларды декаметрлік толқындар деп атайды. Орташа толқындар Орташа немесе гектометриялық толқындар 100 м-ден 1 км-ге дейінгі аралықты қамтиды. Ұзын толқындар Ұзын немесе километрлік толқындар 1 км-ден 10 км-ге дейін жетеді. Қысқа, орташа және ұзақ толқындық радиотолқындар хабар тарату мен радио байланысында қолданылады. Қосымша толқындар Ұзындығы 10 км-ден асатын барлық радиотолқындар супер-ұзын деп аталады. Олар миериметрлік (толқын ұзындығы 10 км-ден 100 км-ге дейін), гекто-километрлік (100 км-ден 1000 км-ге дейінгі аралықта), мега-метрлік (1000 км-ден 1 км-ге дейін) және де-километрлік (1 км-ден 1 км-ге дейін) бөлінеді. Ультра ұзын радиотолқындар сүңгуір қайықтармен байланыс жасау үшін қолданылады. Десимиллиметрлік толқындар Десимилиметрлік толқындар туралы бөлек айту керек. Бұл ұзындығы 0, 1 мм-ден 1 мм-ге дейінгі толқындар деп саналады. Оларды субмиллиметр деп те атайды. Бұл электромагниттік сәулеленудің түрі, оның жиілік спектрі дециметрлік, сантиметрлік және миллиметрлік радиотолқындардың диапазонын қоса алғанда, инфрақызыл және микротолқынды сәулелену арасында орналасқан.
3) Радиотаратқыш құрылғының принципиалды схемасын салыңыз, ол қандай элементтерден тұрады. Сыртқы қоздыруы генератор сигналды физикалық түрде қалай іске қосылады сипаттаңыз.
Телекоммуникациядағы жоғары жиілікті тербелістерді құруға, күшейтуге және басқаруға арналған құрылғылар "радиотаратқыш құрылғылар" немесе қысқаша "таратқыштар" деп аталады [1-3] . Таратқыштарда сыртқы қозуы бар генераторлар (ГВВ) әртүрлі функцияларды орындайды (қуатты күшейту, жиілікті көбейту, модуляция және т. б. ) . Қуатты күшейту функциясы орындалған жағдайда сыртқы қозуы бар генератор қуат күшейткіші (ақыл) деп те аталады .
Таратқыштың негізгі элементтерінің бірі - сыртқы қозуы бар генератор (ГВВ) - тұрақты ток көзінің энергиясын жоғары жиілікті ток энергиясына түрлендіретін құрылғы. ал генератор шығысындағы жиілік оның кірісіне қолданылатын тербеліс жиілігімен анықталады. GWW жүктемесі резонансты және апериодты болуы мүмкін. Қазіргі заманғы радио таратқыштарда ГВВ күшейткіш құралы ретінде электровакуумдық шамдар, биполярлы және далалық транзисторлар, Ганн диодтары, көшкін-аралық диодтар (ЛПД), магнетрондар және т. б. пайдаланылады.
Транзистор арқылы өтетін токтың пішіні базаға қолданылатын кернеу кернеуінің мәнімен анықталады (кернеу бөлгіш R1, R2), қоздыру кернеуінің ауытқуының амплитудасы Uin және Ep кернеуінің мәні.
Транзистор арқылы өтетін токтың пішіні базаға қолданылатын ығысу кернеуінің шамасымен (R1, R2 кернеу бөлгіші), қоздыру кернеуінің тербеліс амплитудасы Uвх және қуат көзінің кернеуі EP шамасымен анықталады.
ГВВ жұмыс режимдерінің екі класы бар: бірінші ретті режим және екінші ретті режим. Бірінші типтегі режимде транзистор арқылы айнымалы ток тербелістердің бүкіл кезеңінде өтеді (күшейткіштерде бұл режим "А"класына жатады) . Екінші типтегі режимде транзистор арқылы ток импульстар түрінде өтеді. Мұнда режимдердің үш класы бөлінеді: "В" класы- транзистор арқылы ток қозу кернеуінің жартылай циклі кезінде өтеді; "С" класы - ток жартылай циклден аз уақыт ішінде өтеді; "D" класы - ток тікбұрышты импульстар тізбегі түрінде өтеді.
4) Генератордың жұмыс режимін бірінші типтегі тербелістермен сипаттаңыз, ығысу тогының қандай рөл атқаратынын сипаттаңыз
Қажетті режимдер класы транзистордың жұмыс нүктесінің сәйкес параметрімен қамтамасыз етіледі. Қоздыру кернеуі сыртқы генератордан транзистордың негізіне беріледі: Ube =Ub cosωt (1. 1) Осы кернеудің әсерінен транзистордың коллекторлық тізбегінде ток пайда болады: iк = Iк0 + Iкm cosωt Егер тербелмелі контур қозу жиілігімен резонансқа келтірілген болса, онда оның айнымалы ток компонентінде үлкен және таза белсенді кедергісі Re болады. Айнымалы ток компоненті тізбектегі кернеудің төмендеуін тудырады: Uк = IкmRэ cosωt =Uкm cosωt Транзистордың күшейткіш қасиеттеріне байланысты жүктемедегі тербеліс күші негізге берілген қуаттан үлкен болады. Яғни, CҚГ мәні бойынша күшейткіш болып табылады. Тізбек арқылы өтетін тұрақты ток оған өте аз кернеу жасайды. Демек, біз e0 = Ep және қуат көзі қуат тұтынады деп есептей аламыз: P0 = Iк0Eп Бұл қуат жеткізілген деп аталады. Мұның бәрі транзисторға жылу түрінде шығарылады. Өзгерістің нәтижесінде транзистордағы кернеу де eкmin = Ep −Uк-тен өзгереді eкmax = Ep +Uк. Тізбектегі кернеудің амплитудасы Эп шамасына жақын мәнге жетуі мүмкін. Осылайша, транзистор коллекторындағы кернеудің лездік мәні 0-ден 2Ep шегінде өзгеруі мүмкін. Бұл транзисторды таңдау кезінде ескерілуі керек. Тізбектен өтетін iк ток пен резонанс кезінде тізбекте жасалған айнымалы Uк кернеуі фазаға сәйкес келгендіктен, тізбекке белсенді қуат шығады:P= 1/2ik*Uk
5) Генератордың жұмыс режимін екінші типтегі тербелістермен сипаттаңыз, белсенді активтык элементтегі электрон жолы (инжекция) не екенін сипаттаңыз
Шығару тізбегіндегі ток кіріс тербеліс периодының тек бір бөлігін ғана қозғайтын белсенді элементтердің жұмыс режимдері екінші типтегі тербеліс режиміне біріктірілген. Бұл режимді іске асыру үшін жұмыс нүктесі транзистордың өткізу сипаттамасының төменгі бөлігінде орнатылады. Сонымен, екінші типтегі тербелістер кезінде транзистордың шығыс тогы импульстің периодты тізбегіне ие болады, оның ұзақтығы мен амплитудасы E / коллекторлық токтың кернеуіне байланысты ығысу кернеуіне байланысты. Бұл импульстар косинус деп аталады және олар екі негізгі параметрмен сипатталады: импульстік амплитудасы Ik. max және кесу бұрышы отс. Кіріс сигналы жоғарғы иіліске жеткенде, белсенді элементтердің өту сипаттамасы қанықтылыққа ауысады, ал косинус импульсінің жоғарғы жағы, сөзсіз, кесіліп қалады. Бұл жағдайда белсенді элементтердің жұмыс режимі кілт деп аталады.
Тетта кесу бұрышы ωt өлшемді ток импульсінің ұзақтығының жартысы деп аталады (градуспен немесе радианмен) . Θ мәніне байланысты, кейде белсенді элементтің жұмыс режимдері келесі белгілерді қолдана отырып бөлінеді: A, AB, B, C және D. А - бұл бірінші типтегі немесе үзіліссіз тербеліс режимі. АВ, В және С режимдері екінші типтегі тербеліс режиміне сілтеме жасайды және жұмысының импульстік режимдерін белгілейді. D - кілт режимі.
А режимімен салыстырғанда импульстік режимдер, шығыс токтың тұрақты компонентінің мәндері анағұрлым төмен болғандықтан, энергетикалық тұрғыдан тиімдірек. Ажырату режиміндегі жоғары тиімділік СҚГ-ді радио таратқыш құрылғылардың негізгі күшейткіш сатысына айналдырады.
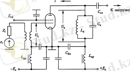
- Лампалық СҚГ жұмысының ерекшеліктерін сипаттаңыз және сигнал қалыптастыру кезінде токтың физикалық параметрін қандай элемент өзгертетінін сипаттаңыз(6- 7 жауаптары бірге)
![]()
Шам ГВВ типтік схемасы (сурет . 5. 1) құрамында: электровакуумдық аспап - тетрод; шығу электр тізбегі - параллель тербелмелі контур; кіріс электр тізбегі - жоғары жиілікті трансформатор; анодтың, басқарушы және экрандық торлардың қоректену тізбегі.
Онда келесі электр тізбектері бар: анод тізбегі: анодты қоректендіру көзі, тербелмелі контур LC, анод - лампаның катодты бөлімі, жалғаушы сымдар; тордың басқару схемасы: кернеу кернеуінің кернеу көзі, UC айнымалы кернеу көзі, секция торы - шамдар катоды және қосылатын сымдар; катодты жіп тізбегі: жіптің кернеу көзі, жіп және қосылыс сымдар. Сыртқы қоздырумен генератор тізбегіндегі физикалық процестер келесідей жүреді. Қарастырайық: жіп тәрізді катодтың кернеуі қазірдің өзінде қосулы, катод жанып, электронды ағын шығарады, кернеудің кернеуі EC шамның анодтық-тор сипаттамасында жұмыс нүктесінің бастапқы орнын белгілейтін кіріс торының тізбегінде қосылады. Осыдан кейін EA анодты қуат көзінің кернеуі қосылады. Күшейту керек жоғары жиілікті кернеу шамның кіріс тізбегіне түседі. Бұл кернеу қоздыру кернеуі деп аталады. Талдауды жеңілдету үшін косинус деп болжанады. Айнымалы қоздыру кернеуінің әсерінен анод тізбегіндегі ток өзгереді Шам инерциясыз белсенді элемент болып табылады. Қозу гармоникалық кернеу болып табылады. Шектеу режимі де қолданылады. Барлығы транзисторға ұқсас.
![]()
![]()
![]()
![]()
g - сетка:
1 - управляющая;
2 - экранная.
Рис1. Проходная и входная характеристики лампы
7) Транзисторлық СҚГ жұмысының ерекшеліктерін сипаттаңыз, қандай элементтерге ток берілетінін және олардың қайсысы ақпараттық (модулирующим) екенін сипаттаңыз
HBV-де транзисторды схемалар бойынша қосуға болады: жалпы эмитентпен (OE), жалпы базамен (OB) және жалпы коллектормен (OK) . Радио тарату құрылғыларында ОЭ бар схема жиі қолданылады, өйткені ол бір уақытта ток пен кернеуді күшейтуді қамтамасыз етеді және ең үлкен қуат алуды жүзеге асырады. С тізбектерінде ОЭ бар тізбектерге қарағанда қуат бойынша күшейту аз, бірақ орнықтылығы жоғары. ГВВ-дағы ОК с схемасы кернеудің төмен болуына байланысты сирек қолданылады.
Бұл схемадағы тербелістерді күшейту процесі келесідей. Коллектордың қуат көзі EK қосылған кезде шығыс тізбегінде әлсіз бастапқы ток жүреді, оны коллектордың кері тогы деп атайды және IKE0 деп белгілейді. Жалпы эмитенті бар тізбек үшін IKE0 кері коллектор тогы 2. 5 суретте көрсетілгендей нөлдік базалық токпен анықталады. Коллектордың кері тогы тізбек арқылы өтеді: + EK, LC тізбегі, коллектор - база - транзисторлық эмитент, -EK. Коллектордың кері тогының мәні азшылықтың заряд тасымалдаушыларының концентрациясымен анықталады, сондықтан коллектордың кері тогын көптеген жағдайларда елемеуге болады. Жұмыс нүктесін бастапқы орнына қою үшін транзистордың кіріс тізбегіне тұрақты кернеу EBE кернеуі қосылады. Осылайша, бастапқы режимде транзистордың ауысуларына екі тұрақты кернеу қолданылады: EEE және EK қуат көзі. Бұл жағдайда транзистордың тізбектерінде тек тікелей токтар жүреді. Айнымалы қоздыру кернеуі қосылған кезде кіріс тізбегінде тізбек арқылы өтетін кіріс токтың ауыспалы компоненті пайда болады: қоздыру кернеу көзінен (1-нүкте, 2. 4-сурет), база эмитент болып табылады, қозу көзіне дейін (2-нүкте) . Транзистор токпен басқарылатын электронды құрылғы екені белгілі. Бұл дегеніміз, UEB эмитенттік қосылысындағы кернеудің кішігірім шектерде өзгеруі IB кірісінде, демек IK токтарында айтарлықтай өзгерісті тудырады. IK коллекторлық токтың айнымалы компоненті шығыс тізбегінде ағады: коллектор - эмитент, EK қоректендіру көзі арқылы (SBL арқылы), LC тізбегі, коллектор. Схемада коллекторлық токтың айнымалы компоненті кернеудің айнымалы төмендеуін тудырады, оның мәні кіріс кезінде үлкен болады. Осылайша, транзисторлық генераторда сыртқы қозуы бар, тербелістерді токтағы, кернеудегі, демек қуаттағы күшейту жүзеге асырылады.
8) Қуатты қосу қажеттілігі және оған қойылатын талаптар туралы жазыңыз ақпаратты берудің физикалық процесін ескере отырып(8-9 жауаптары бірге)
Бір генератор шамы қажетті қуатты қамтамасыз етпейтін жағдайларда, жалпы жүктемеде жұмыс істейтін бірнеше шамдар қолданылады (1. 10 қараңыз) . Алайда, шамдардың параметрлерінің таралуына және олардың қозуының сәйкестілігін қамтамасыз етудің қиындығына байланысты таратқыштың шығуындағы қуат шамдар санына пропорционалды емес артады. Сонымен қатар, шамдар санының артуымен таратқыштың сенімділігі нашарлайды, өйткені паразиттік өзін-өзі қоздырумен күресу қиынға соғады, ақаулардың пайда болу ықтималдығы жоғарылайды және т. с. с. Қажетті қуатты алу үшін бірнеше AE ортақ жүктеме үшін бірге қолданылады. AE-дің бірлескен жұмысын жүзеге асырудың қарапайым тәсілдері - олардың параллель және итеріп-тартқышқа ауысуы. Белгілі бір шарттар орындалған кезде жүктемедегі қуат әрбір АЭ шығыс тізбегінде пайда болған қуаттың қосындысына тең болады, негізгілері: 1 - күшейткіш құрылғылардың бірінің істен шығуы істен шығуы мүмкін басқа құрылғылар. Егер біреу істен шықса, жүктемедегі кернеу екі есе азаяды, бұл қалған күшейткіштің жүктеме кедергісін екі есеге азайтуға тең. Генератор шекаралық режимнен төмен кернеуге ауысады. Шығу электродында бөлінетін қуат артады; ол қызып кетуі және күйіп кетуі мүмкін; 2 - паразиттік реактивтіліктің көбеюіне және тізбектің асқынуына байланысты паразиттік ұрпаққа төзімділіктің төмендігі; 3 - күшейткіш құрылғылардың олардың параметрлерінің шашырауына байланысты біркелкі таралмауы жалпы жүктеме арқылы байланыс арқылы күшейеді. Осыған байланысты жоғары қуат алу үшін үш негізгі әдіс қолданылады: жалпы тізбектегі блоктық жүйенің қуаттарын қосу; көпірді қосу; кеңістіктегі қуаттарды қосу («ауада») . Қуатты қосу тізбектері келесі талаптарға сай болуы керек: 1- әрбір генератор жүктемеге номиналды қуатты жеткізетін етіп жүктемеге сәйкес келуі керек; 2 - жүктемеде бөлінген жалпы қуат жеке генераторлардың номиналды қуаттарының қосындысына тең болуы керек
; 3 - жинақтау құрылғысының кірістері өзара тәуелді болуы керек; 4 - бір генераторда ақаулық орын алғанда, жүктемедегі қуат бір генератордың қуатының мәнінен көп кемімеуі керек.
9) Қуатты қосу турлерірде физикалық процесінде қандай артықшылықтар мен кемшіліктер бар екенін сипаттаңыз
Жалпы тізбектегі қуаттарды қосу. Бұл жағдайда таратқыштың терминалдық кезеңі бір жалпы қоздырғыштан фазада қозғалған, бір типтегі бірнеше блок түрінде орындалады.
Бұл тізбектің артықшылығы жеке қондырғыларды бүкіл таратқыштың жұмысын тоқтатпай қосу және өшіру мүмкіндігі, тізбектің жетіспеушілігі - қондырғылар арасындағы жалпы жүктеме тізбегі арқылы өзара байланыс, бұл таратқышты баптауды едәуір қиындатады, әсіресе HF-де. Сондықтан схема қуатты DV және SV таратқыштарында қолданылады, онда жылдам толқынның өзгеруі қажет емес.
Кеңістіктегі қуаттың қосылуы. Кеңістіктегі қуаттарды қосу әдісі берілген бағытта таратқыш антеннасы тудыратын электромагниттік өрістің беріктігін арттыру қажет болған жағдайда қолданылады. Антенналар жалпы режим ағымымен жұмыс істейді. Кеңістікте жалпы бағыттық заңдылық қалыптасады, осылайша қабылдау орнында антенналар тудыратын электромагниттік өрістер қосылады және алынған өріс кернеулігі жеке таратқыштардың жалпы қуатына сәйкес келеді.
Көпірлік қуаттарды қосу Көпірге қуат қосу генераторлық қондырғылардың тәуелсіз жұмысын қамтамасыз етеді. Ең қарапайым көпір қосу схемасы күріш. 1. 32. Көпірдің иықтары екі бірдей реактивті X1 = X2 реакцияларымен, мысалы, C1 және C2 сыйымдылықтарымен және екі бірдей белсенді кедергілермен rn = rb құрайды. Rn кедергісі пайдалы, бұл жүктеме кедергісі (антенналық қоректендіргіштің кіріс кедергісі), ал кедергісі rb - балласт. G1 және G2 жоғары жиілікті генератор қондырғылары көпірдің диагоналіне енгізілген. Өздеріңіз білетіндей, көпірдің тепе-теңдігімен оның диагональдары арасында байланыс болмайды, сондықтан бір генератордың жұмыс режимі екіншісінде болатын жағдайға байланысты емес: ол қосулы ма, қысқа тұйықталған ба және т. б.
... жалғасы- Іс жүргізу
- Автоматтандыру, Техника
- Алғашқы әскери дайындық
- Астрономия
- Ауыл шаруашылығы
- Банк ісі
- Бизнесті бағалау
- Биология
- Бухгалтерлік іс
- Валеология
- Ветеринария
- География
- Геология, Геофизика, Геодезия
- Дін
- Ет, сүт, шарап өнімдері
- Жалпы тарих
- Жер кадастрі, Жылжымайтын мүлік
- Журналистика
- Информатика
- Кеден ісі
- Маркетинг
- Математика, Геометрия
- Медицина
- Мемлекеттік басқару
- Менеджмент
- Мұнай, Газ
- Мұрағат ісі
- Мәдениеттану
- ОБЖ (Основы безопасности жизнедеятельности)
- Педагогика
- Полиграфия
- Психология
- Салық
- Саясаттану
- Сақтандыру
- Сертификаттау, стандарттау
- Социология, Демография
- Спорт
- Статистика
- Тілтану, Филология
- Тарихи тұлғалар
- Тау-кен ісі
- Транспорт
- Туризм
- Физика
- Философия
- Халықаралық қатынастар
- Химия
- Экология, Қоршаған ортаны қорғау
- Экономика
- Экономикалық география
- Электротехника
- Қазақстан тарихы
- Қаржы
- Құрылыс
- Құқық, Криминалистика
- Әдебиет
- Өнер, музыка
- Өнеркәсіп, Өндіріс
Қазақ тілінде жазылған рефераттар, курстық жұмыстар, дипломдық жұмыстар бойынша біздің қор #1 болып табылады.

Ақпарат
Қосымша
Email: info@stud.kz