Төмен қуатты бір фазалы түзеткіштер


№3 зертханалық жұмыс. Төмен қуатты бір фазалы түзеткіштер
Мақсаты:
1. Жартылай толқындар мен жартылай толқындар түзеткіштерінің схемаларындағы процестерді талдау.
2. Түзеткіш тізбегіндегі трансформатордың жұмысын зерттеу.
3. Түзеткіш диодты көпір тізбегіндегі процестерді талдау.
4. Көпірдегі және жартылай толқындық түзеткіштердегі диодтар бойынша максималды кернеуді салыстыру.
5. Көпірдегі және жарты толқындық түзеткіштегі шығу кернеуінің жиілігін салыстыру.
Қысқаша теориялық ақпарат
Түзеткіш - ауыспалы ток көзінің энергиясын тікелей токқа түрлендіруге арналған құрылғы. Тұтынушымен схемалар
Жүктемесі бірнеше жүз ваттқа дейін, олар төмен қуатты түзеткіштерге жатады. Мұндай түзеткіштер ақпаратты басқару, реттеу, өңдеу және көрсету мәселелерін шешетін әртүрлі құрылғыларға тұрақты ток беру үшін арналған. Көрсетілген жүктеме қуатында айнымалы ток энергиясын тұрақты токқа түрлендіру мәселесі бір фазалы айнымалы ток желісімен жұмыс жасайтын бір фазалы түзеткіштер көмегімен шешіледі. Бір фазалы түзеткіші бар электр энергиясын түрлендіру жүйесінің блок-схемасы 3. 1 суретте көрсетілген. Бұл тізбек - бұл электрмен жабдықтаудың төмен тізбегі.
Выпрямитель
U1 Трансфор- U2 Диодная матор схема
+
Ud
-
Сглажива- +
Стабилиза- +
ющий фильтр
Udф
-
тор напря- Udн Нагрузка
жения
-
3. 1 сурет - Бір фазалы түзеткішпен электр энергиясын түрлендірудің құрылымдық диаграммасы
Мұндай схеманың негізі белгілі бір тізбекте қосылған бір немесе бірнеше диодтардағы түзеткіш болып табылады. Трансформатордың функциясы қажетті тұрақты кернеуді алу үшін U1 берілген бастапқы кернеуде U2 қайталама кернеуді арттыру немесе төмендету болып табылады.
Ректификация принципі диодты тізбекті Uip бірполярлы жарты толқындық кернеудің U2 биполярлы синусоидалы кернеуінің қисық сызығынан қолдануға негізделген. Кернеу Ud түзеткіштің түзетілген кернеу қисығын сипаттайды. Оның тұрақты компоненті түзетілген кернеудің орташа мәнін анықтайды.
Қарапайым түзеткіш - бұл бір фазалы жартылай толқынды бір түзеткіш тізбек (3. 2-сурет) .
3. 4 сурет - Орта нүктесі бар жарты толқындық түзеткіш тізбек
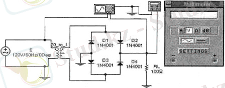
3. 6 сурет - Көпір түзеткішінің диаграммасы
Тәжірибе нәтижелері
Тәжірибе 1. Жарты толқынды түзеткіштің кіріс және шығыс кернеуін зерттеу.
а) толқын пішіні
Максималды кіріс кернеуі Umвх=79, 5099
Максималды шығу кернеуі Umвых=74, 5778V
b) шығу сигналының периоды T = 90. 5019 c
шығыс сигналдың жиілігі: f =0. 011049 Гц
c) есептеу максималды кері диодтың кернеуі: өлшеу Umax =24, 00V
г) түрлендіру коэффициенті k = Umвх/Umвых=0, 9379
г) Тұрақты компонент шығу кернеуі:
өлшеу Ud =48, 00V
2-тәжірибе. Трансформатордың ортаңғы нүктесімен екі жарты периодты түзеткіштің кіріс және шығыс кернеуін зерттеу.
а) толқын пішіні
Максималды кіріс кернеуі Umвх=29. 8898V
Максималды шығу кернеуі Umвых=23. 0021V
b) шығу сигналының периоды T =251. 8301s
шығыс сигналдың жиілігі: f =0. 0397Гц
c) есептеу максималды кері диодтың кернеуі: өлшеу Umax =22. 96V
г) түрлендіру коэффициенті k = Umвх/Umвых=0, 7695
г) Тұрақты компонент шығу кернеуі:
өлшеу Ud =45. 92V
3-тәжірибе . Көпір түзеткішінің кіріс және шығыс кернеулерін зерттеу.
а) толқын пішіні
Максималды кіріс кернеуі Umвх=162. 4401V
Максималды шығу кернеуі Umвых=101. 4915V
b) шығу сигналының периоды T = 126. 8469 s
шығыс сигналдың жиілігі: f =7. 883 гц
c) есептеу максималды кері диодтың кернеуі: өлшеу Umax =21, 74V
г) түрлендіру коэффициенті k = Umвх/Umвых=0. 62479
г) Тұрақты компонент шығу кернеуі:
өлшеу Ud =43. 48V
Қорытынды:
Турлендіргіш техника, электр қуатын түрлендіргіш - электр техникасының электр қуатын түрлендіру тәсілдері мен техникалық құралдарын жасаумен айналысатын саласы; түрлендіргіш құрылғылар жиынтығы. Төмен қуатты бір фазалы түзеткіштер жыйнап жұмыс принціпін зерттедік.
Мен бұл зертханалық жұмыста Блок-схеманың көмегімен түзеткіштің жұмыс принципін түсіндім, бір фазалы бір жарым толқындық түзеткіште түзетудің принципімен таныстым. Жарты толқын түзеткіш пен жарты толқындық түзеткіштің айырмашылығы мен орташа түзетілген кернеу қалай анықталатынын білдім.
... жалғасы- Іс жүргізу
- Автоматтандыру, Техника
- Алғашқы әскери дайындық
- Астрономия
- Ауыл шаруашылығы
- Банк ісі
- Бизнесті бағалау
- Биология
- Бухгалтерлік іс
- Валеология
- Ветеринария
- География
- Геология, Геофизика, Геодезия
- Дін
- Ет, сүт, шарап өнімдері
- Жалпы тарих
- Жер кадастрі, Жылжымайтын мүлік
- Журналистика
- Информатика
- Кеден ісі
- Маркетинг
- Математика, Геометрия
- Медицина
- Мемлекеттік басқару
- Менеджмент
- Мұнай, Газ
- Мұрағат ісі
- Мәдениеттану
- ОБЖ (Основы безопасности жизнедеятельности)
- Педагогика
- Полиграфия
- Психология
- Салық
- Саясаттану
- Сақтандыру
- Сертификаттау, стандарттау
- Социология, Демография
- Спорт
- Статистика
- Тілтану, Филология
- Тарихи тұлғалар
- Тау-кен ісі
- Транспорт
- Туризм
- Физика
- Философия
- Халықаралық қатынастар
- Химия
- Экология, Қоршаған ортаны қорғау
- Экономика
- Экономикалық география
- Электротехника
- Қазақстан тарихы
- Қаржы
- Құрылыс
- Құқық, Криминалистика
- Әдебиет
- Өнер, музыка
- Өнеркәсіп, Өндіріс
Қазақ тілінде жазылған рефераттар, курстық жұмыстар, дипломдық жұмыстар бойынша біздің қор #1 болып табылады.

Ақпарат
Қосымша
Email: info@stud.kz