Электрлік тербелістер генераторы

 
    
Тақырыбы: Электрлік тербелістер генераторы
Мазмұны
- Электрлік тербелістер генераторы . . . 3
- Интегралды логикалық элементтердегі күтуші мультивибраторлар (КМБ) . . . 4
- ЖМБ-интегралды логикалық элементте . . . 6
- Синусоидалы тербелістер генераторлары . . . 9
- Синусоидалы генераторлар жайында негізгі мәліметтер . . . 9
  Электрлік тербелістер генераторы.
 
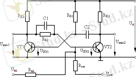
Тік бұрышты сигналдар генераторы импульсті құрылғыларда қолданылады, өйткені тікбұрышты сигналдардың функционалдық спектрі өте кең, яығни құрамында түрлі жиіліктердің гармоникалық құрамалары бар.
Тікбұрышты сигналдар генераторы мультивибратор деп аталад. Егер гармоникалық тербелістер генераторында өзін-өзі қоздыру шарты нақты бір жиілікте орындалса, онда мультивибраторда өзін-өзі қоздыру шарты бірден бірнеше (көптеген) жиілікте орындалады.
 Мультивибратор тұрақты күйде бола алмайды. Егер қандай-да бір себептермен Е1 транзисторы ашылып кетсе, онда оның коллекторлық тізбегінде тоқ ағады, осы транзистордың коллектордағы U
 
  k1
 
 кернеуі төмендейді де, Е1 коллекторындағы кернеудің теріс құрамасы
  U
 
  k1
 
 С1 конденсаторы арқылы Т2 транзисторының базасына беріледі, бұл оның жабылуына және оның коллекторлы тізбегіндегі I
 
  k2
 
 тоқтың төмендеуіне және С2 зарядталу нәтижесінде Ізар2 азаяды, бұл Uкір2-нің азаюына әкеліп соғады немесе Uкір2=Uтаб2 болғанда, Э2 жабық, U шығады және «+» U жоғарлайды.
 U
 
  k1
 
 С1 конденсаторы арқылы Т2 транзисторының базасына беріледі, бұл оның жабылуына және оның коллекторлы тізбегіндегі I
 
  k2
 
 тоқтың төмендеуіне және С2 зарядталу нәтижесінде Ізар2 азаяды, бұл Uкір2-нің азаюына әкеліп соғады немесе Uкір2=Uтаб2 болғанда, Э2 жабық, U шығады және «+» U жоғарлайды.
τ р = С*R б ; t р = 0. 7 * С * R б ; T = 2 * t р , f = 1/T;
τ ф = С * R k ; t ф = 2. 2 * τ ф ; R б = 20 Ком; R k = 2 Ком; f = f(t 0 ) .
t 0 өскен сайын R бэ кедергісі төмендейді, R б - азаяды,, τ р - өседі.
 
 
R б әлсіз болған сайын шунтирлеу де әлсірейді. . R б = 20 КОм. f тұрақтылығын жоғарлату үшін түрлі сұлбатехникалық тәсілдер қолданылады:
- Rк= Rк1+ Rк11, Rкшамасының төмендеуі С и Rб . көрсеткіштерінің өсуіне әкеліп соғады.
- База тізбегіне өткізу бағытында емес диод қосылады.
Сұлба екі квазитепе тең күйде болуы мүмкін біреуінде Э1- ашық, Э2 - жабық, екіншісінде керісінше.
 
Интегралды логикалық элементтердегі күтуші мультивибраторлар (КМБ)
Күтуші сұлбасы төмендегі суретте көрсетілген. Басқарушы импульс Э1 элементінің Uзап кірісіне беріледі. Қалыптасқан импульс Э1 және Э2 (Uшығ1 және Uшығ2) шығыстарынан алынады. Мұнда логикалық элементтер ретінде ЖӘНЕ - ЕМЕС функциясын орындайтын ттп сұлбалары қолданылады.
 
Бастапқы күйде Uзап=Е (яғни кірісті бірлік сигнал орнайды), RR резисторындағы кернеудің төмендеуіне тең болатын Uкір2 кіріс кернеуі Э2-кіріс тогынан төмен,
 
сондай-ақ Uкір2 кернеуі Uтаб кернеуіненкем сондықтан Э2-жабық Uшығ=Е1(1), Э1 ашық (екі кірісінде бірлік сигнал орнайды) және Uшығ2=Е0(0) .
Іске қосу және тіркелу . Т моментінде кіріс элементіне Э1 қысқа іске қосылатын импульс Uі. қ. =Е0 түседі деп алсақ, онда процестің жүру кезінде Э1 кірісінде 0 сигналы жүреді, нәтижесінде Э1 элементі жабылады, оның шығысында кернеудің тура түсуі пайда болады, ал ол конденсарор С арқылы Э2 элементінің кірісінде беріледі. Мұның соңғысы мынаған келіп тіреледі: оның кірісінде кернеу Е0 (0сигналы) -на тең болады, осы деңгей арқылы кернеу Э1 элементінің жабық қалпына келіп тіреледі, осыдан кейін іске қосылған импульстің жұмысы аяқталуы жүзеге асады. Сондықтан іске қосылған импульстің t моментінің берілуі сұлбада тіркелуіне әкеліп соғады және осы арқылы элементтердің шығысында тіркелген кернеу секірісінің пайда болуына ұласады.
Э2 элементінің тіркелу қажеттілігіне мынау қажет:
U вх2(t’) = U вх2мин ≈ U вх2мин + ∆U1 > U пор ,
мұнда,
U1 - Э1 шығысындағы және Э2 кірісіндегі кернеудің түсуі;
Uтаб - Э2 элементінің қосылу кернеуінің деңгей табалдырығы.
Э2 элементінің кірісіндегі түсу мағынасы
∆U1 ≈ RE1/(R+Rвых1),
мұнда,
Rшығ1 - Э1 шығыс кедергісі.
ЖМБ-интегралды логикалық элементте.
Дифференциалды уақытберетін құлпы күтуші мультибибратор нұсқасын қарастырайық, мұнда импульстің қалыптасуы қоректендіруші токтың Еп қайнаркөзі мен конденсатордың С зарядталу процесінде жүреді.
 
Бастапқы қалыпта Э2 элементі ашық та, ал Э1 элементі жабық, екі кірісте де жоғары кернеу берілген (сигнал 1), ал О сигналы Э2-нің шығысынан Э1-дің кірісіне берілген; Э1-дің шығысында Uшығ1 кернеуі жоғары, ал Uс кернеуі 0-ге жақын.
Іске қосу және лақтырылу. t моменетіне Э2-нің кірісіне жасырынды импульс іске қосылуы пайда болады және Э2 элементінің қалпы 0-дан 1-ге озгереді. Э2 шығыс сигналы Э1 кірісіне түседі және ол, 0 қалпына қосылады; Э1-дің шығысында пайда болған жасырын кернеу түсуі Э2-нің кірісіне конденсатор С арқылы беріледі және импульстің іске қосылу кезінде Э2 элементі 1 қалпін сақтайды. Іске қосылу нәтижесінде лақтырылу пайда болды яғни, Э1 элементі ашық, ал Э2 элементі жабық.
T=C(R//R1кір2) мұнда, R1кір2-Э2 элементінің жабық кіріс кедергісі; R1кір=R6 бұдан, Uкір2 max 4-сурет сұлбасынан анықталады, яғни Uкір2 max= Еп жуық шамамен, яғни, tu=[CRR, /(R+R) ] ln [(En-Unop2) ] .
Дискретті компоненттердегі күтуші мультивибратор.
Дискретті компоненттердегі ЖМБ жай сұлбасы транзисторлы кілт инвенторларына бұл схема интегралды логикалық элементтеріндегі сұлбаға аналогты болып келеді, мұның ролін Е1 және Е2 транзисторларындағы инвенторлар орындайды. Жұмыс принципі уақытша диаграммамен (5-сурет) көрсетіледі.
Бастапқы тұрақты қалыпта Т2 транзисторы ашық және қанақты, ал Т1 транзисторы жабық. Бұл режимнің қозғалуы сұлба параметрінің таңдалуымен қамтамасыз етіледі.
Т2-нің қанығуына мына теңсіздіктің орындалуы қажет.
 ,
 ,
яғни
 
Егер Есм=Ек тең болса, шарт бойынша былай болады:
 
Т1 транзисторының жабылу шарты дискретті компоненттердегі симметриялық триггер сияқты болады, яғни,
 
Коллектордағы аз кернеулерімен және қанықты транзистор бвзвсында қамтамасыз етілде, яғни, соңғы эквипотенциал нүкте деп санады. Егер мұндай болмаса, онда
 
бұдан қанығу шартын табамыз:
 
Іске қосу және квазитепе-теңдік қалпы. Сұлба оның сыртқы іске қосылу импульсі лақтырылуды және квазитепе теңдік қалпын шақырмайынша бастапқы қалпынде қала береді. Іске қосушы күтуші мултивибратордың әдісі және сұлбасы бөлек триггердің іске қосылуының әдісіне және сұлбасына аналогты болады.
Мултивибратордың іске қосылу кезінде өзгермелі көшкін тәрізді процесс пайда болады, бұл Т 2 транзисторының аяқталуы мен Т 1 транзисторының ащылуы және қанығуына алып келеді. Бұл процесс тұра триггер сияқты; 5-суреттегі сияқты фронтардың соңғы ұзындығы қарастырылмайды.
Нәтижесінде Мултивибратордың квазитепе-теңдік кезіндегі Т 1 базасындағы U б1 кернеуі тұрақты болады: U б1> 0, ал кернеу Т 1 коллекторында U к1з деңгейден секіріспен Uк1н=0-ге дейін өзгереді.
Егер С2 сиымдылығын өте үлкен деп алсақ, онда Uб2 кернеуі секіріспен бастапқы деңнейден мына деңгейге дейін өзгереді, яғни кішірейеді:
 (
  
Синусоидалы тербелістер генераторлары.
Синусоидалы генераторлар жайында негізгі мәліметтер.
Токтың және кернудің синусоидалы өзгеруі қосымша периодты сигналсыз жүретін электрлік тізбектер автономды автотербелістер деп аталады. Ал олардың негізінде орындалатын құрылғыларды автогенераторлар немесе синусоидалы тербелістер генераторлары деп атайды.
Бұл тізбектерді тұрақты ток көзі энергиясының, периодты электрлік тербелістер энергиясына алмастырушы ретінде қарастыруымыз қажет.
Тербелістердің пайда болуы мен сөнуі тек активті элементтері бар тізбектерде мүмкін. Ал пассивті тізбектерде пайда болған тербелістер уақыт өту барысында қайта сөнеді. Кез келген автогенераторды негізгі үш бөлікке бөлуге болады: тербеліс жүйесі, активті электронды құрылғы ( транзистор, электронды шам, туннельді диот және т. б ), тұрақты ток немесе кернеу көзі.
... жалғасы- Іс жүргізу
- Автоматтандыру, Техника
- Алғашқы әскери дайындық
- Астрономия
- Ауыл шаруашылығы
- Банк ісі
- Бизнесті бағалау
- Биология
- Бухгалтерлік іс
- Валеология
- Ветеринария
- География
- Геология, Геофизика, Геодезия
- Дін
- Ет, сүт, шарап өнімдері
- Жалпы тарих
- Жер кадастрі, Жылжымайтын мүлік
- Журналистика
- Информатика
- Кеден ісі
- Маркетинг
- Математика, Геометрия
- Медицина
- Мемлекеттік басқару
- Менеджмент
- Мұнай, Газ
- Мұрағат ісі
- Мәдениеттану
- ОБЖ (Основы безопасности жизнедеятельности)
- Педагогика
- Полиграфия
- Психология
- Салық
- Саясаттану
- Сақтандыру
- Сертификаттау, стандарттау
- Социология, Демография
- Спорт
- Статистика
- Тілтану, Филология
- Тарихи тұлғалар
- Тау-кен ісі
- Транспорт
- Туризм
- Физика
- Философия
- Халықаралық қатынастар
- Химия
- Экология, Қоршаған ортаны қорғау
- Экономика
- Экономикалық география
- Электротехника
- Қазақстан тарихы
- Қаржы
- Құрылыс
- Құқық, Криминалистика
- Әдебиет
- Өнер, музыка
- Өнеркәсіп, Өндіріс
Қазақ тілінде жазылған рефераттар, курстық жұмыстар, дипломдық жұмыстар бойынша біздің қор #1 болып табылады.
 
            
                Ақпарат
Қосымша
Email: info@stud.kz