Эксперименттің физика курсын оқытуда маңызы


І. Кіріспе
Физиканы оқытуда оқушылар мен оқыту объектісі болып табылатын табиғат араcындағы байланысты жүзеге асыруда физикалық эксперименттің атқарар рөлі үлкен. Бірақ физика сабағында тәжірибенің көп мөлшерде көрсетілуі таным процесінің негізгі кезендерінің өздігінен жүзеге асырылуын қамтамасыз өтпейді де, оқушыларға практикалық мәселелерді шешуде өз бетінше пайдалану дағдысын қалыптастыруға қажетті білімді бермейді. Осы орайда физиканы оқыту барысында оқушылар эксперименттік-зерттеу іс-әрекетінің әдіс-тәсілдерін меңгеруге үйрететін физикалық шығармашылық тапсырмалардың берілу амалдарына тоқталып кетейік.
Оқушыларға эксперименттік есептерді сабақта да, сабақтан тыс уақытта да беруге болады, бірақ сабақ оқытуды ұйымдастырудың негізгі формасы болғаңдыктан, эксперименттік тапсырмаларды сабақ үстінде, орындаудың маңызы үлкен.
Эксперименттік есепті сабақтың әртүрлі. Кезеңдерінде беруге болады: жаңа материалды түсіндіру кезінде, сабақты бекіту кезінде, оқушылардың есеп шығаруға жаттығу кезінде және оқушылардың білімін текксеру кезінде.
Эксперименттік есептердің бағалы жері - ол оқушылардың алған білімі практикада қолдана білуін тексеруге жол ашады. Екіншіден тіпті оңай деген эксперименттік тапсырманың өзі зерттеушілік қабілеті бар оқушыларды табуға жағдай жасайды. Мәселен, шамның кедергісін аныктаған кезде көптеген окушылар кернеудің мәні мен тоқ күшін бір рет қана өлшеп кояды. Кейбір оқушылар тоқ күші мен кернеудің мәндерін өзгертеді, бірақ шам кедергісін есептеу нәтижелеріндегі айырмашылықты көргеннен кейін, нәтижелердегі алшақтықты ең дәлелсіз құралдар қатесіне жатқызады да орташа бір мәнді тауып, нәтижелерді қолдан «жақсартуға» тырысады. Кейбір оқушылар ғана ток күшін өзгерткен кезде шамның электрлік кедергісінің мәндерінің өзгеретінін көргеннен кейін, осы эффектіні арнайы зерттеп, оны түсіндіру үшін өз болжамын айтады.
ІІ. Негізгі бөлім
2. 1. Мектеп физика курсындағы электр өлшеуіш приборлардың классификациясы.
Шығармашылық сипаттағы лабораториялық жұмыстардың қойылуы.
Мұнда оқушы әдеттегі іс-әрекет пен амалдарды орындайтын сияқты болып көрінсе де, оның жұмысының сипаты біраз өзгешерек болады. Бұл арада физикалық заң немесе формула тексерілмейді, оқушының физикалық экспериментті қою және орындау кезіндегі қабілеті тексеріледі. Бұл істе табысқа жету үшін, әдетте, олардың жетістіктері мен кемшіліктерін ескере отырып, тәжірибе жүргізудің бірнеше варианттарының ішінен біреуін ғана алып, экспериментке ең қолайлы кұралдарды тандап алу керек.
Мысалы, «Идеал газ күйінің теңдеуі. Газ заңдары» тақырыбын өткенде медициналық шприцтің көмегімен бірнеше лабораториялық жұмыстарды қоюға болады. Соның бірі Бойль - Мариотт заңын тексеруге арналған лабораториялық жұмыс.
Құрал - жабдықтар: инесіз 10 мл сыйымдылықтағы шприц, бөлік құны 0, 05 кг/см 2 манометр.
Тапсырма. Бойль - Мариотт заңын тексер.
0рындалу тәртібі. Қысқа резеңке (немесе полиэтиленді) трубка арқылы шприцті: манометрге жалғайды. Алдын-ала шприцтегі поршенді 10 мл бөлікке қояды. Поршенді баяу қозғалысқа келтіріп, ауа көлемінің 1 см 3 -қа өзгерген сайын манометрдің көрсетуін жазып отырады. Жабдықты жұмысқа дайындау кезінде манометр тілін 1 кгс/см 2 бөлікке қою керек.
Өлшеу және есептеу нәтижелерін мына кестеге жазады:
Соңында көлемнің әртүрлі мәнінде рV көбейтіндісінің жуықтап өзгеріссіз қаларына көз жеткізуге болады.
Осы сияқты, «Тұрақты тоқ заңдарын» өткенде Ом заңына қатысты мына жұмысты қоюга болады.
ТАПСЫРМА: Тоқ көзінің электр қозғауыш күші мен ішкі кедергісін анықтау.
ҚЫСҚАША НҰСҚАУ: тұйықталған тоқ көзінің полюстеріңдегі кернеу тізбектегі I тоқ күшне сызықты тәуелді, мұңдағы тоқ көзінің электр қозғау күші (ЭҚК) мен оның ішкі кедергісі тұрақты шама болғаңдықтан:
U=Е-Іr (1)
Бұл байланысты графикалық түрде 1-суреттегідей түзу сызық аркылы сиатталады.
1- сурет 2-сурет
Ордината осіңдегі кесінді тоқ көзінің ЭҚК-ін береді, ал абцисса осіндегі кесіңді, - қысқаша тұйықталудың тоқ күшін береді. ЭҚК-ші мен қысқаша тұйықталудың тоқ күшін біле отырып, тоқ көзінің ішкі кедергісін табуға болады:
r =
Тоқ күшінің кедергісін мына формуламен де табуға болады:
r =
Жұмыстың орындалу тәртібі:
1. 2-ші суреттегідей электр тізбегін құрастыру керек. Мұнда мүмкіндігінше R реостатқа миллиамперметрді сақтандыратын R 0 резисторды тізбектей жалғаған жөн.
- Реостаттың жылжымасының бірнеше қалпындағы волътметр мен миллиамперметрдің көрсетулерін белгілеп алу керек.
- U және I координатасындағы эксперименттік нүктелерді анықтағаннан соң, сызғыштың көмегімен «ең жақсы» түзуді, яғни, барлық нуктелер тобынан өте аз қашықтықта жататын түзуді жүргізеді.
- Графикті ордината осімен қилысатындай соза отырып, тоқ көзінің ЭҚК-ін анықтайды.
- Графикті пайдалана отырып тоқ көзінің ішкі кедергісін (2) формула бойынша анықтайды.
Физикалық эксперимент жаңа лабораториялық жұмыстар қоя отырып, экспериментті жаппай жүргізу арқылы оқушылардың дербестігі, шығармашылық белсенділігі ұшталып, жетіле түседі.
Бірақта, кейбір оқушыларға жаңа лабораториялық жұмысты қою ісі ұдайы қызғылықты міндет болып көрінбейді де, олардың зерттеуді өз бетімен жүргізуге құштарлығын қанағаттаңдыра алмайды. Ондай оқушыларға зерттеу сипатыңдағы жеке тапсырмаларды беруге болады.
Бұл жерде, шартты түрде зерттеу тапсырмаларына физика кабинетінің мүмкіндігін ескере отырып, оқушының тек өзіне беймәлім жаңа заңдылықтарды ашатын немесе оны орыңдау үшін әлдебір нәрсені ойлап табатын тапсырмаларды жатқызамыз. Физикадағы белгілі бір заңды өз бетіімен ашу немесе физикалық шаманы өлшеу әдісін ойлап табу бұрыннан белгілі нәрсені жәй ғана қайталау болып табылмайды.
Тек субъективтік жаңалық болып таылатын осындай бір жаңалықтарды ашу немесе өнертапқыштық оқушының өз бетімен жұмыс істеуге қабілетінің жететініне объективті дәлел бола алады, оның өз күші мен қабілетіне деген сенімін арттырады.
Зерттеу сипатындағы тапсырмалардың оқушының өз бетінше дербес жұмысын ұйымдастыру үшін мына бағыттарда беруге болады:
Біріншіден, жеке тапсырмаларды сабақта практикум ретіңде қоюға болады, мұнда әрбір оқушы өзінің лабораториялық қондырғысының қасында жұмыс жасауға мүмкіңдікке ие болуы керек. Әдеттегі лабораториялық жұмыстардан мұның бір өзгешелігі, бұл жерде оқушы нұсқау орнына тек құрал-жабдықтардың тізімін, есеп тұжырымдамасын алады. Бұл тұжырымдамада түсіндірілетін немесе конструкцияланатын, эксперимент жолымен тексерілетін нәрсе және одан қандай нәтиже алынуы керек екені анық көрсетіледі.
Екіншіден, жеке тапсырмаларды физиканы оқытуда пайдаланатын модель - аналогия әдісіне негізге ала отырып қою.
Бұл әдіс оқушының ойлауының ғылыми сатасын қалыптастыратынына қарамастан, қазіргі кезде мектепте физикалық білім беру процесінде жеткілікті дәрежеде қолданбай отыр. Бұл модельдің негізгі дидактикалық құңдылығы - оқушыға қарастырып отырған құбылыс пен сол құбылысты түсіңдіруге пайдалынатын модель арасындағы ұқсастықты ғана емес, айырмашылықты да байқап, көре білуіне жағдай жасауында. Сонымен қатар модель - аналогия оқушылардың шығармашылық белсенділігін кең көлемде дамуына мүмкіндік береді.
Үшіншіден, көптеген зерттеу жұмыстары әртүрлі себептермен (уақыттың жеткіліксіздігі, қажетті материалдар мен құралдардың болмауы, т. б. ) сабақ үстінде орыңдауға болмайтындықтан, оларды үй тапсырмасы ретінде, факультатив сабақтары мен үйірме жұмыстарында беруді қажет етеді. Мұндай тапсырмаларға ғылыми немесе техникалық шығармашылыққа бейімі бар оқушыларға арналған физика-техникалық модельдеу мен конструкция жасау жұмыстарын жатқызуға болады.
Конструкторлық тапсырманы шешу аса көп қиындықпен тамырласып жатады. Әсіресе берілген есепті шешудің белгілі бір жолы белгілі болмаса, тіпті қиынға соғады. Сондықтан мүғалімнің жұмысты оқушы модельдегі басты нәрсені айыра білетіндей етіп дұрыс ұйымдастыра білуінің маңызы
зор.
Модельдерді конструкциялау кезінде моделі жасалынып жатқан нәрсенің бірер қасиетін сақтап, қандай қасиеттерді басты байланысты, модельденіп жатқан объект конструкциясы мүлде өзгеше моральдермен берілуі де мүмкін. Мәселен модельдерді пайдаланып физикалық құбылыстарды зерттегеңде, сол модельдермен жасалатын тәжірибе нәтижесіңде қарап, басқа жағдайларда өтіп жататын құбылыстар туралы ой қорытуға болады.
Әр алуан машиналар модельдерін конструкциялаған кезде олардың сыртқы түрінің ұқсас болуына немесе жұмыс істеу принципіне немесе машинаның іс жүзінде пайдалы да тиімді болуына басты назар аударылады. Мысалы, бірінші жағдайда, самолет моделінің қозғалуы міндетті емес, бірақ оның сыртқы түрі міндетті түрде нағыз самолеттің нағыз белгілі бір маркасына ұқсас болуға тиіс. Екінші жағдайда, сыртқыі түрі онша ұқсас болмаса да, математикалық схемасы дәл көшірілуге тиіс. Үшінші жағдайда, бастысы - модель үлкен жылдамдыққа ие болуы керек немесе өтімділігі жоғары болуы тиіс.
Осыған орай модельдерді үш түрге бөлуге болады: а. құрылыстық немесе машинаның тек қана құрылымдық элементтерін қайталайтын, б. машинаның жұмыс істеу принципін қайталайтын, ә. шын механикалық, электрлік, химиялық және басқа процестерді белгілі бір дәрежеде қайталайтын.
Осыңдай тапсырмаларды орындауда модель типіне байланысты оқушының шығармашылық күш-жігері жұмсалатын сала- білім, іскерлік пен ебдейлік және дағды саласы анықталады.
Оқушылардың эксперименттік-зерттеу жұмысын ұйымдастырудың тиімді жолдарының бірі -сабақта эксперименттік есептерді қоя білу.
Енді эксперименттік есептің қойылуына мысалдар келтірейік.
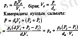
Есептің қойылуы: үстел үстінде доптың резенке камерасы, таразы, ұсақ гирлер, насос, масштабты сызғыш. Бос камера таразымен өлшенеді де, оған ауа толтырып үрлейді. Камерадағы ауаның қысымын анықтау керек.
Есепті шешудің мүмкін жолы: егер камерадағы ауаның кысымы атмосфералық басымға тең болса, онда камерадағы ауаға әсер етуші кері итеруші күш оның салмағына тең болатындықтан ауасы бар камераның салмағы ауасыз камераның салмағына тең.
Ауасы бар камераны өлшеп, оның салмағының Р 1 шамадан Р 3 шамаға дейін көбейетінін, сондықтан оның ішінде қысымы атмосфералық қысымынан жоғары ауа мөлшері бар.
Камерадағы ауа қысымы р 1 , ал оның көлемі V 1 болсын.
р 1 V 1 = р 0 V 0
мұндағы р 0 - атмосфералық қысым, V 0 - р 0 қысымдағы камера ішіндегі ауаның көлемі.
Атмосфералық қысым барометр көмегімен анықталады. Ауаның меншікті салмағы физикалық шамалардың кестесінен алынады. Үрленген камераның көлемі V 1 =
Есептің дұрыстығын сынапты манометрдің көмегімен тексеруге болады.
Есептің қойылуы: үстел үстінде нихром сымды катушка және микрометр. 3 минутта 200 г суды 10°С температурадан қайнау температурасына дейін жеткізу үшін қажетті «қыздырғышты» дайындау үшін сымның қанша бөліктегі ұзындығын алу керек? Қыздырғыштың пайдалы әсер коэффициентін 90% деп есептеу керек.
Есепті шешудің мүмкін жолы. Қыздырғьштың жұмыс істеуінің шарттарын ескере отырып, оның кедергісі есептелінеді:
cm (t 2 -t 1 ) = 0, 24(U 2 /R)
R = (0, 24 U 2 t
Мұндағы кернеуді 220 В-қа тең деп алады. Қалған барлық шамалар берілген.
Қыздырғыштың кедергісін біле отырып, оны дайындауға қажетті сымның ұзындығын табуға болады.
Сымның көлденең қимасының ауданы микрометрдің көмегімен өлшенеді. Нихромның меншікті кедергісі физикалық шамалардың кестесінен алынады.
Есептің дұрыстығын тәжірибе жасап тексеруге болады. Ол үшін катушкадан қажетті сым кесегі алынады да, оны әйнек түтікке орап, қажетті су мөлшеріне салады. Осы жүйені айнымалы ток көзіне қосады.
Мектеп практикасында осындай тапсырмалардың жоғарыда көрсетілген әдіс - тәсілдері арқылы беріліп отыруы, оқушылардың эксперименттік зерттеу іс-әрекетін қалыптастырудың үлкен мүмкіңдігін береді.
2. 2. Электр өлшеуіш приборлары мен эксперимент жүргізудің ерекшеліктері
Сендер электр зарядтары тыныштықта болатын электр құбылыстарымен таныстыңдар. Алайда іс жүзінде электр зарядтарының реттелген қозғалысымен байланысты электр құбылыстарының үлкен практикалық мәні бар.
Еркін электр зарядтарын тасымалдаушылардың реттелген қозғалысы электр тогы деп аталады.
73 - сурет
Зарядталған денені зарядталмаған денемен қосатын өткізгіште электр тогын алуға болады. Бұл кезде ток зарядталған денеден зарядталмаған денеге карай жүреді. Сол сияқты, зарядталған және зарядталмаған электрометрлерді өткізгіш арқылы жалғайық. Зарядталған электрометрдегі зарядтың теңдей бөлігі екіншісіне өтеді (73-сурет) . Бұл зарядтар еркін электрондар түрінде өткізгіш бойымен тасымалданады. Алайда екі дененің потенциалдар айырымы нөлге тең болғанда, осылай алынған электр тогы тоқталады. Электр тогы тұрақты болуы үшін өткізгіште зарядталған денелерге белгілі бір күшпен әрекет ететін тұрақты электр өрісі болуы керек. Бұдан:
- еркін шапшаң электр зарядтарын тасымалдаушылары бар болғанда ғана өткізгіште электр тогы пайда болады;
- электр тогының пайда болуы үшін еркін зарядтытасушыларға әрекет ететін электр өрісінің бар болуықажетті болып табылады;
- электр тогының ұзағынан сақталуы үшін электрөрісін тудыратын құрылғының болуы міндетті, яғниток көзі керек.
Электр тогы жүретін тұйықталған электр тізбегі ток кезінен, өткізгіш сымдардан және электр энергиясын тұтынушылардан құралады.
Алғаш рет "электр тогы" түсінігін физикаға енгізген француз ғалымы Ампер Андре Мари (1775-1836) болды.
II. Электр тогы көзінің, яғни зарядтарды бөлуге арналған құрылғылардың есебінен өткізгіштерде электр өрісі туғызылады және оның ұзақ уақыт бойы болып тұруы қамтамасыз етіледі.
Өткізгіштегі электр тогын оның өндіретін әрекетінен байқауға болады. Атап айтсақ токтың әсері төменгідей болады.
1.
Токтың жылулық әрекеті
. Өткізгіш бойымен ток өтсе, онда ол кызады. Ток әрекетінің бүл касиеті бізге белгілі электр
қыздырғыш аспаптарында: электрплитада, үтіктерде, қайнатқыштарда, дөнекерлеуіштерде қолданылады.
2. Токтың химиялық әрекеті . Химиялық ерітінділерге батырылған металл өткізгіш бойымен ток өткенде, ерітіндінің құрамына енетін заттар бөлінеді. Осы тәсілмен таза мысты бөліп алуға, металл бұйымдарының бетін күміспен жалатуға болады.
- Токтың магниттік әрекеті. Өткізгіш бойымен ток жүргенде, онда магниттік қасиеттер туындайды. Қарапайым магнит сияқты ол өзіне ұсақ темір денелерді тартады.
- Токтың физиологиялық әрекеті. Жануарлар бойында токөтетін болса, онда ток оларда бұлшық еттердің жиырылуынтудырады. Адам денесінен өткен ток ауыр әсер қалдырады, мұны"ток ұру" деп атайды. Сондықтан токпен жұмыс істегенде абайболу керек.
Ток көздеріне гальвани элементтері, аккумуляторлар, генераторлар жатады. Бұл құрылғылардағы әр аттас зарядтардың бөлінуі - механикалық, ішкі немесе басқа энергия түрлерінің электр энергиясына айналуынан болады. Мысалы, гальвани элементіндегі және аккумулятордағы зарядтардың бөлінуі - химиялық реакциялардың салдарынан болады. Бұл реакцияларда бөлінетін ішкі энергия электр энергиясына айналады.
Бөлінген зарядтар ток көзінің полюстерінде жинақталады, олардың біреуі - оң, ал екіншісі - теріс зарядталады. Полюстерде өткізгіштер жалғанатын клеммалар немесе қысқыштар бар.
III. Гальваникалық элемент итальяндық анатом және физиолог Луиджи Гальванидің құрметіне аталған, ол атмосфералық электрдің бақа еттеріне әсерін зерттеген. 1786 жылы Гальвани бақаның табанын кесе салысымен оны металмен жалғап, оның бұлшық еттерінің секірісті жиырылуын байқады. Осы құбылысты жан-жақты зерттей отырып, "Бүлшық еттердің қозғалысы кезіндегі электр күші туралы трактаттар" атты кітабында толығымен сипаттады. Гальванидің бұл жаңалығы түрлі салада айналысатын физик, химик, философ, дәрігер ғалымдардың қызығушылығын тудырды. Бұл құбылысты зерделеп, оны түсіндіру итальян ғалымы Александро Вольтаның еншісіне тиді. Ол аталған құбылысты жете қарастырып, мынадай қорытындыға келді. Гальвани ойлағандай бақа бойында "тірі" электр жоқ, оның бұлшық етінің жиырылуы түрлі екі өткізгішті жалғағанда пайда болатын электр тогының бақа денесінен өтуі деп дәлелдеді. Вольтаның айтуы бойынша, бұл тәжірибедегі бақа денесі сезгіш электрометр тәрізді. Осы тәріздес тәжірибелерді жалғастыра отырып, 1800 жылы А. Вольта алғашқы болып тұрақты ток кезін алады. Бұл тұрақты ток көзі - Волът бағанасы деп аталады. Ол баган түрінде орналастырылған дөңгелек пластиналардың (мырыш пен күміс) оншақты жұбынан тұрады, олардың арасында тұзды суға малынған қатырма қағаз орналасады. Бағанның астыңғы және үстіңгі пластиналарына өткізгіштер жалғанады.
Мұндай ток көздерін гальваникалық ток кездері деп атап кетті. Олар химиялық реакция есебінен жұмыс істейтін болғандықтан, яғни реакцияларда бөлініп шығатын ішкі энергия электр энергиясына айналатындықтан, көбінесе химиялық ток көзі ретінде пайдаланылады. Қазіргі кезде гальвани элементтері жетілдірілген, сондықтан да біз оларды тұрақты ток көзі ретінде үнемі қолданамыз.
IV. Ток көзін алу үшін зарядтарды бөлгенде электрлік емес күштерді қолданады. Оларды бөгде күштер деп атайды.
Сонымен, зарядтардың бөлінуі дегеніміз - электр өрісін туғызатын бөгде күштердің кулондық күштерге қарсы атқарған жұмыс процесі, әр аттас зарядтар тұрған нүктелердің арасында (ток көзі полюстеріндегі) потенциалдар айырымын тудырады.
Бөгде күштердің әрекетін сипаттау үшін ε әрпімен белгіленетін электр қозғаушы күші (ЭҚК) ұғымын енгіземіз.
Ол ток кезінің энергетикалық сипаттамасы болып табылады.
Ток көзінің энергетикалық сипаттамасы болып табылатын ε электр қозғаушы күш деп бөгде күштер жұмысының (А б ) орын ауыстыратын электр зарядына (q) қатынасына тең шаманы айтады:
SI жүйесінде ЭҚК бірлігі 1 Вольт (В) болып табылады:
1В =1
Ток көзінің шартты белгісі 74-суретте көрсетілген.
Гальвани элементі мен аккумулятордың оң полюсі - ұзын сызықпен, теріс полюсі кысқа сызықпен кескінделеді (74, ә-сурет) .
Генераторлардың полюстеріне (74, ә-сурет) "+", "-" таңбалары қойылады.
Электр тогын өлшеу жөне салыстыру үшін ток күші деген арнайы шама енгізіледі.
Көлденең қимасының ауданы S өткізгіште, еркін заряд тасымалдаушылар қандай да бір жылдамдықпен қозғалады деп алайық (75-сурет) . Барлық заряд тасымалдаушылар реттелген қозғалыс жасайтындықтан, өткізгіш бойымен электр тогы жүреді. Бұл кезде әр секунд сайын өткізгіштің кез келген қимасы арқылы электр мөлшері деп аталатын қандай да бір заряд өтеді.
Өткізгіштің көлденең қимасы арқылы қандай да бір уақыт аралығында тасымалданатын электр мөлшерінің сол уақыт аралығына ңатынасын ток күші деп атайды:
І =
Халықаралык бірліктер жүйесінде (SI) ток күші ампермен (А)
өрнектеледі:
1A =
Ампер - негізгі бірліктердің бірі. Оны тәжірибе жүзінде тогы бар, екі параллель өткізгіштің өзара әрекеттесу күштері бойынша анықтаған француз ғалымы Ампердің құрметіне осылай атаған.
1 ампер - вакуумде бір-бірінен 1 м қашықтықта орналасқан, көлденең қимасының ауданы өте аз, шексіз ұзын түзу екі өткізгіштің бойымен өтетін тұрақты ток күші. Мұндай ток - осы өткізгіштердің ұзындығы 1 м әрбір кесіндісінде 2 • 10 -7 Н-ға тең өзара әрекеттесу күшін тудырады.
Әлсіз және күшті токтарды өлшеу үшін ток күшінің үлестік және еселік бірліктерін қолданады: 1 мА = 10 -3 А; 1мкА = 10 -6 А; 1кА = 10 3 А.
Біздің үйімізді жарықтандыруға қолданылатын қыздыру шамдарының ток күші, олардың қуатына сәйкес 7-ден 400 мА-ге дейін болады. 1А ток күші адам өміріне қауіпті.
1А ток күшінің бірлігі арқылы электр зарядының бірлігі немесе 1Кл электр мөлшері анықталады:
І =
болғандықтан, q = It .
I=1А, t = 1 с деп алып, 1Кл электр зарядының бірлігін аламыз: 1Кл = 1А • 1с = 1 А • с.
1 кулон өткізгіштің көлденең қимасы арқылы 1 с уақытта өтетін электр зарядына тең.
Ток күшін өлшейтін құралды амперметр деп атайды (76-сурет) .
Амперметрдің шартты белгісі (А) .
Амперметрді ток күшін өлшейтін құралмен тізбектеп қосады.
Амперметрлерде екі қысқыш бар: "+", "-". "+" қысқышын ток көзінің оң полюсінен келетін өткізгішпен жалғайды.
... жалғасы- Іс жүргізу
- Автоматтандыру, Техника
- Алғашқы әскери дайындық
- Астрономия
- Ауыл шаруашылығы
- Банк ісі
- Бизнесті бағалау
- Биология
- Бухгалтерлік іс
- Валеология
- Ветеринария
- География
- Геология, Геофизика, Геодезия
- Дін
- Ет, сүт, шарап өнімдері
- Жалпы тарих
- Жер кадастрі, Жылжымайтын мүлік
- Журналистика
- Информатика
- Кеден ісі
- Маркетинг
- Математика, Геометрия
- Медицина
- Мемлекеттік басқару
- Менеджмент
- Мұнай, Газ
- Мұрағат ісі
- Мәдениеттану
- ОБЖ (Основы безопасности жизнедеятельности)
- Педагогика
- Полиграфия
- Психология
- Салық
- Саясаттану
- Сақтандыру
- Сертификаттау, стандарттау
- Социология, Демография
- Спорт
- Статистика
- Тілтану, Филология
- Тарихи тұлғалар
- Тау-кен ісі
- Транспорт
- Туризм
- Физика
- Философия
- Халықаралық қатынастар
- Химия
- Экология, Қоршаған ортаны қорғау
- Экономика
- Экономикалық география
- Электротехника
- Қазақстан тарихы
- Қаржы
- Құрылыс
- Құқық, Криминалистика
- Әдебиет
- Өнер, музыка
- Өнеркәсіп, Өндіріс
Қазақ тілінде жазылған рефераттар, курстық жұмыстар, дипломдық жұмыстар бойынша біздің қор #1 болып табылады.

Ақпарат
Қосымша
Email: info@stud.kz