Жарық дифракциясы


Мазмұны
Кіріспе . . .
І. Негізгі бөлім
1. 1. Жарық дифракциясына сабақ жоспары: . . .
ІІ. Дифракция құбылысы . . .
2. 1. Гюйгенс-Френель принципі . . .
2. 2. Тоғысатын сәулелер дифракциясы . . .
2. 3. Параллель сәулелердің дифракциясы . . .
2. 4. Дифракциялық решеткалар . . .
Қорытынды . . .
Пайдаланылған әдебиеттер . . .
Кіріспе
Жарық дифракциясы деп жарық толқындарының өзiнiң алдында кездескен кедергiлердi орап өту қабiлетiн айтады. Дифракция құбылысы жарықтың толқындық қасиетiнiң айқын дәлелi болып табылады. Бұл құбылыс геометриялық оптика заңдылықтарының қай кезде бұзылатындығына нұсқайды.
Дифракцияның сандық теориясы, яғни бұл құбылыстың әсерiнен экрандағы жарық интенсивтiлiгiнiң өзгерiп таралуын түсiндiру Гюйгенс-Френель принципiне негiзделген. Бұл принцип былай дейдi :
1. Жарық толқындары келiп жеткен беттiң әрбiр нүктесi өз кезегiнде жаңа толқын көздерi болып табылады
2. Бұл жаңа толқын көздерi бiр-бiрiне когеренттi. Ал кеңiстiктiң кез-келген нүктесiндегi жарықтың интенсивтiлiгi осы когеренттi жаңа көздерден тараған толқындардың интерференциясының салдары болып табылады.
Гюйгенс-Френель принципi дифракциялық бейнелермен қатар жарықтың түзу сызық бойымен таралу себебiн де түсiндiредi.
Жарық дифракциясының бiр жарқын мысалы оның тар жолақ саңлау арқылы өткен кездегi дифракциясы. Бiрақ, бұл жағдайдағы дифракциялық суреттiң солғындау болуы оны нақтылы мақсаттарда қолдануда қиындықтар туғызады. Мұндай кемшiлiктер дифракциялық тор деп аталатын қондырғыда жоқ.
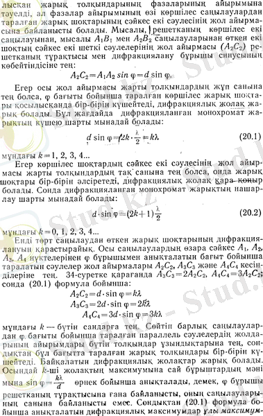
Дифракциялық тор деп бiр-бiрiне жақын, әрi параллель орналасқан тар жолақ саңлаулар жүйесiнен тұратын спектральдық құралды айтады (4. 7 - сурет ) . Мұндағы a - күңгiрт жолақтың енi, b - саңлаудың енi, ал d=a+b - дифракциялық тордың тұрақтысы деп аталады. Қазiргi кезде қолданылатын дифракциялық торлардың бiр миллиметрiне 2000-ға дейiн саңлаулар салынады. Гюйгенс-Френель принципiне сәйкес мұндай әрбiр саңлау өз кезегiнде жаңа когеренттi толқын көздерi болып табылады да бұл көзден туындылаған толқындар бiр-бiрiмен интерференцияланады. Егер дифракциялық торға перпендикуляр бағытта параллель жарық сәулелерi түсетiн болса, онда линзаның фокальдық жазықтығында орналасқан экранда қандай да бiр φ бұрышымен дифракциялық максимумдар байқалады.
Дифракциялық торлар жарықты спектрлерге жiктеу үшiн, сонымен қатар жарықтың белгiсiз толқын ұзындығын анықтау үшiн де қолдаылады. Нақтылы зерттеулерде бiр өлшемдi торлармен қатар екi өлшемдi торлар да жиi қолданылады. Екi өлшемдi торлар деп жолақтарын бiр-бiрiне перпендикуляр орналастырып, беттестiрген екi жәй тордан тұратын жүйенi айтады. Мұндай жүйеден өткен жарық 4. 9 - суреттегiдей болып дифракцияланады.
І. Негізгі бөлім
1. 1. Жарық дифракциясына сабақ жоспары:
І. Сабақтың тақырыбы: Жарық дифракциясы. Дифракциялық тор.
ІІ. Сабақтың мақсаты:
а) білімділік: Жарық толқынының жаңа қасиеттерімен танысу, дифракция, дифракциялық тор ұғымын қалыптастыру, оқушылардың эксперименттік дағдыларын дамытуды жалғастыру.
б) ой-өрісін дамытушылық : Оқу материалын талдай білу дағдысын дамыту, бақылау, салыстыру, оқылған құбылыстар мен фактілерді салыстыра білу, қорытынды жасай білуге баулу. Жаңа білімді қолдану дағдысын дамыту, ақылға салу дағыдысын қалыптастыру.
Әлемнің тіршілігі үшін жарықтың алатын орны туралы өзіндік ой қорыту, білімдерін тереңдете түсу, оқушылардың ой-өрісін, шығармашылық қабілеттерін дамыту;
в) тәрбиелік: Жауапкершілікті сезіне отырып жұмыс жасауға, өз жолдасының пікірін тыңдауға тәрбиелеу.
ІІІ. Сабақтың типі: құрама сабақ.
ІV. Сабақтың түрі: теориялық.
V. Сабақтың өткізілу әдістері: түсіндіру, жазбаша, тест жұмысы.
VІ. Сабақтың көрнекілігі: презентация, карточкалар.
Пән аралық және пән ішілік байланыс
Қамтамасыз ететін пән және тақырыбы:
Қамтамасыз етілетін пән және оның тақырыбы:
Сабақтың барысы:
1. Ұйымдастыру кезеңі : Оқушылардың сабаққа қатысуын тексеру, дәрісхананың тазалығы, сабаққа дайындығына назар аудару-5 минут.
2. Үй тапсырмасын сұрау өткен тақырып бойынша оқушылардың білімін тексеру-15 минут :
- Интерференция құбылысын бақылап, дәптерге жазу.
- Рымкевич А. П. Физика есептерінің жинағы. 1005, 1006, 1009 есептер.
3. Сабақтың жаңа тақырыбын хабарлау, мақсатын қою: Оқушыларға сабақтың тақырыбы мен мақсаты хабарланып, тақырып тақтаға жазылады.
4. Жаңа сабақта қаралатын сұрақтар:
- Жарықтың дифракциясы.
- Дифракциялық тор.
5. Жаңа сабақта қаралатын сұрақтардың қысқаша түсінігі - 40 минут
Жарықтың дифракциясы деп жарық толқындарының жолындагғы бөгеті орап (айналып) өтуін айтады. Неғұрлым кең мағынада айтқанда, элоктромагниттік толқындар экранның саңлаудың немесе басқада да бір текті емес нәрселердің шетіне жақын жерден өткенде олардың таралу бағыты өзгереді. Дифракция құбылысы жарықтың түзу сызықпен таралуынан ауытқын көрсетеді. Жарық толқындары өлшемдері жөнінен жарық толқыны ұзындығымен шамалас бөгеттерді орғытып өтеді. Жарықтың дифрация құбылысы дегеніміз осы.
Геометриялық оптика заңдары жарық толқындарының жолындағы бөгеттердің өлшемдері толқын ұзындығынан көп үлкен болатындай жағдайда орындалады.
Дифракциялық құбылысқа байланысты есептерді шығару үшін, яғни бөгеті бар ортада тарайтын жарық толқыны интенсивтілігінің таралуын табу үшін Гюйгенс және Гюйгенс-Френель принциптері қолданылады.
Гюйгенс-Френелъ принципі:
- Кез-келген уақыт мезетіндегі толқындық бет дегеніміз-айналып өтетін екінші ретті толқындардың жай ғана өзі емес, олардың интерференцияларының нәтижесі болып табылады.
- Жарық толқындары келiп жеткен беттiң әрбiр нүктесi өз кезегiнде жаңа толқын көздерi болып табылады
Тамаша оптикалық аспаптың-дифракциялық тордың құрлысы дифрациялық құбылысқа негізделген.
Дифракциялық тор толып жатқан өте жіңішке, мөлдір емес аралықтармен бөлінген көптеген саңылаулар жиынтыгы болып табылады. Дифракциялық тор деп бiр-бiрiне жақын, әрi параллель орналасқан тар жолақ саңлаулар жүйесiнен тұратын спектральдық құралды айтады. Жазық параллель шыны пластинкадан осылай жасалған торлар жазық, мөлдір тор деп аталады. Осындай шыны торды алғаш (1822 ж. ) неміс физиг І Фраунгофер жасаған.
Дифракциялық тордың көмегімен толқын ұзындыгы өте дәл өлшеуге болады.
6. Жаңа материалды бекіту - 10 минут
1. Бекіту сұрақтары:
- Дифракция құбылысын қалай түсіндіруге болады? Ол қандай шарттарда байқалады.
- Дифракциялық тор дегеніміз . . .
- Дифракцияның максимумдар және минимумдар шартын жазыңыз.
- Жарықтың дифракциясы дегеніміз . . .
2. Есептер шығарту: Рымкевич А. П. Физика есептерінің жинағы. 1068, 1070, 1071 есептер.
3. Карточкалар тарату.
№1
Толқын ұзындығы 0, 5 мкм жарықтың екінші реттік дифракциялық максимумы 30° бұрышпен байқалуы үшін, дифракциялық тордың 1мм-дегі штрих саны қанша?
№2
Бірінші реттік дифракциялық көріністің центрден ара қашықтығы 2, 43 см, ал тор экраннан 1 м аралықта орналасқан. Жарық толқынының ұзындығы 486 нм болса, тордың периодын анықтаңыз.
№3
Дифракциялық тордың бетіне нормаль бағытта монохроматты жарық түседі. Тордың периоды d = 2 мкм. Осы тордың қызыл (λ = 0, 7 мкм) жарық түсу жағдайындағы беретін дифракциялық максимумының ең үлкен ретін анықтаңыз.
7. Сабақты қорытындылау-5 минут:
Оқушылардың жаңа сабақта алған білімдерін пысықтау, сабаққа белсенді қатысқан оқушыларды мадақтау.
8. Оқушылардың білімін және сабаққа белсенділігін бағалау-2 минут
9. Үй тапсырмасы-5 минут:
- Рымкевич А. П. Физика есептерінің жинағы. 1066, 1067 есептер.
10. Әдебиеттер:
- Конграт Б. А., Кем В. И., Қойшыбаев Н. ФИЗИКА /Жалпы білім беретін мектептің жаратылыстану-математика бағытына арналған оқулық/ -Алматы:Мектеп, 2006
- Мякишев Г. Я., Буховцев Б. Б. ФИЗИКА / Орта мектептің 10-11 сыныптарына арналған оқулық/ - Алматы: Мектеп: 2001
- Рымкевич А. П. Физика есептерінің жинағы. Алматы: Рауан, 1998г
11. Сабақтың аяқталуын хабарлау: Құрметті оқушылар, осымен бүгінгі сабағымыз аяқталды. Көңіл қойып тыңдағандарыңызға және сабаққа белсенді қатысқандарыңызға рахмет. Сау болыңыздар!
Қорытынды
Егер жарықтың табиғаты толқындық болса, онда тек интерференция емес дифракция құбылысы да байқалуы тиіс. Алдымен қандай жағдайларда механикалық және электромагниттік толқындар дифракциясы пайда болатындығын еске түсіру керек. Әсіресе құбылысты байқау үшін толқын ұзындығы мен саңылау(бөгет) өлшемдерінің ара қатнасының қандай болуы керек екендігіне баса назар аудару қажет. Содан соң қысқаша жарық дифракциясының ашылу тарихына тоқталып, саңылаудан және жіңішке сымнан алынатын жарық дифракциясын тәжірибе жасап көрсетуге болады. Жарық көзі ретінде лазер сәулесін пайдалану өте тиімді. Экранды сәуле бағытында алыстату және жақындату жолымен дифракциялық картина ортасында жарық және қараңғы жолақтардың ауысатындығын көрсете аламыз. Сабақтың осы тұсында «Жарықтың толқындық қасиеті»кинофильмінің қажетті бөлігін көрсеткен жөн.
... жалғасы- Іс жүргізу
- Автоматтандыру, Техника
- Алғашқы әскери дайындық
- Астрономия
- Ауыл шаруашылығы
- Банк ісі
- Бизнесті бағалау
- Биология
- Бухгалтерлік іс
- Валеология
- Ветеринария
- География
- Геология, Геофизика, Геодезия
- Дін
- Ет, сүт, шарап өнімдері
- Жалпы тарих
- Жер кадастрі, Жылжымайтын мүлік
- Журналистика
- Информатика
- Кеден ісі
- Маркетинг
- Математика, Геометрия
- Медицина
- Мемлекеттік басқару
- Менеджмент
- Мұнай, Газ
- Мұрағат ісі
- Мәдениеттану
- ОБЖ (Основы безопасности жизнедеятельности)
- Педагогика
- Полиграфия
- Психология
- Салық
- Саясаттану
- Сақтандыру
- Сертификаттау, стандарттау
- Социология, Демография
- Спорт
- Статистика
- Тілтану, Филология
- Тарихи тұлғалар
- Тау-кен ісі
- Транспорт
- Туризм
- Физика
- Философия
- Халықаралық қатынастар
- Химия
- Экология, Қоршаған ортаны қорғау
- Экономика
- Экономикалық география
- Электротехника
- Қазақстан тарихы
- Қаржы
- Құрылыс
- Құқық, Криминалистика
- Әдебиет
- Өнер, музыка
- Өнеркәсіп, Өндіріс
Қазақ тілінде жазылған рефераттар, курстық жұмыстар, дипломдық жұмыстар бойынша біздің қор #1 болып табылады.

Ақпарат
Қосымша
Email: info@stud.kz