Екінші текті қисық сызықты интегралдың жолдан тәуелсіздігі


16) Екінші текті қисық сызықты интегралдың жолдан тәуелсіздігі.
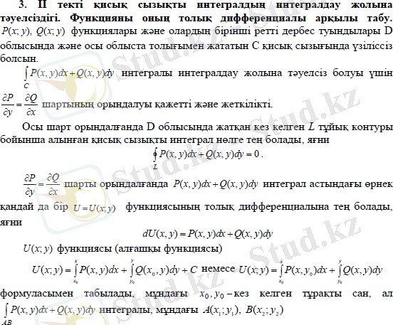
1. Екінші текті қисық сызықты интегралдың интегралдау жолынан тәуелсіздігі туралы теорема (дәлелдеуімен) .
2. Екі айнымалыдан тәуелді фунцияны толық дифференциалы бойынша тұрғызу (формуласын жазу) .
17) Бірінші текті беттік интеграл.
1. Бірінші текті беттік интеграл анықтамасы.
2. Бірінші текті беттік интеграл қасиеттері.
3. Бірінші текті беттік интегралды есептеу.
Шекарасы құрама-жатық
контуры болатын құрама-жатық
бетінің нүктелерінде анықталған
функциясы берілсін. Оны құрама-жатық қисықтармен
бөліктерге бөлшектейік те, бұлардың әрқайсысының ауданына сәйкес
арқылы белгілейік. Әрбір бөліктен кез келген
нүктесін алып,
қосындысын түзейік. Мұны
бетінің осы бөліктеуге және
нүктелерінің осылай таңдап алынуына сәйкес
функциясының интегралдық қосындысы деп атаймыз. Егер бетінің
бөліктері диаметрлерінің ең үлкені нөлге ұмтылғанда
интегралдық қосындысы белгілі бір ақырлы шекке ұмтылса, онда бұл шек
функциясының беті бойынша
бірінші текті беттік интеграл
деп аталады және
арқылы белгіленеді
1-теорема
. Айталық,
жатық беті
теңдеуі арқылы берілсін (мұндағы
- тұйық шектеулі аймақ), ал
осы бетінде анықталған шектеулі функция болсын. Онда
теңдігі орынды әрі мұның оң жағындағы екі еселі интеграл бар болса, онда сол жағындағы беттік интеграл да бар.
Бірінші текті беттік интеграл қасиеттері
Е гер беті жатық, ал f(x, y, z) функциясы бұл бетте үзіліссіз болса, онда
беттік интегралы бар.
Шынында да (32) -нің оң жағындағы интеграл астындағы функция үзіліссіз, демек, ол бар. Сондықтан оның сол жағындағыбеттік интеграл да бар.
2-теорема. Егер параметрлік
теңдеуі арқылы берілген жатық бет, ал
осы бетте анықталған шектеулі функция болса, онда
=
(40)
мұндағы
,
,
Егер (32) -нің оң жағындағы екі еселі интеграл бар болса, онда сол жағындағы беттік интеграл да бар.
Бірінші текті беттік интегралды есептеу
Айталық,
жатық беті теңдеуі арқылы берілсін (мұндағы - тұйық шектеулі аймақ), ал осы бетінде анықталған шектеулі функция болсын. Онда
(32)
теңдігі орынды әрі мұның оң жағындағы екі еселі интеграл бар болса, онда сол жағындағы беттік интеграл да бар.
Дәлелдеу
үшінбетін құрама-жатыққисықтармен
бөліккебөлеміз. Бұлбөліктерді
,
аймағыныңсәйкес
бөліктеуіналамыз (сурет) .
. Енді
беттік интегралына сәйкес
(33)
интегралдық қосындысын қарастырайық. элементінің
ауданын
түрінде өрнектеп (
беті жатық, демек,
- үзіліссіз функция), бұл екі еселі интегралға орта мән туралы теореманы қолданып, мұны
түрінде жазамыз. Мұндағы
нүктесі
аймағының анықталған белгілі нүктесі, ал
осы аймақ ауданы. Сонда (33) интегралдық қосындыны былай
(34)
жазуға болады. Енді мұны бетінің дәл сол бөліктеуіне сәйкес (32) оң жағындағы екі еселі интегралдың
(35)
интегралдық қосындысымен салыстырамыз. Бұл екі қосындының бірінен бірінің өзгешелігі тек
функциясының әртүрлі нүктелердегі мәндерінде: (34) интегралды қосындыда мәні элементінің орта мән теоремасы беретін нүктесінде де, ал (35) интегралдық қосындыда бұл функциясының элементінен қалауымызша алынған
нүктесіндегі мәні, әрине, жалпы жағдайда, бұл нүктелер тең емес.
функциясы үзіліссіз, демек, тұйық шектеулі D аймағында бірқалыпты үзіліссіз, сондықтан кез келген ε
үшін
саны табылып,
аймақтары диаметрлерінің ең үлкені
санынан кіші болғанда
< ε (36)
Ал теорема шарты бойынша f(x, y, z) шектеулі, яғни
=const,
сондықтан (36) бағалаудан
. (37)
18) Екінші текті беттік интеграл.
1. Екінші текті беттік интеграл анықтамасы.
2. Екінші текті беттік интеграл қасиеттері.
3. Екінші текті беттік интегралды есептеу.
Екінші текті беттік интегралды анықтау үшін бізге ең алдымен бет жақтарының ұғымы қажет. Егер
бетінде жатқан және оның шекарасымен ортақ нүктесі жоқ кезкелген тұйық контур бойымен жүріп өткенде бет нормалі бағытын өзгертпесе екі жақты бет деп аталады. Егер бойымен жүріп өткен бет нормалы бағытын кері өзгертетін бетте жатқан тұйық контур табылса, онда бет
бір жақты бет
деп аталады.
Жатық регуляр бет бағытталатын бет деп аталады, егер оның бойымен бірлік нормаль векторлар үзіліссіз өрісін таңдау мүмкін болса, егер ондай мүмкіндік жоқ болса, онда бет бағытталмайтын бет деп аталады. Бірлік нормаль векторларының үзіліссіз өрісі таңдап алынған бет бағытталған бет деп аталады.
19) Беттік интегралдың кейбір қолданыстары.
1. Геометриядағы кейбір қолданыстары.
2. Физикадағы кейбір қолданыстары.
Мысалы:
20) Остроградский-Гаусс формуласы, Стокс формуласы.
1. Остроградский-Гаусс формуласы.
2. Стокс формуласы.
Айталық, D-тұйық жәй xoy жазықтығында жатқан L контурының іші болсын,
. R
кеңістігінде тұйық аймақ V={(x, y, z) :z
(x, y)
zz
(x, y), (x, y)
} (z(x, y)
z(x, y), (x, y)
D) қарастырайық. Тұйық V аймағы
және
беттері мен жасаушылары L контурының нүктелері арқылы өтетін OZ өсіне параллель
цилиндрлік бүйір бетімен қоршалған деп ұйғарамыз. Мұндай аймақты oxy жазықтығы арқылы қарапайым аймақ деп атаймыз. Дәл осылай oyz, ozx жазықтықтары арқылы да қарапайым аймақтарды анықтауға болады. Егер V аймағын әр жазықтық бойынша қарапайым аймақтарға жіктеу мүмкін болса, онда оны жай ғана қысқаша қарапайым аймақ деп атайтын боламыз. бетін сыртқы бірлік нормаль векторлары арқылы, яғни n=(cos(n, x), cos(n, y), cos(n, z) ) векторы арқылы бағыттаймыз, демек, бетінің сыртқы жағын қарастырамыз.
теорема
. Егер V-қарапайым аймақ, яғни барлық координаттық жазықтықтар арқылы қарапайым аймақ, ал P, Q, R функциялары өздерінің
туындыларымен бірге осы V тұйық аймағында үзіліссіз болса, онда Остроградский формуласы деп аталатын
(1)
формула орынды.
Дәлелдеуі . V аймағында анықталған және z бойынша туындысы осы аймақта үзіліссіз R(x, y, z) функциясы үшін жүргіземіз. Егер
айқын теңдеуін, V кеңістік аймағының (x, y) жазықтығындағы проекциясы D аймағы бойынша интегралдасақ, онда
(2)
Оң жақтағы интегралдардың біріншісін z=z(x, y) бетінің жоғарғы жағы бойынша R(x, y, z) функциясынан алынған беттік интеграл түрінде жазуға болады:
Дәл осылай оң жақтағы екінші интегралды R(x, y, z) функциясынан
бетінің жоғарғы жағы бойынша алынған беттік интеграл немесе кері таңбамен алынған
бетінің төменгі жағы бойынша алынған беттік интеграл түрінде жазуға болады:
Сонда
(3)
мұнда оң жақтағы интегралдардың біріншісі
бетінің жоғарғы жағы бойынша, ал екіншісі
бетінің төменгі жағы бойынша алынған (3) формуланың оң жағына нөлге тең
бүйір беттің сыртқы жағы бойынша алынған интегралын қоссақ (өйткені бұл бетте
), V аймағын қоршайтын бетінің сырты бойынша алынған интегралға келеміз. Сонымен,
(4) Бұл теңдік саны ақырлы координаттық жазықтықтар арқылы қарапайым болатын кез келген V аймағы үшін де орынды. Шынында да, V-ны
бөліктерге бөліп, олардың әрқайсысы үшін (4) теңдікті жазып, қосындыласақ, онда сол жағында V аймағы бойынша алынған үш еселі интегралды, ал оң жағында бөліктері бойынша екі рет алынған интегралдар қосындысынан тұрады және ол интегралдар бір рет беттің бір жағы бойынша, ал екінші рет екінші жағы бойынша алынады да, оларды қосындылағанда бірін бірі жояды. Сонымен біз
(5) теңдігін аламыз. Дәл осылай
,
(6) теңдіктерін де дәлелдейміз. (5) және (6) теңдіктерін қосып,
(7) Остроградский формуласын аламыз. Теорема дәлелденді.
Стокс формуласы
... жалғасы- Іс жүргізу
- Автоматтандыру, Техника
- Алғашқы әскери дайындық
- Астрономия
- Ауыл шаруашылығы
- Банк ісі
- Бизнесті бағалау
- Биология
- Бухгалтерлік іс
- Валеология
- Ветеринария
- География
- Геология, Геофизика, Геодезия
- Дін
- Ет, сүт, шарап өнімдері
- Жалпы тарих
- Жер кадастрі, Жылжымайтын мүлік
- Журналистика
- Информатика
- Кеден ісі
- Маркетинг
- Математика, Геометрия
- Медицина
- Мемлекеттік басқару
- Менеджмент
- Мұнай, Газ
- Мұрағат ісі
- Мәдениеттану
- ОБЖ (Основы безопасности жизнедеятельности)
- Педагогика
- Полиграфия
- Психология
- Салық
- Саясаттану
- Сақтандыру
- Сертификаттау, стандарттау
- Социология, Демография
- Спорт
- Статистика
- Тілтану, Филология
- Тарихи тұлғалар
- Тау-кен ісі
- Транспорт
- Туризм
- Физика
- Философия
- Халықаралық қатынастар
- Химия
- Экология, Қоршаған ортаны қорғау
- Экономика
- Экономикалық география
- Электротехника
- Қазақстан тарихы
- Қаржы
- Құрылыс
- Құқық, Криминалистика
- Әдебиет
- Өнер, музыка
- Өнеркәсіп, Өндіріс
Қазақ тілінде жазылған рефераттар, курстық жұмыстар, дипломдық жұмыстар бойынша біздің қор #1 болып табылады.

Ақпарат
Қосымша
Email: info@stud.kz