ИКМ ЖӘНЕ УАКБ БЕРУ ЖҮЙЕЛЕРІ


Жұмыс түрі: Реферат
Тегін: Антиплагиат
Көлемі: 29 бет
Таңдаулыға:
ҚАЗАҚСТАН РЕСПУБЛИКАСЫНЫҢ БІЛІМ ЖӘНЕ ҒЫЛЫМ МИНИСТРЛІГІ
ДИПЛОМДЫҚ ЖҰМЫС
ТАҚЫРЫБЫ:
«ИКМ ЖӘНЕ УАКБ БЕРУ ЖҮЙЕЛЕРІ»
ОРЫНДАҒАН:
ДИПЛОМ ЖЕТЕКШІСІ:
2018 жыл
МАЗМҰНЫ
КІРІСПЕ . . . 3
І. ИКМ БЕРУ ЖҮЙЕСІ
1. 1. ИКМ беру жүйелеріне шолу . . . 5
1. 2. ИКМ-УАКБ цифрлық беру жүйесінің соңғы станциясының жалпы
құрылымдық сұлбасы . . . 8
ІІ. ИКМ ЖӘНЕ УАКБ БЕРУ ЖҮЙЕЛЕРІНДЕ БАЙЛАНЫСТЫ
ҰЙЫМДАСТЫРУ
2. 1. ИКМ беру жүйесінде байланысты ұйымдастыру . . . 12
2. 2. УАКБ беру жүйесінде байланысты ұйымдастыру . . . 12
ІІІ. ИНФОРМАЦИЯНЫ ЖІБЕРУДІҢ САНДЫҚ ӘДІСТЕРІ
3. 1. Хабарлама көздерінің информационды сипаттамасы . . . 21
3. 2. Үзіліссіз сигналдарды сандық жіберудегі ерекшеліктері . . . 23
ҚОРЫТЫНДЫ . . . 30
ПАЙДАЛАНЫЛҒАН ӘДЕБИЕТТЕР ТІЗІМІ . . . 31
КІРІСПЕ
Қазіргі кездегі байланыс жүйелері ақпараттың сенімді түрде берілуі мен тез өңделуін ғана емес, сонымен қатар бұл талаптардың үнемді түрде орындалуын қамтамасыз етеді. Кең қолданыстағы СБЖ, ИКМ - 30, ИКМ - 120, ИКМ - 480 және кейбір аналогты қондырғылар. СБЖ - ның аналогты қондырғыларының кейбір артықшылықтары бар: жоғарғы бөгеу тұрақтылығы, ақпараты сандық түрде беруі, желі бойымен берілетін символдардың күшейтуін жүзеге асырады, ал берілген ақпараттың сапалығына әсер ететін бөгеулермен бұрмалануларды лезде азайтады. ЛС ұзақтылығына беру сапасының әсері шамалы. СБЖ каналының тұрақты параметрлері. Дискретті сигналдарды беруге арналған каналдың өткізу қабілетінің эффектілігі. Сандық байланыс жүйесінің құру мүмкіндігі. Жоғарғы техника - экономикалық көрсеткіштері. СБЖ - ның жоғарыда көрсетілген артықшылықтары көбінесе сандық беру жүйесіндегі талаптарда көрінеді. Бұндай жүйе тек қана сандық трактыдан тұрады. Ол жүйелік түйіндерде жалғанады да, сандық абоненттік құрылғыларда, сандық коммутация жүйесіндегі сызықтармен бітеді. Сандық беру жүйесінің қондырғылары сандық сигналдарды беру және қалыптастыратын қондырғылардан, ЛТ қондырғысынан тұрады. Сандық телефондық байланыс сапасы, аналогты телефондық байланыспен салыстырғанда жоғары.
ИКМ-30(импульсті кодты модуляция) беру жүйесі импульсті кодтық модуляцияны ИКМ-ВД қолдана отырып, ВРК әдісімен қалалық телефон желісінде жалғағыш байланыс желілерін ұйымдастыру үшін арналған.
Беру жүйесі өткізгіш диаметрі 0, 5-0, 7 мм Т және ТПП симметриялық кабель жұптарымен жұмыс істеуге арналған. Екіжақты трактіні ұйымдастыру үшін кабельдің екі жұбы қолданылады: тура және кері беру бағыты. Байланыс трактісін бір кабельді және екі кабельді жүйемен ұйымдастыруға болады, бірақ бір кабельді байланысты ұйымдастыру сұлбасында ауысатын өшуі бойынша кабель жұбын арнайы таңдау керек. Желілік трактінің максималды ұзындығы кабель түріне байланысты 50-100 км болады.
Регенерация бөлімшесінің ұзындығы кабель түріне ИКМ-30 қосылған кабель жұбына байланысты 1, 5-2, 7 км құрайды. Телефон арнасының сигналдарын кодтау сегіз разрядты симметриялы екілік кодпен жүргізіледі. Кодтау - сызықты емес, А-87, 6/13 заңымен. Желі код ретінде квазиүштік код ЧПИ қолданылады. АТС пен ИКМ-30 арасында СУВ беру үшін қондырғы құрамына кіретін электронды келістіру құрылғысы СУ қолданылады. (шығыс СИ және кіріс СВ) . Арнаның тиімді беру жилік жолағы - ТЖ-0, 3-3, 4 кГц.
Типтік арнаның цифрлық сигналының сигналдық циклдік құрылымы мен сызықты кодтың типінен тұратын арнайы лолгикалық құрылымы бар. Цифрлық сигналдың циклдік құрылымы мыналар үшін қолданылады: синхронизациялар; біріншілік желідегі арналар иерархиясының әр түрлі дәрежелері арасындағы мультиплексиралау мен демультиплексиралау процестері; блокті қателіктерді бақылау. Аналогті - цифрлы құрылғыны (таратуда) және цифрлы - аналогты (қабылдауда) құрылған түрленуді 30 телефондық сигнал қабылдағанға структуралық циклдың таралуына байланысты топтық цифрлы ағынның таралу жылдамдығы 2048 кбит/с. Ол кірген және шықан дискретті ақпаратты және АТС құрылғыларымен біріктіруге көмегі тиеді. Сызықты тракт құрылғысы сызықты цифрлы сигналды реттеп қабылдауға арналған. Сонымен қатар қашықтан басқарып қоректендірумен НРП телебарлауға байланыс қызметін құруға негізделген.
І. ИКМ БЕРУ ЖҮЙЕСІ.
1. 1. ИКМ беру жүйелеріне шолу.
ИКМ-30(импульсті кодты модуляция) беру жүйесі импульсті кодтық модуляцияны ИКМ-ВД қолдана отырып, ВРК әдісімен қалалық телефон желісінде жалғағыш байланыс желілерін ұйымдастыру үшін арналған.
Беру жүйесі өткізгіш диаметрі 0, 5-0, 7 мм Т және ТПП симметриялық кабель жұптарымен жұмыс істеуге арналған. Екіжақты трактіні ұйымдастыру үшін кабельдің екі жұбы қолданылады: тура және кері беру бағыты. Байланыс трактісін бір кабельді және екі кабельді жүйемен ұйымдастыруға болады, бірақ бір кабельді байланысты ұйымдастыру сұлбасында ауысатын өшуі бойынша кабель жұбын арнайы таңдау керек.
Желілік трактінің максималды ұзындығы кабель түріне байланысты 50-100 км болады.
Регенерация бөлімшесінің ұзындығы кабель түріне ИКМ-30 қосылған кабель жұбына байланысты 1, 5-2, 7 км құрайды. Телефон арнасының сигналдарын кодтау сегіз разрядты симметриялы екілік кодпен жүргізіледі. Кодтау - сызықты емес, А-87, 6/13 заңымен. Желі код ретінде квазиүштік код ЧПИ қолданылады. АТС пен ИКМ-30 арасында СУВ беру үшін қондырғы құрамына кіретін электронды келістіру құрылғысы СУ қолданылады. (шығыс СИ және кіріс СВ) . Арнаның тиімді беру жилік жолағы - ТЖ-0, 3-3, 4 кГц.
Типтік арнаның цифрлық сигналының сигналдық циклдік құрылымы мен сызықты кодтың типінен тұратын арнайы лолгикалық құрылымы бар. Цифрлық сигналдың циклдік құрылымы мыналар үшін қолданылады: синхронизациялар; біріншілік желідегі арналар иерархиясының әр түрлі дәрежелері арасындағы мультиплексиралау мен демультиплексиралау процестері; блокті қателіктерді бақылау.
Сызықты код цифрлық сигнал таратудың кедергітұрақтылығын (помехоустойчивость) қамтамасыз етеді. Тарату аппаратурасы циклдік құрылымымен цифрлық сигналдың тарату ортасында берілетін модульденген электрлік сигналға түрленуін орындайды. Модуляция типі қолданылатын жабдыққа және тарату ортасынатәуелді болады. E1 арнасының бұл ерекшелігі оның біріншілік және екіншілік желілер арасындағы «шекара» болатынмен шартталған.
E1 циклдік құрылымынң 3 негізгі нұсқасы бар:
- Құрылымдық емес ағын;
- Циклдік құрылымымен;
- Циклдік және жоғары циклдік құрылымдармен.
Е1 құрылымдық емес ағыны мәліметтер таратудың жүйелерінде қолданылады және циклдік құрылымы жоқ (арналарға бөлінуі) - бұл негізгі цифрлық арна (НЦК) - 64 кбит/с.
Циклдік құрылымымен Е1 ағыны 0 - ден 31 - ге дейінгі Time Slot (TS) арналық аралықтарға бөліну түрінде 64 кбит/с - пен НЦК - нің 32 арнаға бөлінуін қарастырады. Әрбір аралық үшін цикл құрамында 8 бит беріледі, цикл (фрейм немесе кадр) ұзындығы 256 битке тең, бұл 125 мкс - ді (цикл ұзақтығы) құрайды. Нөлдік арналы аралық FAS (Frame Alignment Signal) циклдік синхронизацияның сигнал беріліс астында беріледі.
Бұл тарату жүйесі қалалық АТС пен қала сыртындағы АТС арасында ТЖ 30 арнасы арқылы төменгі жиілікті кабельдің қағазд және полиэтиленді изоляциясы бар диаметрі 0, 5, 0, 6 және 0, 7мм байланыстырады. Сонымен қатар ИКМ - 30 цифрлы тарату жүйесі үшін арна үзіліссіз құрылғы ретінде қолданылады. Жүйе бір кабельдік және екі кабельдік болып құрыла алады. Бір кабельді қолданғанда қарама - қарсы бағыттағы мәлімет тарату қайтагенерациялауда бір кабельдің әртүрлі сыныарларына, ал екі кабельдік әртүрлі кабельдер түрінің сыңарлары қосылады. Бірінші жағдайда өтпелі өшудің көлеміне байланысты сыңарлары таңдалады 2 кабель. Жүйеде цифрлы сызықты тракт барлық кабель сыңарларында қалыптасуы мүмкін, сол кезде кабельдік сыйымдылық 13 - 14 рет ұлғаяды, ал бір кабельдік жүйеде 10 рет қана, өйткені 1/3 кабель сыйымдылығы қолданылады.
ИКМ - 30 аппаратурасы цифрлы тарату аппаратымен бірге жұмыс істей алады. ЦТА қолданғанда сызықтық ИКМ - 30 трактінде жоғары кластың дыбыстық таралу 4 арнасы пайда болады.
Аналогті - цифрлы құрылғыны (таратуда) және цифрлы - аналогты (қабылдауда) құрылған түрленуді 30 телефондық сигнал қабылдағанға структуралық циклдың таралуына байланысты топтық цифрлы ағынның таралу жылдамдығы 2048 кбит/с. Ол кірген және шықан дискретті ақпаратты және АТС құрылғыларымен біріктіруге көмегі тиеді. Сызықты тракт құрылғысы сызықты цифрлы сигналды реттеп қабылдауға арналған. Сонымен қатар қашықтан басқарып қоректендірумен НРП телебарлауға байланыс қызметін құруға негізделген.
Импульсты - кодалы модуляцияланған арналары уақыт бойынша бөлінетін цифрлық беру жүйелерінде (ИКМ-АУБ ЦБЖ) кванттайтын және кодалайтын (кодерлер және аналогты - цифрлық түрлендіргіштер АЦТ) құрылғылар әдетте топтық болады. АЦТ шығысындағы цифрлық элементарлы тоқты (импульс - 1) және тоқсыз (пробел - 0) жіберулерден тұратын, кездейсоқ кодалық топтардың кезектілігін ұсынады және
топтық ИКМ сигнал
(сурет 3. 1) деп аталады. Әдетте бір қалыпты кодалар қолданылады, оларда әр кодалық топтағы жіберулердің (кода разрядтығы)
саны бірдей болады. Уақыттық интервал ұзақтығын цикл ұзақтығы
деп атайды. Топтық ИКМ сигналға қатысты дискретизация периодына
тең уақыттық интервал ұзақтығында
арналар немесе арналық интервалдар - АИ. Әр АИ m- разрядты кодалық комбинациядан тұрады. Бұл кодалық комбинация элементарлы тоқты (импульс - 1) және тоқсыз (пробел - 0) жіберулерден тұрады. Элементарлы жіберудің ұзақтығы импульс ұзақтығына
тең. Дискретизация периоды мынаған тең:
(3. 1)
Ұзақтығы
тең импульсты беру үшін өткізу жолағының кеңдігі
бар тракт болса жеткілікті. (3. 1) өрнегіне
және
қойып және қарапайым түрлендірулерді іске асырып, топтық ИКМ сигналды беруге қажетті өткізу жолағының кеңдігі алынады:
(3. 2)
![]()
Сурет 3. 1 - Топтық ИКМ сигнал
Дискретизация периодының
ұзақтығына тең уақытта
екілік символдары берілуі тиіс, бұл цифрлық ағынның жылдамдығына сәйкес:
(3. 3)
Цифрлық ағынның бір цифрлық арнасының жылдамдығы
тең.
Негізгі цифрлық арна
үшін
және
, бұл
жылдамдығына сәйкес келеді.
АЦТ шығысындағы көп арналы топтық ИКМ сигнал
біріншілік цифрлық ағын
болып табылады. Біріншілік цифрлық ағынды құрушы құрылғылардың кешенін
аналоты-цифрлық жабдық
(АЦЖ) деп атайды. Жоғары қуатты цифрлық ағындар бірнеше кіші қуатты ағындардың бірігуі арқылы құрылады. Цифрлық ағындарды біріктіретін құрылғылардың кешенін
уақыттық топ құрушы жабдық
(УТЖ) немесе
уақыттық мультиплексорлау
(УМ) деп атайды. АЦЖ немесе УТЖ (УМ) шығысында топтық импульсты - модуляцияланған сигнал құрылады. Бұл сигнал - параметрлері кездейсоқ шама болатын, импульстардың кезектілігі болып табылады. Әдетте ИКМ сигнал бір полярлы екі деңгейлі кезектілік болып табылады. Бір импульсты жіберуді (импульсты немесе пробелды) беруге арналған, уақыт интервалы
,
тактылы интервал
деп аталады (сурет 3. 2) . Импульс ұзақтығы (пробел)
тактылы интервалдан кіші (сурет 3. 2, а) немесе оған тең болуы мүмкін, яғни
(сурет 3. 2, б) .
шамасы
тактылы жиілік
деп аталады
.
Іс жүзінде жұмыс істейтін бағыттаушы орта (байланыс желісі) жолақты фильтрдың қасиетіне ие болады, яғни 0 ден
дейін және
дан шексіздікке дейін төменгі жиіліктерді бермейді, бұл факт - аталған кемшіліктерді одан сайын тереңдете түседі. Байланыс желісімен сигналдарды бергенде, олардың жиілігінің спектрлерін шектеу символ аралық бұрмалануларды күшейтеді және ИКМ сигналды қабылдағанда және декодалағанда қателіктерге әкелуі мүмкін. Осы бұрмалануларды жою үшін ИКМ сигнал
желілі цифрлық сигналға
түрленеді, бұл сигналдың энергетикалық спектры байланыс желісінің беру параметрлерімен (сурет 3. 3, б, 2 қисық сызық) ең тиімді түрде келісілген. Желілі цифрлық сигналдың құрылу процессі
желілі кодалау
деп аталады, ал цифрлық сигналдың ұсынылу формасы -
желілі кода
. ИКМ сигналдың кодасын желілі кодаға және кері түрлендіруді іске асыратын құрылғы беру трактысының (КТ
бер
) және қабылдау трактысының (КТ
қаб
)
кода түрлендіргіші
деп аталады.
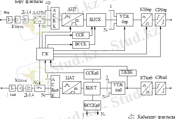
1. 2. ИКМ-УАКБ цифрлық беру жүйесінің соңғы станциясының
жалпы құрылымдық сұлбасы.
Қарастырылған топтық ИКМ сигналдың құрылуы кезеңдері (дискретизация, кванттау және кодалау) және оған сәйкес желілі цифрлық сигнал (желілі кодалау) соңғы станцияның жабдығымен іске асады. Цифрлық арналар негізіндегі тоналды жиілік арналарын (ТЖА) құруға арналған ИКМ-АУБ цифрлық беру жүйесінің соңғы станциясының жалпы құрылымдық сұлбасы3. 4 суретінде көрсетілген. ИКМ-АУБ ЦБЖ негізгі функционалды түйіндері мыналар:
1) жеке АИМ тракт;
2) аналогты-цифрлық жабдық (АЦЖ) ;
3) уақыттық топ құрушы жабдық (УТЖ) ;
4) соңғы станциянығ желілі тракт жабдығы (СС-ЖТЖ) .
АИМ жеке тракт аналогты сигналдың дискретизациясына немесеберудесигналдың амплитудалы-импульсты модуляциясы және қабылдауда АИМ сигналдың демодуляциясы үшін арналған. АИМ жеке тракттың негізгі элементтері:
1) Ұз бер , Ұз қаб - сәйкесінше беру және қабылдау трактысының ұзартқыштары, олар арнаның және сигналдарды өңдеуде беру деңгейінің номиналды шамасын орнату үшін арналған;
2) ТЖК бер - беру трактысының төменгі жиілікті күшейткіші, ол кіріс аналогты сигналдың спектрі шектелгенде және оны дискретизациялағанда (амплитудалы-импульсты модуляция) болатын жоғалтуларын компенсациялау үшін арналған;
![]()
Сурет 3. 4 - ИКМ- АУБ ЦБЖ соңғы станциясының жалпы құрылымдық сұлбасы.
3) ТЖК
қаб
- қабылдау трактысының төменгі жиілікті күшейткіші, ол АИМ сигналды демодуляциясы үшін аналған; Д-3, 4 - беру трактысының төменгі жиілікті фильтры (ТЖФ), ол Найквист-Котельников теоремасының талаптарын орындау үшін және ТЖА тиімді берілетін жолағын құру үшін - кіріс аналогты сигналдың жиілік жолағын шектейді; Д-3, 4 ТЖФ қабылдау трактысында АИМ исгналдың демодуляциясын іске асырады: АИМ сигналдың спектрінен бастапқы сигналдың спектрін бөліп алады; ААИМ - арналық амплитудалы-импульсты модулятор (дискретизатор) генераторлық жабдықтан ГЖ түсетін жүру периоды
тең импульстардың периодты кезектілігімен
аналогты сигналдың дискретизациясын іске асырады; АС - арналық селектор, көп арналы топтық АИМ сигналдан арналық жеке АИМ сигналды бөліп алуға арналған.
Беру трактысының
аналогты-цифрлық жыбдығы -
топтық ИКМсигнал құру мақсатымен арналық сигналдарды
(жеке АИМ-1 сигналдары) біріктіру құрылғысының АСБҚ шығысында пайда болған сигналдан топтық АИМ-1 сигналының цифрлық өңдеу процессін іске асырады. АСБҚ шығысында АИМ-1 сигналы АЦТ - аналогты цифрлық түрлендіргішке түседі, онда топтық АИМ-1 сигналына келесі операциялар жасалады:
1) АИМ-1 сигналын АИМ-2 түрлендіру;
2) кванттау;
3)
- немесе
-компандирлеу заңы бойынша кодалау.
АЦТ шығысынан топтық ИКМ сигнал біріншілік цифрлық сигналды немесе ағынды құрушыға БЦСҚ түседі, ол жеке арналардың және сигналдардың кодалық комбинацияларының санауларынан тұрады, ол кодалық комбинация санаулары
циклдық
және
аса циклдық синхрондау
түрлеріне, басқару және әрекеттесу сигналдарына БӘС, сервистік сигналдарға және деректерді беру сигналдарына сәйкес келеді. Циклдық синхрондау берудегі ААИМ және қабылдаудағы АС синхронды жұмысын қамтамасыз етеді. БӘС автоматты телефон станцияларының аспаптарының жұмыс істеуін қамтамасыз етеді. БЦС әр түрлі құраушыларының арасындағы уақыттық қатынас оның
уақыттық құрылымымен
анықталады
.
Уақыттық топ құрушы жабдық(УТЖ
бер
) немесе беру трактысының уақттық мультиплексорлеу
біріншілік цифрлық ағындарды біріктіру негізінде
екіншілік цифрлық ағынның
(ЕЦА) құрылуын іске асырады, ары қарай -
екіншілік цифрлық ағынды біріктіру негізінде
үшіншілік цифрлық ағынның
құрылуы ҮЦА және ары қарай осылай жүре береді. Соңғы станцияның желілі тракт жабдығы(СС-ЖТЖ) берудің кода түрлендіргішінің (КТ
бер
) көмегімен желілі цифрлық сигналдың құрылуын іске асырады, бұл сигналдың энергетикалық параметрлері байланыс желісінің (электрлік немесе оптикалық кабель, радиорелелі немесе спутниктік беру желісі) беру параметрімен максималды келісілген. ЖТЖ УТЖ
бер
шығысындағы топтық ИКМ сигналдың кодасын желілі цифрлық сигналдың кодасына түрлендіріп қана қоймай, оған қоса берудің станциялық регенератор (СР
бер
) көмегімен желілі цифрлық сигналдың импульстеріне олардың символ аралық бұрмаланулары минималды болатындай форма береді
Қабылдау трактысының соңғы станцияның желілі тракт жабдығы (СС-ЖТЖ) келесілерді іске асырады:
1) қабылдаудағы станциялық регенератор (СР қаб ) көмегімен желілі цифрлық сигналдың толық қалпына келуін - регенерациясын және ол сигналдың импульстерінің формасын тік бұрышты формаға түрлендіреді;
2) қабылдаудағы кода түрлендіргіш (КТ қаб ) көмегімен желілік цифрлық сигналдың кодасын топтық цифрлық ИКМ сигнал кодасына түрлендіреді.
Қабылдау трактысының уақыттық топ құрушы жабдық (УТЖ қаб ) немесе қабылдау трактысының уақыттық мультиплексорлау топтық ИКМ сигналды оны құрайтын цфирлық ағындарға бөлуді іске асырады. Беру және қабылдау трактысының сигналдарды цифрлық өңдеу және уақыттық топ құру жабдықтары синхронды жұмыс істеуі тиіс. Ол үшін қабылдауда топтық ИКМ сигналдан тактылы жиілікті бөлу құрылғысының ТЖБҚ көмегімен сәйкес цифрлық ағынның тактылы жиіліімен жүретін, импульстердің периодты кезектілігі бөліп алынады, ары қарай қабылдаудың генераторлық жабдығына ГЖ қаб беріледі, яғни генераторлық жабдықтың тактылы синхрондалуын іске асырады. Қабылдау трактысының аналогты-цифрлық жабдығы УТЖ шығысынан алынған топтық ИКМ сигналды өңдеу процессін іске асырады, бұл одан топтық АИМ-2 сигналын алу мақсатында жасалады. Біріншілік цифрлық сигналдың таратқышы БЦСТ шығысынан топтық ИКМ сигнал цифрлы - аналогты түрлендіргішке ЦАТ түседі, онда ИКМ сигнал декодаланады, яғни топтық АИМ-2 сигналы құрылады. Арналық сигналдарды бөлу құрылғысының АСБҚ және арналық селектор АС көмегімен арналық АИМ сигналдың бөлінуі іске асады. Арналық АИМ сигналдың демодуляциясы Д-3, 4 төменгі жиілікті фильтрмен жасалады. Қабылдаудың номиналды деңгейі төменгі жиілікті күшейткішпен ТЖК қаб қамтамасыз етіледі. Жабдықтардың синфазды және синхронды жұмысын қамтамасыз ету үшін топтық ИКМ сигналдан біріншілік цифрлық сигнал таратқышының БЦСТ көмегімен синхросигнал бөлінеді, ол сигнал синхросигнал қабылдағышымен ССҚаб сәйкесінше өңделеді және генераторлық жабдықтың ГЖ синхрондалуын қамтамасыз етеді. Автоматты телефон станцияларының қалыпты жұмысын қамтамасыз ету үшін БЦСТ көмегімен басқару және әрекеттесу сигналдары БӘС бөлінеді, олар қабылдағышпен БӘСҚаб өңделеді және АТС аспаптарына беріледі.
ІІ. ИКМ ЖӘНЕ УАКБ БЕРУ ЖҮЙЕЛЕРІНДЕ БАЙЛАНЫСТЫ
ҰЙЫМДАСТЫРУ.
2. 1. ИКМ беру жүйесінде байланысты ұйымдастыру.
ИКМ (импульсті кодты модуляция) беру жүйесі импульсті кодтық модуляцияны ИКМ-ВД қолдана отырып, ВРК әдісімен қалалық телефон желісінде жалғағыш байланыс желілерін ұйымдастыру үшін арналған. Беру жүйесі өткізгіш диаметрі 0, 5-0, 7 мм Т және ТПП симметриялық кабель жұптарымен жұмыс істеуге арналған. Екіжақты трактіні ұйымдастыру үшін кабельдің екі жұбы қолданылады: тура және кері беру бағыты. Байланыс трактісін бір кабельді және екі кабельді жүйемен ұйымдастыруға болады, бірақ бір кабельді байланысты ұйымдастыру сұлбасында ауысатын өшуі бойынша кабель жұбын арнайы таңдау керек. Желілік трактінің максималды ұзындығы кабель түріне байланысты 50-100 км болады. Регенерация бөлімшесінің ұзындығы кабель түріне ИКМ-30 қосылған кабель жұбына байланысты 1, 5-2, 7 км құрайды. Телефон арнасының сигналдарын кодтау сегіз разрядты симметриялы екілік кодпен жүргізіледі. Кодтау - сызықты емес, А-87, 6/13 заңымен. Желі код ретінде квазиүштік код ЧПИ қолданылады. АТС пен ИКМ-30 арасында СУВ беру үшін қондырғы құрамына кіретін электронды келістіру құрылғысы СУ қолданылады. (шығыс СИ және кіріс СВ) . Арнаның тиімді беру жилік жолағы - ТЖ-0, 3-3, 4 кГц. Типтік арнаның цифрлық сигналының сигналдық циклдік құрылымы мен сызықты кодтың типінен тұратын арнайы лолгикалық құрылымы бар. Цифрлық сигналдың циклдік құрылымы мыналар үшін қолданылады: синхронизациялар; біріншілік желідегі арналар иерархиясының әр түрлі дәрежелері арасындағы мультиплексиралау мен демультиплексиралау процестері; блокті қателіктерді бақылау.
Сызықты код цифрлық сигнал таратудың кедергітұрақтылығын (помехоустойчивость) қамтамасыз етеді. Тарату аппаратурасы циклдік құрылымымен цифрлық сигналдың тарату ортасында берілетін модульденген электрлік сигналға түрленуін орындайды. Модуляция типі қолданылатын жабдыққа және тарату ортасынатәуелді болады.
- Желісінің негізгі біріншілік арнасы жоғары-циклдік құрылымы мен сигнализаиця арнасы бар, цифрлық телефонияның екінші жүйесінде және ISDN де қолданылады. PDH иерархиясының басқа арналарында тек циклдік құрылымы бар.
- E1 арнасының бұл ерекшелігі оның біріншілік және екіншілік желілер арасындағы «шекара» болатынмен шартталған. E1 циклдік құрылымынң
- негізгі нұсқасы бар:
- Құрылымдық емес ағын;
- Циклдік құрылымымен;
- Циклдік және жоғары циклдік құрылымдармен.
Е1 құрылымдық емес ағыны мәліметтер таратудың жүйелерінде қолданылады және циклдік құрылымы жоқ (арналарға бөлінуі) - бұл негізгі цифрлық арна (НЦК) - 64 кбит/с.
Циклдік құрылымымен Е1 ағыны 0 - ден 31 - ге дейінгі Time Slot (TS) арналық аралықтарға бөліну түрінде 64 кбит/с - пен НЦК - нің 32 арнаға бөлінуін қарастырады. Әрбір аралық үшін цикл құрамында 8 бит беріледі, цикл (фрейм немесе кадр) ұзындығы 256 битке тең, бұл 125 мкс - ді (цикл ұзақтығы) құрайды. Нөлдік арналы аралық FAS (Frame Alignment Signal) циклдік синхронизацияның сигнал беріліс астында беріледі.
... жалғасы- Іс жүргізу
- Автоматтандыру, Техника
- Алғашқы әскери дайындық
- Астрономия
- Ауыл шаруашылығы
- Банк ісі
- Бизнесті бағалау
- Биология
- Бухгалтерлік іс
- Валеология
- Ветеринария
- География
- Геология, Геофизика, Геодезия
- Дін
- Ет, сүт, шарап өнімдері
- Жалпы тарих
- Жер кадастрі, Жылжымайтын мүлік
- Журналистика
- Информатика
- Кеден ісі
- Маркетинг
- Математика, Геометрия
- Медицина
- Мемлекеттік басқару
- Менеджмент
- Мұнай, Газ
- Мұрағат ісі
- Мәдениеттану
- ОБЖ (Основы безопасности жизнедеятельности)
- Педагогика
- Полиграфия
- Психология
- Салық
- Саясаттану
- Сақтандыру
- Сертификаттау, стандарттау
- Социология, Демография
- Спорт
- Статистика
- Тілтану, Филология
- Тарихи тұлғалар
- Тау-кен ісі
- Транспорт
- Туризм
- Физика
- Философия
- Халықаралық қатынастар
- Химия
- Экология, Қоршаған ортаны қорғау
- Экономика
- Экономикалық география
- Электротехника
- Қазақстан тарихы
- Қаржы
- Құрылыс
- Құқық, Криминалистика
- Әдебиет
- Өнер, музыка
- Өнеркәсіп, Өндіріс
Қазақ тілінде жазылған рефераттар, курстық жұмыстар, дипломдық жұмыстар бойынша біздің қор #1 болып табылады.

Ақпарат
Қосымша
Email: info@stud.kz