КЭС-2000МВт шарты бойынша өзіндік мұқтаждық трансформаторларының қуатын таңдау


7
![]()
8
![]()
9
![]()
10
![]()
АҢДАТПА
«КЭС-2000МВт шарты бойынша өзіндік мұқтаждық
трансформаторларының қуатын таңдау тақырыбы және тораптағы кернеудің
төмендеуінен кейін олардың өздігінен жүріп кетуі орындалатынын ескере
отырып өзіндік мұқтаждық трансформаторының түрін таңдау керек. Өзіндік
мұқтаждық трансформаторларына релелік аппараты және ажыратқыштар
таңдалады.
АННОТАЦИЯ
По теме выпускной работы «КЭС-2000МВт свыбором трансформатора
собственных нужд» должен быть определен выбрать трансформатора
собственных нужд учитывая нагрузку электродвигателей и их обеспечения
самозапуска после кратковременного снижения напряжения сети. Для
трансформаторов собственных нужд выбирается релейные аппараты и
разъединители.
11
Мазмұны
Кіріспе
1 Технологиялық процесстердің сипаттамасы
2. Блоктық трансформаторлардың санын және қуатын таңдау. Блоктық
трансформаторларды таңдау
7
9
12
2. 1 Байланыс
таңдаймыз
3 Салыстырма бөлімі
санын
және
қуатын
13
16
3. 1 Құрылымдық сұлбаның екі нұсқасының технико-экономикалық
негіздері. Жоспарланған электрстанцияның құрылымдық сұлбасының
бірінші вариантының есептемелері
17
3. 2 Жоспарлы электрстанцияның құрылымдық сұлбасының екінші
нұсқасының есептеулері
4. Электр бөлімі
4. 1 Қысқа тұйықталу тоқтарын есептеу
4. 2 220 кВ шинадағы үшфазалы қ. т. тоқтарын есептеу
4. 3 Электрлік аппараттарды және тоқ өткізгіш бөліктерді таңдау. 220
кВ шықпа желілерін таңдау
4. 4 220 кВ желіге ажыратқыштар мен айырғыштарды таңдау
4. 5 220 кВ желіге кернеу және өлшеуіштік тоқ трансформаторын
таңдау
4. 6 Асқын кернеуді шеттегіштерді (АКШ) таңдау
4. 7 Жоғары жиілікті бөгеушіні (ЖЖБ) таңдау
4. 8 Байланыс конденсаторларын таңдау
12
19
21
21
21
28
30
32
34
34
34
4. 9. Ашық тарату құрылғысының сипаттамасы
4. 10 Релелік қорғанысты таңдау
4. 11 Жерге тұйықтағыш жабдықтарды есептеу
4. 12. Найзағайдан қорғанысты есептеу
4. 13 Арнайы сұрак
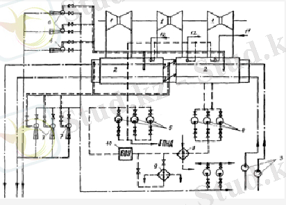
4. 13. 1 Өзіндік мұқтаждық трансформаторларын (ҐМТ) таңдау:
4. 13. 2 Резервтік өзіндік мұқтаждық трансформаторларын (РҐМТ)
таңдау:
4. 13. 3 Жобаланған электр станциясына электрмен қамтамасыз ету
сұлбасын таңдау. Бас сұлбаны таңдау.
4. 13. 4 Өзіндік мұқтаждық сұлбасын таңдаймыз
5. Өмір тіршілігінің қауіпсіздігі
5. 1 Еңбек шарттарын талдау
5. 2 КЭС-2000 атмосфераға зиянды заттардың сейілуін есептеу және
санитарлық-қорғаныс зонасын анықтау
5. 3 Жұмыс бөлмесінің ауа алмасуын (вентиляция) есептеу
5. 4 Өрт қауіпсіздігі
6 Экономикалық бөлім
6. 1 Қазақстан Республикасындағы электр энергиясын өндіріл мен
тұтынылуының жалпы теңгерілімі
6. 2 Жылулық энергияны өндіру
6. 3 Инвестициялық қаржының экономикалық тиімділігін бағалау
бойынша жалпы ұғымдар
6. 4 КЭС дағы жылу және электр энергиясының өзіндік құнын есептеу
6. 5 КЭС дағы жылу және электр энергиясының өзіндік құнын есептеу
6. 6 Қаржылық түсімдер мен пайданы анықтау
13
34
35
37
43
45
45
46
46
47
49
49
49
55
60
62
62
63
64
65
65
71
Қорытынды
Пайдаланылған әдебиеттер тізімі
14
73
74
Кіріспе
Қазіргі уақытта Қазақстанда 10-нан астам жұмыс істеп тўрған КЭС-тар
бар. КЭС - тарда органикалық отындар қолданылады: қатты отындар, көбіне
ұсақталған әртүрлі сортты көмірлер, газ, мазут және т. б. Отынды жаққанда
бөлінетін жылу пештік агрегаттағы жұмыс денесіне беріледі (бугенераторы),
әдетте - су буы. Су буының жылу энергиясы конденсациялық турбинада
механикалық энергияға, ал соңғысы генераторда электр энергиясына
айналады. Турбинада жұмыс жасап тастаған бу конденсацияланады, бу
конденсаты қайта бастапқы конденстатқа құйылады, содан соң
қоректендіруші сорғымен бу пешіне (бугенератор, пешагрегат) жіберіледі.
Осылайша тұйықталєан бу- сулы тракт құрылады: бу пеші буқыздырғышпен -
пештен турбинаға буөткізгіш - турбина - конденсатор - конденсаттық және
қоректік сорғылар - қоректік судың труба өткізгіштер - бі пеші. Көмірді
қолданыатын конденсациялық электр сатнциялары үшін модернизациялынған
қондырғыларды қолдану ұсынылған (будың температурасы - 5650С және
пайдалы әсер коэфиценті - 41 пайызға дейін), 2010 жылдан кейін
энергоблоктардың будың жоғары критикалық параметрлері (будың қысымыа
30 - 32 МПа, будың температурасы 600 - 6200С, пайдалы әсер коэфиценті - 44
-
46 пайызға дейін) . Жаңа заманғы КЭС-тар 200-800 МВт-тық
энергоблоктармен жабдыталған. Ірі агрегаттарды қолдану электр станцияның
қуатының тез өсуіне, электр энергияның өзіндік құнының және станцияның
киловатт сағат қуатқа орнатылған құнының қолайлылығын қамтамасыз етеді.
Жаңа заманғы КЭС - тар қоршаған ортаға: атмосфераға, гидросфераға және
литосфераға зор әсерін тигізуде. Олардың атмосфераға әсері отты жағу үшін
ауадағы оттегіні көп көлемде қолдануында және жану өнімдерін көп көлемде
шығаруда байқалады. Бұлар жоғары химиялық белсенділер қатарлары,
біріншіден газ типті көміртегі, күкірт, азот, окидтері.
Күл ұстағыштар арқылы өткен ұшқыш күлдер ауаны ластайды.
Атмосфераның еѕ аз ластануы (бірдей қуатты станциялар үшін) газды
жаққанда, ал ең көбі - аз жылу бөлу қасиеті бар қатты отынды жаққанда
байқалады. Сонымен қатар атмосфераға көп көлемде кететін жылуды, жоғары
және өте жоғары кернеулі электрлік қондырғылардан пайда болатын
электромагниттік өрістерді ескеру қажет. КЭС - тар гидросфераны
конденсаторлық турбиналардан шығарылатын үлкен көлемді жылы сумен,
сонымен қатар өндірістік ағын сулармен (мұқият тазалаудан өтеді) ластайды.
КЭС- тардың литосфераға әсері тек қана жерден отын алумен, жер қоры
бөлектенумен және құрылыс жүргізілумен шектелмейді, сонымен қатар
күлдер мен қоқыстардың (қатты отынды жаққанда) массасын көмуге көп жер
керек. КЭС- тардың қоршаєан ортаға әсері өте зор. Мысалы судың және
ауаның жылулық ластану көлемін пештегі отын массасы толық жанғанда
15
бөлінетін жылудың 60% -ы станция аумағынан тыс жерде жоғалатыны арқылы
түсінуге болады. КЭС - тардағы электр энергия өндірісінің көлемін және
жағылатын отынның көлемін ескеріп, олар елдің біраз аудандарының
климатына әсер етеді деп жобалауға болады. Соынмен қатар жылыжайларды
жылыту, жылытылатын тоған балық шаруашылыєын құру арқылы жылулық
шығарулардың жойу мәселесі шешілуде. Күлдерді және қоқыстарды құрылыс
материалдарының өндірісінде және басқа салаларда қолданылады. Осы
технонлогиялық өрдістің ерекшелігіне байланысты конденсациялық электр
станциялары (КЭС) өз атауларын алды. Бұл дипломдық жұмыста қуаты 900
МВт- тық конденсациялық электр станциясының КЭС электрлік бґлігі
қарастырылады. КЭС - қа қуаты 200 МВт - тық үш турбогенератор және қуаты
300 МВт - тық бір турбогенератор қондырылєан. АТҚ ЖК -ѕ номиналды
кернеуі 500 кВ, АТҚ ОК - ѕ номиналды кернеуі 220 кВ. Электр энергиясын
беру 500 кВ - тық кернеу үш желімен ал 500 кВ - тық кернеу төрт желімен
жүргізіледі.
16
1 Технологиялық процесстердің сипаттамасы
Бутурбиналы агрегаттық конденсациялық қондырғының негізгі міндеті
турбинадағы жұмыс буының конденсациясын және номиналды жағдайда соѕ
сатыда турбина буының қысымы, технико - экономикалық түсінік бойынша
анықталған, есептік шамадан аспауын қамтамасыз ету.
Конденсаторды жобалағанда қабылданған номиналды жағдайда жұмыс
буының орташа қысымы р2 (конденсаторєа бу шығыны, суытатын судың
температурасы және шығыны; негізінен 3, 5 - 6 кПа (0, 035 -0, 060 кгс/cм2)
құрайды. Ол атмосфералық (барометрлік) қысымнан төмен болғандықтан оған
конденсатордың бу кеңістігінен сейілумен жауап береді. Турбина алдында
жұмыс буының қысымы р2 жаѕа будың номиналды мәндерінің
параметрлерімен салыстырғанда эксплуатация кезінде бір деңгейде ұстау
мүмкін емес, режим шарттарына сәйкес айрықша өзгеріп отырады. Оның мәні,
конденсаттық қондырғының қаныққан жағдайында әртүрлі жұмыс шарттары
жылулық сиаттамаларымен анықталады.
Турбоагрегаттың үнемді жұмысы үшін жұмыс буының қысымын
деңгейінде сақтаумен қатар, конденсаттық қондырғы қамтамасыз ету керек:
- бу пешінің қорегінде қолданылатын жұмыс буының конденсатын
сақтау, және оның сапасын, конденсаторға сырттан келетін, сәйкесінше сумен
араласқаннан кейін, ПТЭ талаптарына сай (оттегінің, еріген тұздардың және
коррозия өнімдерінің рұқсат етілген шамада шектелуі) ;
- конденсатордың шықпасындағы, жылу шығынына алып келетін,
жұмыс буының конденсаттық қанығу температурасына қатысты конденсаттық
сууын алдын алу.
Қалыпты жұмыста қабылдау, энергоблокты қосқанда және айырғанда
оның жылулық сұлбасында қарастырылғандай конденсаторға (тікелей бу -
тастау құрылғысы, БРУ - К немесе күшейткіштер арқылы) буды тастауды,
басқа құрылғылардан ыстық дренаждарды және пештің қореќтену жүйесіне
қосымша суды қосу. КЭС - те қолданатын конденсаторлардың беттері бір және
коп қабатты болы келеді, ішінде орналаскан құбырынын бетінде будың
конденсаты жиналады. Жиналанған соң конденсат турбинаға бағытталанат.
Құбырда түзілген конденсат құбыр түйінінен корпус түбіне, одан
конденсатжинағышқа жиналады, канденсатжинағыштан канденсаттық
сорғымен жойылады.
1 суретте конденсациялық қондырғының құрылымдық сұлбасы
көрсетілген.
Конденсаторға түсетін бу, әдетте турбоагрегаттың вакуумдық жүйесінің
тығыздығының нашарлығына байланысты, конденсацияланбайтын (әсіресе
ауа) газдар қоспасы болады.
Конденсатордың бу кеңістігінде бу сейілуін ұстап тұру үшін
конденсацияланбайтын газдар әрдайым жойылып тұру керек. Бұны ауалық
17
сорғымен, бу- немесе суағыстық эжекторлармен немесе роторлы вакуумды -
сорғылармен жүзеге асырылады. Мысалы, конденсаторлардан
конденсацияланбайтын газдарды (ауаны) қалдық қоспасымен соратын, бу -
ауалы қоспаны сығатын және ауаға берілетін, су-сақиналы сорғы.
Энергоблоктың кейбір режимдері жұмысы кезінде конденсаторға
қабылау- тастау құрылғысы (бу дросселденетін және суытылатын) арқылы,
жаѕа буды тастау орын алады
Суытқыш су конденсаторға циркуляциялық насостар арқылы,
конденсаттық қондырғыны техникалық сумен қамтамасыз ету жүйесі
байланыстыратын, күштік құбырлармен беріледі, жергілікті жер жағдайына
байланысты тура және кері ағысты жасалады.
Тура ағысты сумен қоректену жүйесінде су табиғи қорек көзден (өзен,
көл, теңіз) алынады және бір реттік қолданыстан кейін қайта сол қорек кґзіне
қайта құйылады, ал кері ағыстыда - конденсатордан кейін су суытқыш
қондырғыєы (градирнаға, араластырғыш бассейнге немеме су саќтағыш -
суытқышқа) түседі; мұнда конденсатордан қабылданған жылуды сыртқы ауаға
береді, содан кейін конденсаторда қайта суытуға қолданады.
Тура ағысты сумен қамтамасыз ету жүйесінде немесе айналмалы сумен
қамтамасыз ету жүйесінде сусақтағыш - суытқышпен суытушы су
суқабылдағыш құрылғыға түседі, мұнда тазалушы торлар және шілтерлер
орнатылған және жағалық сорғы жүйесімен немес қабылдау сорғы
құдықтарымен жалғанған.
Қайталмалым су жүйесінде градикалық немесе шашырату су
қоймасыннан, су қайталап резервыалдық су коймасынан насостардың
кысымдық пен сыймдылықптарға жылы суды су таратқышқа котеріп келеді .
Циркуляцинонды насостарға (тура ағысты сумен қамтамасыз етуде немесе су
сақтағыш - суытқышпен) электр энергия шығынын азайту үшін
конденсатордың су тастау жерінде әдетте сифон қолданылады, ал сифонды
құдықтан су, шартты ґзіндік ағыспен, ашық каналмен тасталады.
Жылы суды тастау тоғаннан тґмен, суды қабылдау құрылғысына
түспейтін арақашықтықта жүргізіледі. Суды тастау орнында үлкен еѕісті
орналасқан каналмен жүргізіледі.
18
1 сурет - Конденсациялық қондырєы турбинасының құрылымдық
сұлбасы.
1- ОНО; 2 - конденсатор; 3 - циркуляциялаушы насостар; 4, 5 - бірінші және
екінші кґтерілімнің конденсаттық сорғысы; 6 -негізгі эжекторлар; 7 -
циркуляциялаушы жүйенің эжекторлары; 8 - лабиринттік тығыздалған бу
суытқышы; 9 - жүйе суын қыздырғыштың дренажын суытқышы; 10 -
түзсындандырушы блоктық жабдық; 11, 12 - ондірістік және БРОУ буын
қабылдау-шығару құрылғысы;
- бу,
- суытушы су,
- бу-ауалы қоспа
19
- конденсат,
2. Блоктық трансформаторлардың санын және қуатын таңдау.
Блоктық трансформаторларды таңдау
Құрылымдық сұлбаның екі нұсқасын қарастырамыз.
Бір генератордың өзіндік мұқтаждыққа кететін шығын:
PСН =
Р %
100
⋅ Рr ⋅ k c ,
(2. 1)
мұндағы Р % - өзіндік мұқтаждық трансформаторының активті қуаты
қондырғының толық қуатынан процентпен алынады . Р = 3% қабылдаймыз.
kc - сұраныс коэффициенті. КЭС їшін 1-ге теѕ;
Рr - қондырғының активті қуаты, МВт.
P СН1 =
P СН 2 =
3
100
3
100
⋅ 200 ⋅ 1 = 6МВт;
⋅ 300 ⋅ 1 = 9МВт.
Бір генератордың
өзіндік
мұқтаждығының
реактивті
қуатын
анықтаймыз:
Q СН = РСН ⋅ tgϕ ,
(2. 2)
мұндағы РСН - өзіндік мұқтаждық трансформаторының активті қуаты,
МВт;
tg ϕ - ϕ тангенс бұрышы;
Q СН1 = 6 ⋅ 0, 62 = 3, 72МВАр;
Q СН 2 = 9 ⋅ 0, 62 = 5, 85МВАр.
Өзіндік мұқтаждықтың толық қуатын анықтаймыз :
2 2
S СН1 = 6 2 + 3, 72 2 = 7МВА;
S ∇⊆ 1 9 2 5, 58 2 10, 5 ⊂ℜℵ .
Блоктық трансформатордың толық қуатын анықтаймыз:
20
(2. 3)
S бл . тр = S r − S сн ,
S бл. тр = 235 − 7 = 228МВА;
S 〈. ∫ 353 10, 6 342, 4⊂ℜℵ.
(2. 4)
Іріленген
блоктың
блоктық
трансформаторының
толық
қуатын
анықтаймыз:
S бл. тр = 2 ⋅ ( S r − S сн ),
(2. 5)
Sбл . тр = 2 ⋅ (353 −10, 6) = 684, 8 МВА .
Сұлбаның бірінші нұсқасы үшін күштік трансформаторларды
таңдаймыз және номиналды мәндерді 2. 2 кестеге енгіземіз.
2 к е с т е - Трансформаторлардың техникалық сипаттамалары
2. 1 Байланыс санын және қуатын
таңдаймыз
Минималды жүктеме
режимінде
трансформаторлардың
есептік
жүктемелерін анықтаймыз:
S расч 1 = (∑ Рr − ∑ Рсн − ∑ Р min ) 2 + (∑ Qr − ∑ Qcн − ∑ Q min ) 2,
(2. 8)
мұндағы ∑ Р r, ∑ Qr - генераторлардың жалпы қосынды активті және
реактивті қуаттары, МВт, МВАp;
∑ Рсн , Qc н
-
генераторлардық өзіндік мұқтаждықтарына
жұмсалатын қуаты, МВт, МВАp;
∑ Р min, Q min -
минималды жүктеме режиміндегі жергілікті
жүктеме қуаты, МВт, МВАp.
Минималды жүктеме режимінде реактивті қуатты анықтаймыз:
21
∑ Q min = P min ⋅ tg ϕ,
Q min = 590 ⋅ 0, 62 = 365, 8 МВАр .
S ◊〉1 (600 27 590) 2 (558 16, 74 365, 8) 2 176, 3⊂ℜℵ.
(2. 9)
Максималды
жүктеме
режимінде
трансформатордың
жүктемесін
анықтаймыз:
S расч 2 = (∑ Рr − ∑ Рсн − ∑ Р max ) 2 + (∑ Qr − ∑ Qcн − ∑ Q max ) 2,
(2. 10)
мұндағы Р max, Q max
- максималды жүктеме режиміндегі жергілікті
жүктеме қуаты, кВт, кВАp.
Максималды жүктеме режимінде реактивті қуатты анықтаймыз:
Q max = P max ⋅ tg ⋅ϕ,
(2. 11)
Q max = 600 ⋅ 0, 62 = 372⊂ℜℵ.
S расч 2 = (600 − 27 − 600) 2 + (558 − 16, 74 − 372) 2 = 171. 4 МВА .
Апаттық режимде бір генератор айырылғын кезде трансформатордың
жүктемесін (2. 10) формуласымен анықтаймыз:
S расч 2 = (400 − 18 − 600) 2 + (372 − 11. 16 − 372) 2 = 218, 3 МВА .
Есептік максималды қуатқа еѕ кґп жүктелген режимнің қуатын аламыз:
S расч . max = S расч 3 = 218, 3 МВА .
қуатын анықтаймыз:
S ат =
S р а сч . ма х
k п
.
(2. 12)
мұндағы k п - коэффициент аварийной перегрузки трансформатора.
Есептеу кезінде 1, 4-ке теѕ деп аламыз.
22
![]()
Sат =
218, 3
1, 4
. = 156 МВА .
Автотрансформатордың мәндері 2 кестеге енгіземіз:
2 к е с т е - Байланыс техникалқ мәндері.
23
3 Салыстырма бөлімі
3. 1 Құрылымдық сұлбаның екі нұсқасының технико-экономикалық
негіздері. Жоспарланған электрстанцияның құрылымдық сұлбасының
бірінші вариантының есептемелері
Жоғары және төменгі кернеу шиналарына қосылған
трансформаторлардың электрэнергия шығындарын анықтаймыз :
блоктық
S
S ном
2
(3. 1)
мұндағы ∆PX - б. ж. шығындары, кВт;
T - эксплуатация уақыты, 8760 сає;
∆PK - трансформаторлардың қ. т. шығындары, кВт;
S max
- трансформатор жүктемелерінің максималды қуаты
(формула 3. 7), МВА;
S ном - күштік трансформатордын номиналды қуаты (3. 2 кесте),
МВА;
τ - максималды шығындар ұзақтығы, сағ.
τ = (0, 124 + Т уст ⋅10−4 ) 2 ⋅ Т ,
(3. 2)
Т уст - энергоблоктың орнатылған жұмыс жасау уақыты, сағ.
τ = (0, 124 + 7100 ⋅10−4 ) 2 ⋅ 8760 ч ,
2
∆ W 1 = 570 ⋅ 8760 + 1800 ⋅ ⋅ 6093 = 13029409 МВт ⋅ жыл ,
400
2
W 2 315 8760 790 6093 6762975⊂ℜ∫ ,
250
2
∆ W 3 = 207 ⋅ 8760 + 600 ⋅ ⋅ 6093 = 3527711 МВт ⋅ жыл .
1000
Байланыс электрэнергияның шығындарын
анықтаймыз:
24
∆ WAT
S ном S ном
2
2
(3. 3)
мұндағы ∆P КВ - жоғары кернеу орамасының меншікті шығындары, кВт;
∆P КС - орта кернеу орамасының еѕ үлкен жүктемесі, кВт;
S max ⋅ с - орта кернеу орамасының еѕ үлкен жүктемесі, МВА;
S max ⋅ в - жоғары кернеу орамасының еѕ үлкен жүктемесі, МВА.
Жоғары және орта кернеу орамаларындағы шығындарды анықтаймыз:
∆ PКВ − C
2
−
∆ PКС − Н
2
(3. 4)
мұндағы ∆P КВ −C -жоғары және орта кернеулер үшін қ. т. шығындары, кВт;
∆P КС − Н - орта және төменгі кернеулер үшін қ. т. шығындары,
кВт;
К выг - тиімділік коэффициенті.
К выг =
U B − U C
U B
,
(3. 5)
мұндағы U B - жоғарғы кереу жағы, кВ;
U C - орта кереу жағы, кВ.
К выг =
229 − 133
133
= 0, 72,
470
2
−
470
0, 72 2
∆ РКС − Н
2
−
∆ РКВ − Н
2
(3. 6)
мұндағы ∆ РКВ − Н - жоғары және төменгі кернеулер үшін қ. т. шығындары,
МВт.
470
2
−
470
0, 72 2
25
Жоғары және тґменгі кернеу орамдарының еѕ үлкен жүктемесін
анықтау, апаттық режим есепке алынбайды:
S max ⋅ в = S max ⋅ с =
S max ⋅ р а сч
2
.
(3. 7)
мұндағы S max ⋅ расч - жоғары және орта кернеу орамаларыныңеѕ үлкен
жүктемесі (3. 9 формула), МВА.
S max ⋅ в = S max ⋅ с =
470, 1
2
= 235 МВА .
2 2
267 267
Электрэнергияның жылдық жалпы қосынды шығындарын анықтаймыз:
∆ W ∑ = n ⋅ ∆ Wблочн + ∆ WАТС,
(3. 8)
мұндағы ∆ Wблочн - блоктық трансформатор электрэнергиясының жалпы
қосынды жылдық шығындары, кВт∙жыл;
∆ WАТС -байланыс автотрансформаторының электрэнергиясының
жалпы қосынды жылдық шығындары, кВт∙жыл.
∆ W ∑ = (13029409 + 6762975 + 3527711) + 2 ⋅ 3312320 = 29944735 = 29944. 735 МВт ⋅ жыл .
Жылдық жалпы қосынды капиталсалымдары:
∑ К = n ⋅ К блоч + n ⋅ К АТ ,
мұндағы ⊇ - бір трансформатордың құны, мың тенге
∑ К = (585 + 418 + 284(2 ⋅ 292) ) = 1871 мын . тенг е .
Жылдық эксплуатациондық шығындарды анықтаймыз:
(3. 9)
И =
Pa + Po
100
⋅ ∑ K + β ⋅ ∆ W ∑ ⋅10−5.
(3. 10)
26
мұндағы
Pa
- амортизацияға нормативті аударылымдар, %. 6, 4
қабылдаймыз;
Po - қызмет етуге нормативті аударылымдар, %. 2 қабылдаймыз;
β = 50
коп
кВт ⋅ ч
- электр энергиясы шығындарының құны.
И =
6, 4 + 2
100
⋅ 1871 + 50 ⋅ 29944735 ⋅ 10 − 5 = 15129, 5мын. тенг е.
Жалпы шығындарды анықтаймыз:
∑ З = РН ⋅ ∑ К + И, .
(3. 11)
мұндағы РН - экономикалық тиімділіктің нормативтік коэффиценті.
0, 12 қабылдаймыз.
∑ З = 0, 12 ⋅ 1871 + 15129, 5 = 15354, 02мын. тенг е.
3. 2 Жоспарлы электрстанцияның құрылымдық сұлбасының екінші
нұсқасының есептеулері
Жоғары және орта кернеу шиналарына қосылған блоктық
трансформаторлардың электрэнергия шығындарын (3. 1) формуласымен
анықтаймыз :
2
∆ W1 = 570 ⋅ 8760 + 1800 ⋅ ⋅ 6093 = 13029409МВт ⋅ жыл,
400
2
W2 315 8760 790 6093 6762975 ⊂ℜ∫ .
250
Байланыс электрэнергияның шығындарын
(5. 1) формуласымен анықтаймыз:
∆ WАТ
= 125 ⋅ 8760 + 235 ⋅ ⋅ 6093 + 235 ⋅ ⋅ 6090 = 3312320МВт ⋅ жыл.
267 267
2 2
Жылдық жалпы қосынды шығындарын (. 1) формуласымен анықтаймыз
27
∆ W ∑ = 3⋅13029409 +1⋅ 6762975 + 2 ⋅ 3312320 = 52475, 842 МВт ⋅ жыл .
(3. 9) формуласы бойынша жалпы қосынды капитал салымдарды
анықтаймыз:
∑ К = 3⋅ 418 + 284 + (2 ⋅ 292) ) = 2122 мын . тенг е .
(3. 10) формуласы бойынша жылдық эксплутациялық шығындарды
анықтаймыз:
И =
6, 4 + 2
100
⋅ 2122 + 50 ⋅ 52475842 ⋅10−5 = 26416, 17 мын . тенг е .
(3. 11) формуласы бойынша жалпы шығындарды анықтаймыз:
∑ З = 0, 12 ⋅ 2122 + 26416, 17 = 26670, 81 мын . тенг е .
Құрылымдық сұлабалар екі нұсқасын тиімді және анық салыстыру үшін
кесте құрамыз
3. 1 к е с т е - Құрылымдық сұлбалардың екі нұсқасын салыстыру
Жалпы қосынды жылдық шығындарды ескеріп, анализдеп 2 суретте
көрсетілген бірінші нұсқаны таңдаймыз.
28
4. Электр бөлімі
4. 1 Қысқа тұйықталу тоқтарын есептеу
Есептік сұлба құрамыз және қ. т. нүктелерін қабылдаймыз
4. 1 сурет -Электростанцияның есептік сұлбасы
Қалған мәндрді 4. 1 кестеге енгіземіз
Кесте 4. 1 - Ќ. т. тоқтарын есептеуге арналған мәліметтер
4. 2 220 кВ шинадағы үшфазалы қ. т. тоқтарын есептеу
Составляем схему замещения, в которой все элементы представляются в
виде индуктивных сопротивлений
4. 2 сурет - Электрстанцияныѕ орын басу сұлбасы
29
![]()
![]()
Базистік кернеуге қ. т. болєан Uб=230 кВ кернеуді қабылдаймыз.
Генераторлардың кедергісін анықтаймыз:
X G = X d ⋅
U б 2
S нG
,
(4. 1)
мұндағы X d - жоғары өтпелі индуктивті кедергі;
S нG - генератордың қуаты, кВА.
X 2, 4, 5
= 0, 191⋅
2302
235
= 43 Ом ,
X 2 X 4 X 5 43∈.
X 13 0, 200
2302
353
30∈.
Трансформаторлардың кедергісін анықтаймыз:
X Т =
⋅
100 S Н
,
(4. 2)
мұндағы U k - трансформатордың қ. т. кернеуі, %.
X 1 =
X 1 =
13 230 2
100 400
14, 5 2302
100 1000
= 17, 2 Ом ,
= 7, 7 Ом ,
X 12
11 2302
100 250
23, 3∈.
Автотрансформатордың кедергісін есептейміз:
X Т . ВН = 0, 5 ⋅ ( U К . ВН + U К . ВН − СН − U К . СН − НН ),
X . ∇⊆ = 0, 5 ⋅ ( U ⊇ . ℜ⊆ −∇⊆ + U ⊇ . ∇⊆ −⊆⊆ − U ⊇ . ℜ⊆ −⊆⊆ ),
X Т . НН = 0, 5 ⋅ ( U К . ВН − НН + U К . СН − НН − U К . ВН − СН ) .
30
(4. 3)
(4. 4)
(4. 5)
мұндағы U К . ВН − НН - қ. т. кернеуі жк-тк, %;
U К . ВН − СН - қ. т. кернеуі жк-ок, %;
U К . СН − НН - қ. т. кернеуі ок-тк, %.
Х 6 = Х 9 = 0, 5 ⋅ (37 + 11, 5 − 23) = 12, 75Ом,
∏ 7 ∏ 10 0, 5 (37 23 11, 5) 24, 25 ∈ .
∏ 8, ∏ 11 - кедергілерінің мәндері есепке алмаймыз, себебі олар арқылы қ. т.
тоғы ақпайды.
Сұлбаны ықшамдаймыз
4. 3 сурет - Электрстанцияның орын басу сұлбасы
X 14 = X 1 + X 2,
(4. 6)
X 14 = 17, 2 + 43 = 60, 2Ом.
43 ⋅ 43
X 15 =
-38= 21, 5 ∈ .
43 + 43
X 15 =
х4 ⋅ х5
х4 + х5
,
(4. 7)
X 17 = 12, 75 + 24, 25 = 37Ом.
X 19 = 23, 330 = 53, 3Ом.
X 19 = X 22.
X 17 = X 6 + X 7,
X 17 = X 18
X 19 = X 12 + ∏ 13
31
(4. 7)
(4. 8)
Сұлбаны ықшамдаймыз
4. 4 сурет - Электрстанцияның орын басу сұлбасы
X 20 = 21, 5 + 77, 7 = 29, 2 Ом .
X 20 = X 15 + X 16,
(4. 8)
X 21 =
37 ⋅ 37
37 + 37
= 18, 5 Ом .
X 21 =
X 17 ⋅ X 18
X 17 + X 18
,
(4. 9)
Сұлбаны ықшамдаймыз
4. 5 сурет - Электр станцияның орын басу сұлбасы
X 23 =
60, 2 ⋅ 29, 2
60, 2 + 29, 2
= 19, 7 Ом .
X 23 =
X 14 ⋅ X 20
X 14 + X 20
,
(4. 10)
32
![]()
![]()
Сұлбаны ықшамдаймыз
4. 6 сурет - Электрстанцияның орын басу сұлбасы
X 24 рез =
53, 3 ⋅19, 7
53, 3 + 19, 7
X 24 =
= 14, 4 Ом .
X 22 ⋅ X 22
X 22 + X 22
,
(4. 11)
Сұлбаны ықшамдаймыз
4. 7 сурет - Электрстанцияның орын басу сұлбасы
X рез =
X рез =
1, 13 ⋅ 53, 3 + −1, 13 ⋅19, 7
.
53, 3 + 19, 7
Е 1 ⋅ Х 22 + Е 2 ⋅ Х 22
X 22 + X 23
,
(4. 12)
33
![]()
![]()
Үшфазалы қ. т. тоқтарын есептейміз
Қ. т. тоғының бастапқы периодты құраушысын табамыз:
I п 0 =
Е ∗′′⋅ U б
3 ⋅ Х р
,
(4. 13)
мұндағы Е ′′ - қорек көзінің жоғары өтпелі Э. Қ. К - і, 1. 13 қабылдаймыз [2,
кесте. 4. 2] ;
Х р -желінің жалпы кедергісі.
I п 0 =
1, 13 ⋅ 230
3 ⋅14, 4
= 10, 4 кА .
Соққы тоқты анықтаймыз:
i уд = 2 ⋅ I уд ⋅ k уд ,
(4. 14)
мұндағы k уд - соққы коэффициенті. 1, 78 қабылдаймыз [2, табл. 3. 6] .
i уд = 2 ⋅10, 4 ⋅1, 78 = 26, 2 кА .
τ - уақыт моментіндегі периодты құраушы мәнін анықтаймыз:
τ = 0, 01 + tсв . откл . выкл ,
(4. 15)
мұндағы t св. откл. выкл - ВВБ- 220Б -31, 5/2000 У1 ажыратқышының еркін
ажырау уақыты, 0, 08 с қабылдаймыз. [1, табл. 5. 2] .
τ = 0, 01 + 0, 08 = 0, 09 с .
I n , τ = I n 0 ⋅ γ τ,
(4. 16)
мұндағы γ τ - әсерлік мәннің бастапқы және еркін уақыт моментіндегі
генератордағы қ. т. тоғының перидикалық құраушысына бөлу арқылы
аныталатын коэффицент.
I n , τ = 10, 4 ⋅ 0, 78 = 8, 1 кА .
Периодты құраушының
қорек
көзінің
номиналды
құраушысына
қатынасымен анықтаймыз:
34
I н . и . п =
S Н
3 ⋅ U б ⋅ cosϕ
,
(4. 17)
... жалғасы- Іс жүргізу
- Автоматтандыру, Техника
- Алғашқы әскери дайындық
- Астрономия
- Ауыл шаруашылығы
- Банк ісі
- Бизнесті бағалау
- Биология
- Бухгалтерлік іс
- Валеология
- Ветеринария
- География
- Геология, Геофизика, Геодезия
- Дін
- Ет, сүт, шарап өнімдері
- Жалпы тарих
- Жер кадастрі, Жылжымайтын мүлік
- Журналистика
- Информатика
- Кеден ісі
- Маркетинг
- Математика, Геометрия
- Медицина
- Мемлекеттік басқару
- Менеджмент
- Мұнай, Газ
- Мұрағат ісі
- Мәдениеттану
- ОБЖ (Основы безопасности жизнедеятельности)
- Педагогика
- Полиграфия
- Психология
- Салық
- Саясаттану
- Сақтандыру
- Сертификаттау, стандарттау
- Социология, Демография
- Спорт
- Статистика
- Тілтану, Филология
- Тарихи тұлғалар
- Тау-кен ісі
- Транспорт
- Туризм
- Физика
- Философия
- Халықаралық қатынастар
- Химия
- Экология, Қоршаған ортаны қорғау
- Экономика
- Экономикалық география
- Электротехника
- Қазақстан тарихы
- Қаржы
- Құрылыс
- Құқық, Криминалистика
- Әдебиет
- Өнер, музыка
- Өнеркәсіп, Өндіріс
Қазақ тілінде жазылған рефераттар, курстық жұмыстар, дипломдық жұмыстар бойынша біздің қор #1 болып табылады.

Ақпарат
Қосымша
Email: info@stud.kz